IMAGE

Fig. 3

ID
ZDB-IMAGE-140822-42
Source
Figures for Yang et al., 2014
Image
Figure Caption

Fig. 3

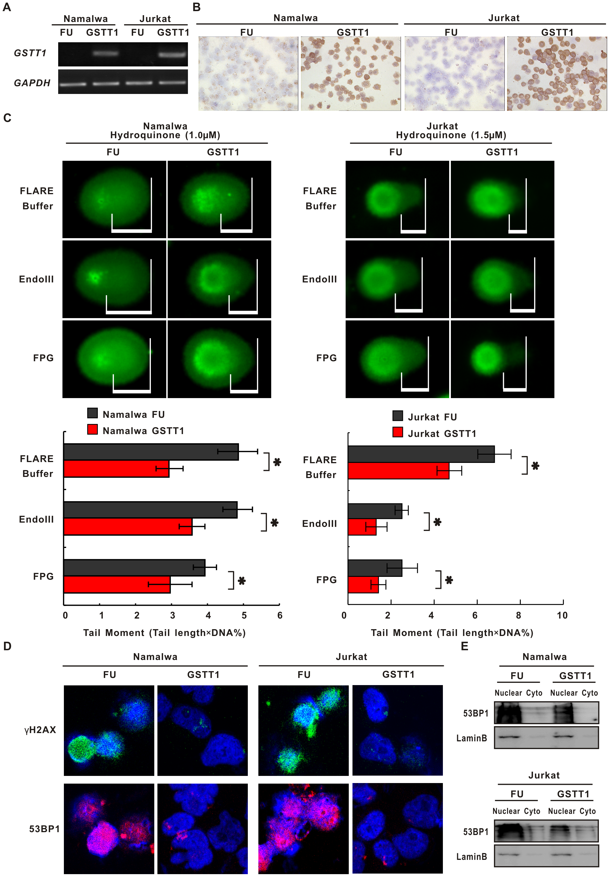
GSTT1 expression protects lymphoma cells from PAH-induced DNA damage.

A: GSTT1 gene expression assessed by semi-quantitative PCR in Namalwa and Jurkat cells transfected with GSTT1 (GSTT1) and the negative control vector (FU). B: Images represent results from three independent experiments. GSTT1 protein expression detected by immunohistochemistry assay. C: DNA damage measured by alkaline and modified comet assay in Namalwa and Jurkat cells treated with Hydroquinone (Upper panels). Mean tail moments were calculated in the same cells (Lower panels). Data represents Mean ± SE from at least 50 cells in each group. D: Immunofluorescence assay of γH2AX and 53BP1 in Hydroquinone-treated lymphoma cells. *P<0.05 comparing with the FU cells.

Acknowledgments
This image is the copyrighted work of the attributed author or publisher, and ZFIN has permission only to display this image to its users. Additional permissions should be obtained from the applicable author or publisher of the image. Full text @ PLoS One