IMAGE

Fig. 3

ID
ZDB-IMAGE-150331-36
Genes
Source
Figures for Wakayama et al., 2015
Image
Figure Caption

Fig. 3

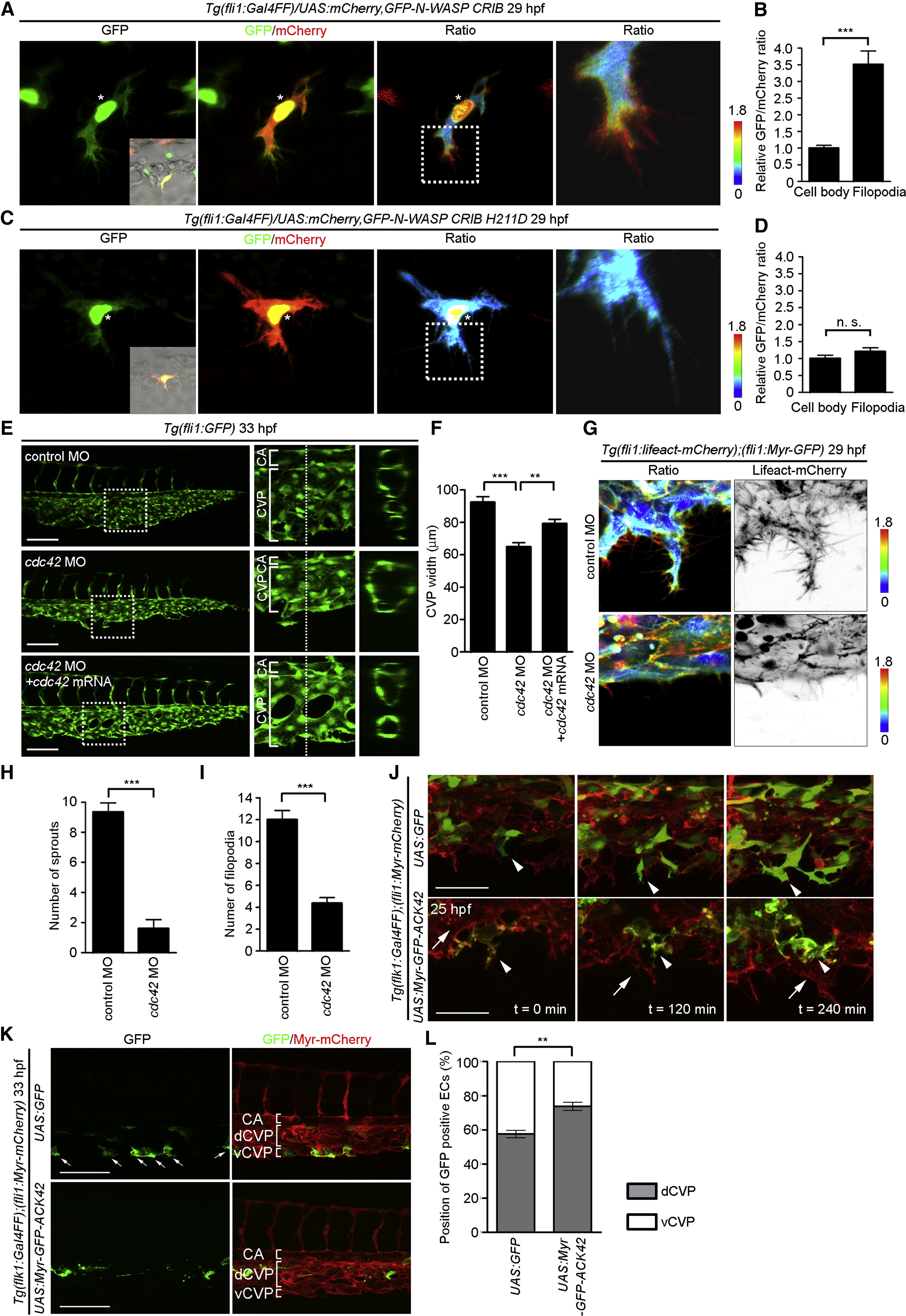
Cdc42 Mediates EC Extension into Filopodia during CVP Formation

(A) 3D-rendered confocal images of the ECs in the CVP of 29 hpf Tg(fli1:Gal4FF) embryos injected with UAS:mCherry,GFP-N-WASP CRIB Tol2 plasmid. The GFP image, the merged image of GFP (green) and mCherry (red) (GFP/mCherry), and the GFP/mCherry ratio image, in the IMD mode (Ratio), are shown as indicated at the top. The boxed area in the Ratio image is enlarged on the far right side. The inset in the GFP image is the single-scan merged image of differential interference contrast GFP and mCherry images. The upper and lower limits of the ratio range are indicated on the right. Note that accumulation of GFP-N-WASP CRIB in the nucleus indicated by asterisks does not reflect localization of GTP-Cdc42, since its mutant, which is incapable of binding GTP-bound Cdc42 (GFP-N-WASP CRIB H211D), was also accumulated in the nucleus as shown in (C).

(B) Relative GFP/mCherry ratio (localization of GTP-Cdc42) in the filopodia and cell bodies of ECs located at the vascular front in the CVP, as observed in (A), was expressed as the fold increase relative to that observed in the cell body. Data are shown as means ± SEM (n = 15).

(C) 3D-rendered confocal images of the EC in the CVP of 29 hpf Tg(fli1:Gal4FF) embryos injected with UAS:mCherry,GFP-N-WASP CRIB H211D Tol2 plasmid are shown as in (A).

(D) Relative GFP/mCherry ratio in the filopodia and cell bodies of ECs located at the vascular front in the CVP, as observed in (C), is shown as in (B) (n = 13). Error bars indicate means ± SEM.

(E) Projection view of confocal z stack images of the caudal regions of 33 hpf Tg(fli1:GFP) embryos injected with 5 ng control MO (upper panel), 5 ng cdc42 MO (middle panel), and 5 ng cdc42 MO together with 100 pg MO-resistant cdc42 mRNA (lower panel) are shown as in Figure 1G.

(F) The CVP width, as observed in (E), was quantified and is shown as the mean ± SEM (control MO, n = 6; cdc42 MO, n = 5; cdc42 MO + cdc42 mRNA, n = 5).

(G) 3D-rendered confocal images of the CVP of 29 hpf Tg(fli1:lifeact-mCherry);(fli1:Myr-GFP) embryos injected with 5 ng control MO (upper panels) and 5 ng cdc42 MO (lower panels) are shown as in Figure 1A.

(H) The number of sprouts extending from the CV primordia, as observed in (G), was quantified as in Figure 2B (control MO, n = 6; cdc42 MO, n = 5). Error bars indicate means ± SEM.

(I) The number of filopodia for each EC located at the vascular front, as observed in (G), was quantified as in Figure 1D (control MO, n = 10; cdc42 MO, n = 11). Error bars indicate means ± SEM.

(J) Projection view of confocal z stack images of the CVP of Tg(flk1:Gal4FF-2A-mCherry);(fli1:Myr-mCherry) embryos injected with UAS:GFP-Tol2 plasmid or UAS:Myr-GFP-ACK42-Tol2 plasmid at 28 hpf and subsequent time-lapse images at the indicated time points. The merged images of GFP (green) and mCherry (red) are shown. Arrowheads and arrows indicate GFP-positive and GFP-negative ECs, respectively. Note that Myr-GFP-ACK42-expressing ECs failed to migrate during CVP formation.

(K) Projection views of confocal z stack images of the caudal regions of 33 hpf Tg(flk1:Gal4FF-2A-mCherry);(fli1:Myr-mCherry) embryos injected with UAS:GFP Tol2 plasmid or UAS:Myr-GFP-ACK42 Tol2 plasmid are shown as in Figure 2D.

(L) Percentages of GFP-expressing or Myr-GFP-ACK42-expressing ECs localized in the dorsal part of the CVP (dCVP) or the ventral part of the CVP (vCVP), as observed in (K), are shown as means ± SEM (GFP, n = 8; Myr-GFP-ACK42, n = 9).

Scale bars, 100 µm in (E) and (K) and 50 µm in (J). p < 0.01; p < 0.001; n.s., no significance. See also Figure S3 and Movie S5.

Figure Data
Acknowledgments
This image is the copyrighted work of the attributed author or publisher, and ZFIN has permission only to display this image to its users. Additional permissions should be obtained from the applicable author or publisher of the image.

Reprinted from Developmental Cell, 32, Wakayama, Y., Fukuhara, S., Ando, K., Matsuda, M., Mochizuki, N., Cdc42 Mediates Bmp-Induced Sprouting Angiogenesis through Fmnl3-Driven Assembly of Endothelial Filopodia in Zebrafish, 109-22, Copyright (2015) with permission from Elsevier. Full text @ Dev. Cell