IMAGE

Fig. 2

ID
ZDB-IMAGE-160831-2
Source
Figures for Strand et al., 2016
Image
Figure Caption

Fig. 2

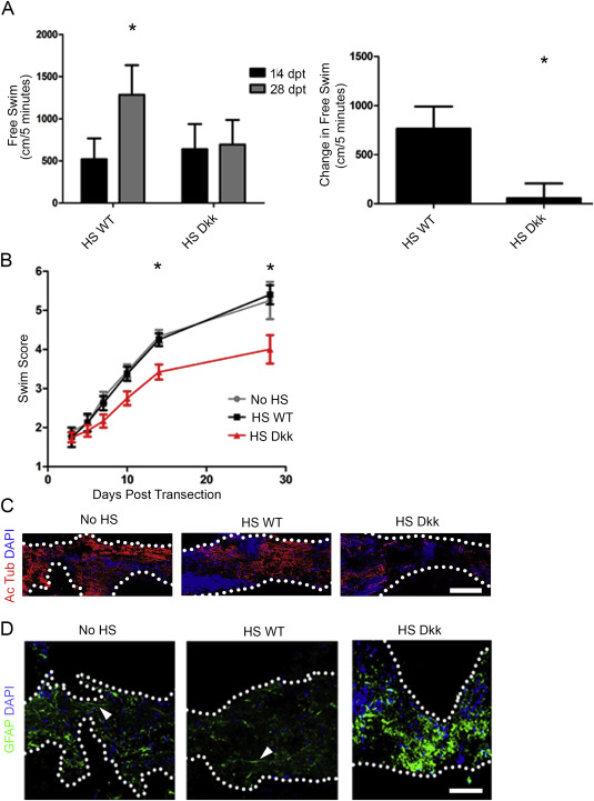
Wnt/β-catenin signaling is necessary for locomotor recovery after spinal cord injury. (A) Free swimming behavior HS WT and HS Dkk fish at 14 and 28 dpt, including mean change in distance swum between 14 and 28 dpt. (B) Swim score analysis of No HS, HS WT, and HS Dkk fish through 28 dpt. (C) Acetylated tubulin staining in No HS, HS WT, and HS Dkk fish at 21 dpt. (D) GFAP staining in No HS, HS WT, and HS Dkk fish at 14 dpt. White arrowheads indicate glia with bipolar morphology. *p < 0.05; scale bar, (C, D) 100 µm; n e 5 for (A, B, D), n ≥ 3 for (C). Graphs show mean ± SEM.

Figure Data
Acknowledgments
This image is the copyrighted work of the attributed author or publisher, and ZFIN has permission only to display this image to its users. Additional permissions should be obtained from the applicable author or publisher of the image. Full text @ Biochem. Biophys. Res. Commun.