IMAGE

Fig. 3

ID
ZDB-IMAGE-161202-8
Genes
Source
Figures for Bernut et al., 2016
Image
Figure Caption

Fig. 3

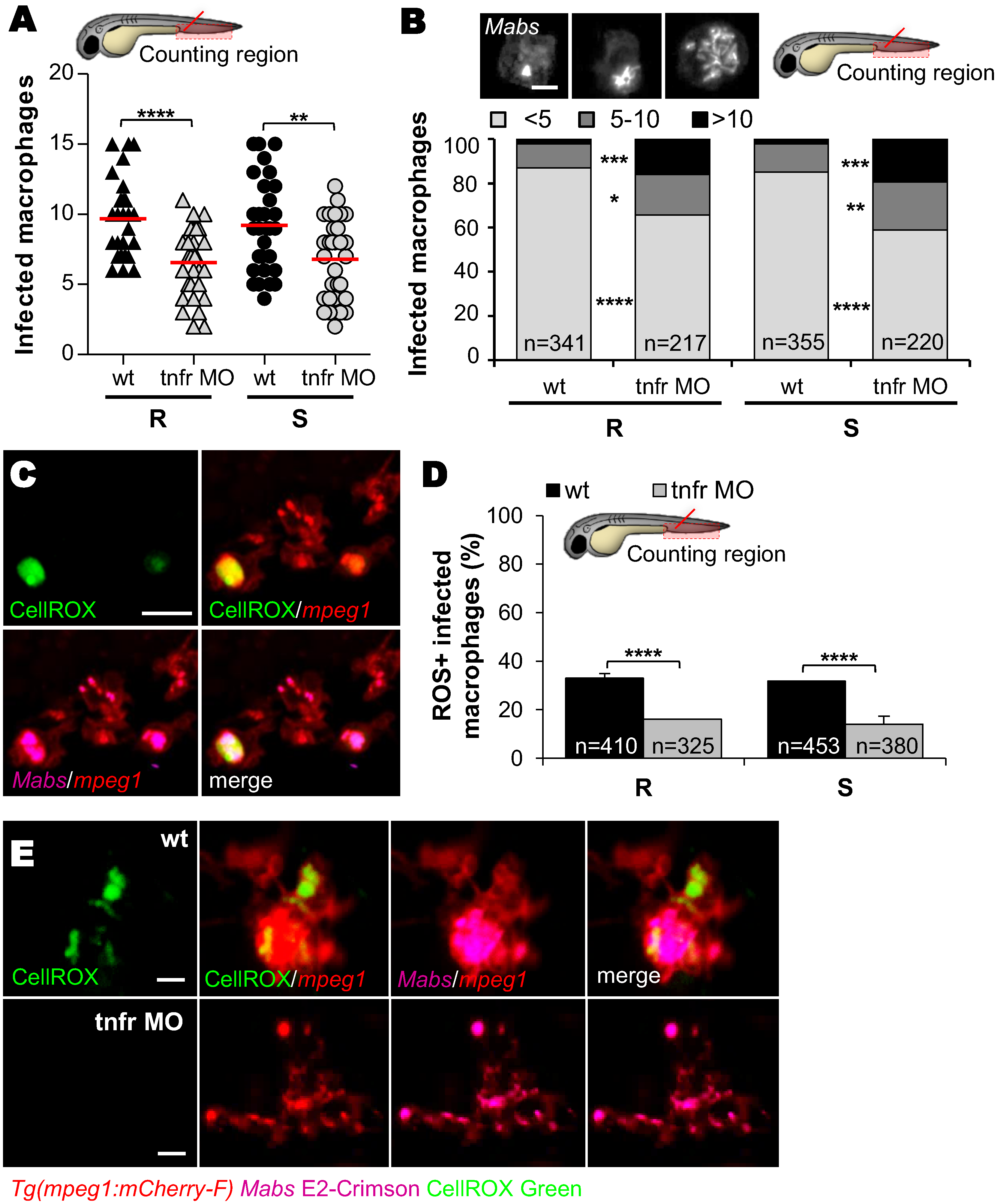
Inhibition of intramacrophage Mabs growth correlates with TNF-mediated ROS production.

(A-E) WT or tnfr morphant Tg(mpeg1:mCherry-F) embryos were iv infected with ≈150 R or S Mabs expressing tdTomato (A and B) or E2 crimson (C-E). (A) Number of infected macrophages in the caudal hematopoietic tissue (CHT) at 4 hpi. Horizontal lines indicate the mean values. (B) Average proportions of macrophages containing <5, 5 to 10, or >10 bacteria in the CHT at 1 dpi (n = 20 embryos for each group). Top panel shows confocal images of each representative class of infected macrophages. Scale bar, 5 μm. (C-E) CellRox green (green) staining of ROS production in infected embryos. (C) Confocal microscopy of ROS-positive infected macrophages. Scale bars, 10 μm. (D) Average proportions ROS-producing macrophages within the CHT in 1 dpi embryos (n = 30 embryos for each group). Error bars represent the SEM. (E) Representative fluorescence microscopy of 3 dpi-granuloma. Scale bars, 10 μm. Statistical significance was determined by one-tailed unpaired Student’s t test (A) or Fisher’s exact test of a contingency table (B and D). Data are representative of two independent experiments.

Figure Data
Acknowledgments
This image is the copyrighted work of the attributed author or publisher, and ZFIN has permission only to display this image to its users. Additional permissions should be obtained from the applicable author or publisher of the image. Full text @ PLoS Pathog.