IMAGE

Fig. 3

ID
ZDB-IMAGE-170616-4
Source
Figures for Dean et al., 2017
Image
Figure Caption

Fig. 3

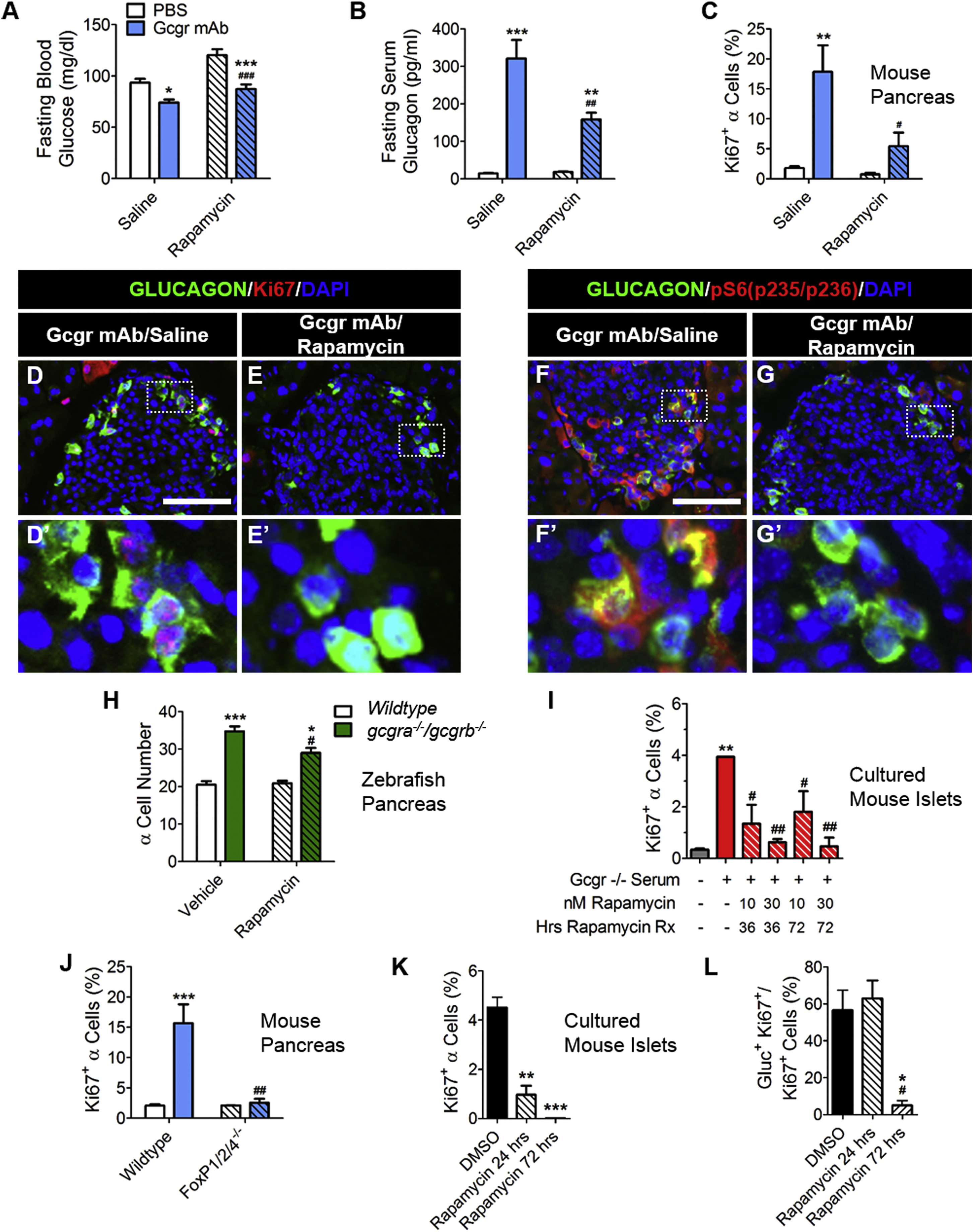
mTOR Signaling and FoxP Transcription Factor Are Essential for α Cell Proliferation in Response to Interrupted Glucagon Signaling

(A–C) Fasting blood glucose (mg/dL) (n = 5; A), serum glucagon (pg/mL) (n = 5; B), and α cell proliferation (n = 3; C) in mice after cotreatment with GCGR mAb and rapa. Saline/PBS treated (white bars), saline/GCGR mAb treated (blue bars), rapa/PBS treated (white left hashed bars), and rapa/GCGR mAb treated (blue left hashed bars) are shown. p < 0.05, ∗∗p < 0.01, and ∗∗∗p < 0.001 versus PBS treated and #p < 0.05, ##p < 0.01, and ###p < 0.001 versus saline treated.

(D and E) Representative images of pancreatic islet α cell proliferation in saline/GCGR mAb- and rapa/GCGR mAb-treated mice. Glucagon (green), Ki67 (red), and DAPI (blue) are shown. White scale bars represent 100 μm. White dashed boxes indicate region selected for insets.

(F and G) Representative images of pancreatic islet α cell expression of pS6 protein in saline/GCGR mAb- and rapa/GCGR mAb-treated mice. Glucagon (green), pS6(pS235/S236) (red), and DAPI (blue) are shown.

(H) α cell number in 7 dpf (days post-fertilization) wild-type and gcgra−/−gcgrb−/− zebrafish larvae primary islet after treatment with rapa for 3 days. Wild-type/vehicle treated (white), gcgra−/−gcgrb−/−/vehicle treated (green), wild-type/rapa treated (white left hashed), and gcgra−/−gcgrb−/−/rapa treated (green left hashed) are shown. p < 0.05 and ∗∗∗p < 0.001 versus wild-type and #p < 0.05 versus vehicle treated; n = 8–11.

(I) α cell proliferation in rapa and 10% Gcgr−/− mouse serum co-supplemented media cultured mouse islets. Control RPMI media (#7, Table S4) with no mouse serum added (gray), Gcgr−/− whole mouse serum (with medium combined AA levels plus vehicle)-supplemented media (red), and Gcgr−/− mouse serum and rapa co-supplemented media cultured mouse islets (red left hashed) are shown. ∗∗p < 0.01 versus control media and #p < 0.05 and ##p < 0.01 versus Gcgr−/− mouse serum (with medium combined AA levels plus vehicle)-supplemented media; n = 2–3.

(J) α cell proliferation in GCGR mAb-treated FoxP1/2/4−/− mice is shown. Wild-type/PBS treated (white), wild-type/GCGR mAb treated (blue), FoxP1/2/4−/−/PBS treated (white left hashed), and FoxP1/2/4−/−/GCGR mAb treated (blue left hashed) are shown. ∗∗∗p < 0.001 versus PBS treated and ##p < 0.01 versus saline treated; n = 3.

(K and L) Quantification of rapa effects on AA-stimulated α cell proliferation (K) and percentage of cells proliferating that are α cells in cultured mouse islets treated for 3 days (L). Highest AA media with DMSO added (black), highest AA media with 30 nM rapa added for the last 24 hr of culture (black left hashed), and highest AA media with 30 nM rapa added for 3 days culture (black right hashed); p < 0.05, ∗∗p < 0.01, and ∗∗∗p < 0.001 versus DMSO treated, and #p < 0.05 versus rapa 24 hr treated; n = 2–3. Data are mean ± SEM.

Figure Data
Acknowledgments
This image is the copyrighted work of the attributed author or publisher, and ZFIN has permission only to display this image to its users. Additional permissions should be obtained from the applicable author or publisher of the image.

Reprinted from Cell Metabolism, 25, Dean, E.D., Li, M., Prasad, N., Wisniewski, S.N., Von Deylen, A., Spaeth, J., Maddison, L., Botros, A., Sedgeman, L.R., Bozadjieva, N., Ilkayeva, O., Coldren, A., Poffenberger, G., Shostak, A., Semich, M.C., Aamodt, K.I., Phillips, N., Yan, H., Bernal-Mizrachi, E., Corbin, J.D., Vickers, K.C., Levy, S.E., Dai, C., Newgard, C., Gu, W., Stein, R., Chen, W., Powers, A.C., Interrupted Glucagon Signaling Reveals Hepatic α Cell Axis and Role for L-Glutamine in α Cell Proliferation, 1362-1373.e5, Copyright (2017) with permission from Elsevier. Full text @ Cell Metab.