IMAGE

Fig. 1

ID
ZDB-IMAGE-171025-2
Source
Figures for Liu et al., 2015
Image
Figure Caption

Fig. 1

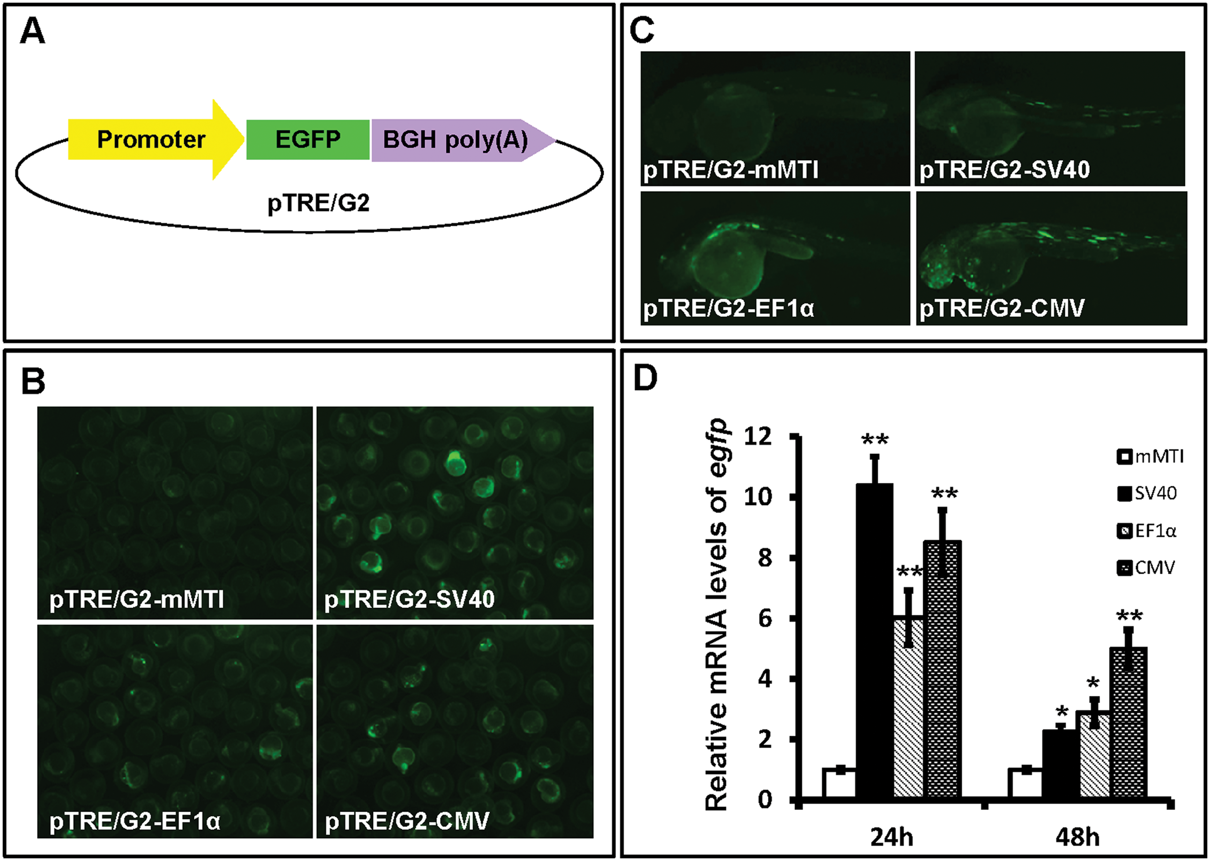
Expression of minimal promoters from mMTI, SV40, EF1α and CMV.

(A) The schematic drawing of pTRE/G2 vector used for testing promoter activity. (B and C) Representative images of embryos injected with pTRE/G2 vectors containing mMTI, SV40, EF1α or CMV minimal promoters under a fluorescence microscope at 24 and 48 hpf. (D) Expression of EGFP was detected by qRT-PCR in injected embryos at 24 and 48 hpf. Data were calculated from three independent experiments and given as means ± standard deviation. * and ** indicate p<0.05 and p<0.01 versus the group injected with pTRE/G2-mMTI embryos.

Acknowledgments
This image is the copyrighted work of the attributed author or publisher, and ZFIN has permission only to display this image to its users. Additional permissions should be obtained from the applicable author or publisher of the image. Full text @ PLoS One