IMAGE

Fig. 6

ID
ZDB-IMAGE-171205-11
Source
Figures for Just et al., 2016
Image
Figure Caption

Fig. 6

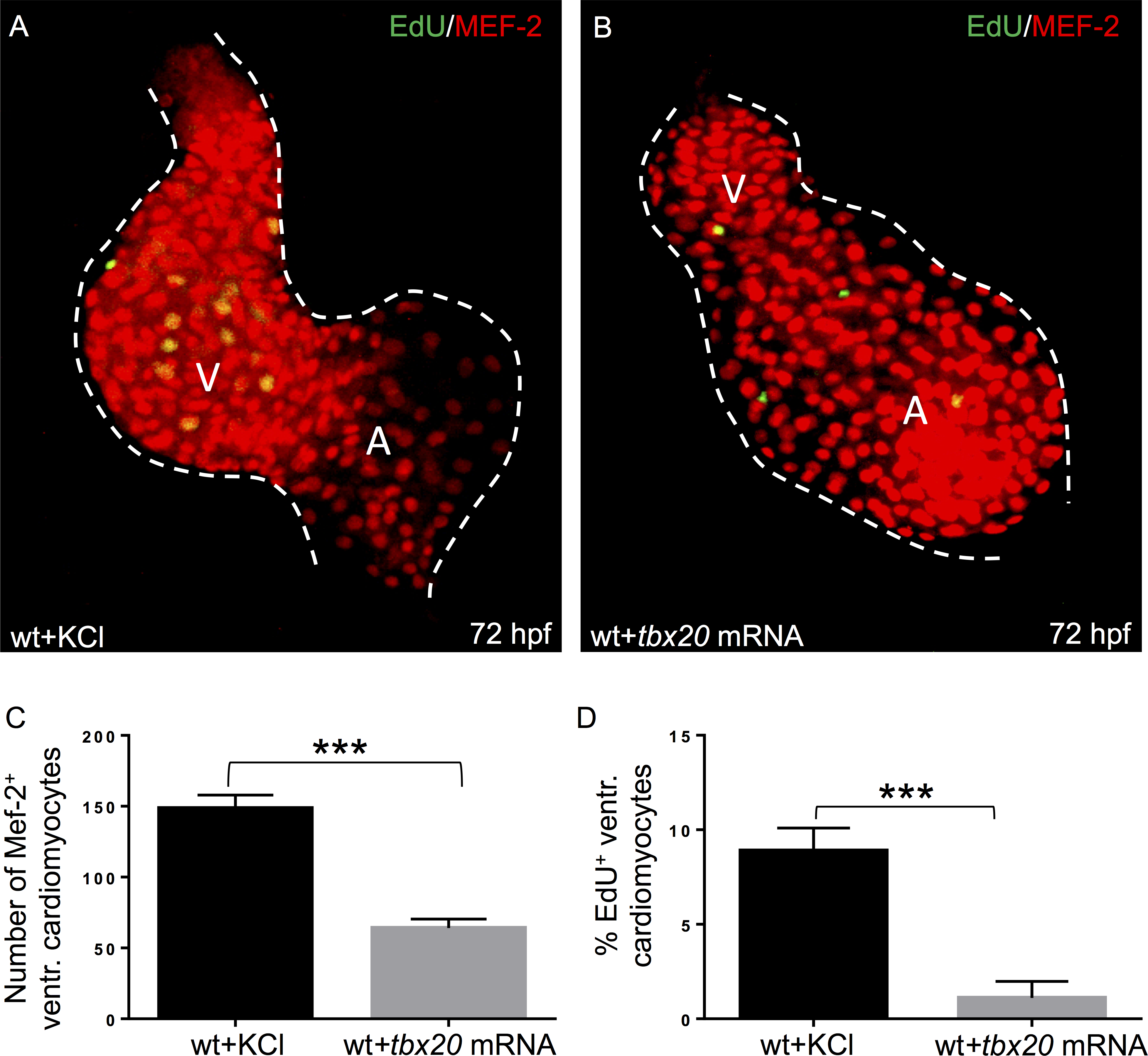
Overexpression of tbx20 in wild-type zebrafish embryos results in reduced ventricular cardiomyocyte proliferation.

(A, B) Dissected wild-type hearts injected with KCl (A) and tbx20 mRNA (B) at 72 hpf, stained against MEF-2 (red) after incorporation of 5-ethynyl-2'-deoxyuridine (EdU; green) to visualize the effect of tbx20 overexpression on cardiomyocyte proliferation. (C) Wild-type zebrafish hearts injected with wild-type tbx20 mRNA show significantly reduced numbers of ventricular cardiomyocytes at 72 hpf compared to control injected hearts (wt+KCl: 148.6±2.9; wt + tbx20 mRNA: 64.0±2.017, n = 10, p< 0.0002). (D) Ventricular cardiomyocyte proliferation in wild-type embryos injected with tbx20 mRNA is significantly reduced compared to control injected embryos at 72 hpf (wt+KCl: 8.9 ± 0.38; wt+tbx20 mRNA: 1.1±0.28, n = 10, p = 0.0001).

Acknowledgments
This image is the copyrighted work of the attributed author or publisher, and ZFIN has permission only to display this image to its users. Additional permissions should be obtained from the applicable author or publisher of the image. Full text @ PLoS One