IMAGE

Fig. 5

ID
ZDB-IMAGE-181130-3
Source
Figures for Bertuzzi et al., 2018
Image
Figure Caption

Fig. 5

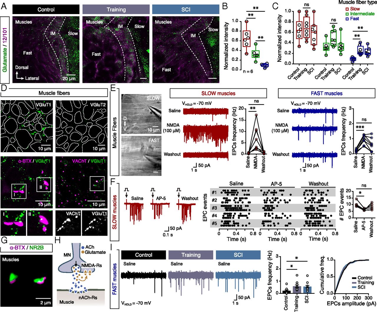
Neuromuscular effects of glutamate. (A) Distribution of glutamate in indicated types of muscle fibers in control animals and after training and after SCI. (B and C) Quantification of the normalized intensity of the glutamate staining in different muscle fibers (P = 0.0006, RM one-way ANOVA) and after the training and SCI (fast: P = 0.0022, one-way ANOVA). (D) Expression of VGluT1, but not VGluT2, in the area surrounding the muscle fibers (dotted borders); VGluT1 expression near NMJs (indicated by α-ΒΤΧ) and in close proximity to or colocalized with the expression of the vesicular ACh transporter (VAChT, Arrow). (E) Microphotograph of isolated axial muscles from adult zebrafish used for whole-cell voltage-clamp recordings. Bath application of NMDA increases the EPC frequency in both slow (P = 0.0008, one-way ANOVA, n = 7 zebrafish) and fast muscle fibers (P = 0.0006, one-way ANOVA, n = 8 zebrafish). (F) EPCs events (n = 5 zebrafish/3 sweeps) induced after stimulation (arrows; onset, 0 s) were significantly decreased in presence of the selective NMDA receptor antagonist AP-5 (50 μΜ; P = 0.0279, RM one-way ANOVA). (G) Expression of NMDA receptor subunit 2B (green) in motoneuron terminals at NMJs (indicated by α-ΒΤΧ; magenta). (H) Proposed model of adult zebrafish NMJs. (I) Fast muscle fibers showed a significant increase in EPC frequencies following training and SCI (P = 0.0191, one-way ANOVA). Whole-cell voltage-clamp recordings were obtained at a holding potential of −70 mV in all recordings. Data are presented as mean ± SEM and as box plots showing the median and 25th and 75th percentile (box and line) and minimal and maximal values (whiskers). *P < 0.05; **P < 0.01; ***P < 0.001; ns, not significant. For detailed statistics see SI Appendix, Table S1.

Acknowledgments
This image is the copyrighted work of the attributed author or publisher, and ZFIN has permission only to display this image to its users. Additional permissions should be obtained from the applicable author or publisher of the image. Full text @ Proc. Natl. Acad. Sci. USA