IMAGE

Fig. 5

ID
ZDB-IMAGE-181206-16
Source
Figures for Xu et al., 2018
Image
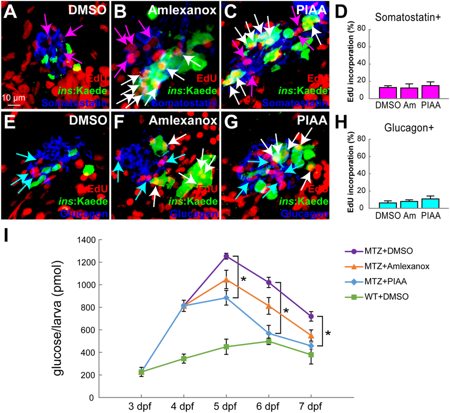
Figure Caption

Fig. 5

TBK1/IKKε inhibitors accelerate restoration of β-cell function by selectively increasing the number of β-cells. (AC) Confocal images of [Tg(ins:CFP-NTR)s892; Tg(ins:Kaede)jh6] larvae at 48 hpa, concurrently treated with EdU and DMSO (A), amlexanox (B), or PIAA (C), respectively, from 0–48 hpa, stained for Somatostatin (blue). The number of Somatostatin-expressing δ-cells that incorporated EdU (purple arrows) did not increase in TBK1/IKKε-I-treated recovering larvae (B, C) compared to DMSO-treated larvae (A). (D) The percentage (mean ± SD) of δ-cells that incorporated EdU at 48 hpa (in A-C; 12.9 ± 2.0% (DMSO), 12.4 ± 4.7% (amlexanox), and 15.1 ± 4.3% (PIAA)). Cells in 20 planes of confocal images from 10 individual larvae were counted per condition. (EG) Confocal images of [Tg(ins:CFP-NTR)s892; Tg(ins:Kaede)jh6] larvae at 48 hpa, concurrently treated with EdU and DMSO (E), amlexanox (F), or PIAA (G), respectively, from 0–48 hpa, stained for Glucagon (blue). The number of Glucagon-expressing α-cells that incorporated EdU (blue arrows) did not increase in TBK1/IKKε-I-treated recovering larvae (F, G) compared to DMSO-treated larvae (E). (H) The percentage (mean ± SD) of α-cells that incorporated EdU at 48 hpa (in E-G; 6.2 ± 2.4% (DMSO), 8.0 ± 1.9% (amlexanox), and 10.9 ± 3.4% (PIAA)). Cells in 20 planes of confocal images from 10 individual larvae were counted per condition. (I) Free-glucose levels (mean ± SD) during β-cell regeneration in non-ablated wild type, DMSO-treated recovering, and TBK1/IKKε-I-treated recovering larvae. At 7 dpf (equivalent to 72 hpa), free-glucose levels were significantly lower in PIAA-treated recovering larvae (blue line, 457.7 ± 28.8 pmol/larva) than in DMSO-treated larvae (purple line, 719.3 ± 42.2 pmol/larva). *P < 0.05. n = 30 larvae (3 pools of 10 larvae) per data point.

Figure Data
Acknowledgments
This image is the copyrighted work of the attributed author or publisher, and ZFIN has permission only to display this image to its users. Additional permissions should be obtained from the applicable author or publisher of the image. Full text @ Sci. Rep.