IMAGE

Figure 5

ID
ZDB-IMAGE-190723-1618
Genes
Antibodies
Source
Figures for Hong et al., 2018
Image
Figure Caption

Figure 5

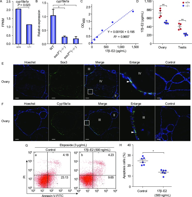
Disrupted pathway of 17β-E2 synthesis and up-regulated apoptosis in the sox3−/−ovaries. (A) The expression levels of cyp19a1a in both sox3+/+ and sox3−/− ovaries based on RNA-seq data. (B) Quantitative real-time PCR analysis of cyp19a1a expression levels in both sox3+/+ and sox3−/− ovaries. The transcript levels were related to β-actin expression. Relative level, 2−ΔΔCt. T-test was performed. *P < 0.05. (C) The standard curve of 17β-E2 concentration at OD450. (D) Down-regulated 17β-E2 in sox3−/− gonads in comparison with the wild type gonads. Data represented means ± SEM. T-test was performed. *P < 0.05; **P < 0.01. (E) Immunofluorescence analysis of Sox3 protein in adult ovary. Anti-Sox3 and FITC-conjugated goat anti-rabbit IgG (H + L) antibodies were used to detect Sox3 (green). The nuclei were stained by Hoechst (blue). Preimmune serum was used as a negative control. The white square area in the inset was enlarged and showed on the right. Sox3 positive signals were observed in somatic cells (theca cells and granulosa cells) (white arrowheads) in ovary. Scale bar, 50 μm. (F) Immunofluorescence analysis of Cyp19a1a protein in adult ovary. Anti-Cyp19a1a and FITC-conjugated goat anti-rabbit IgG (H + L) antibodies were used to detect Cyp19a1a (green). The nuclei were stained by Hoechst (blue). Preimmune serum was used as a negative control. The white square area in the inset was enlarged and showed on the right. Cyp19a1a positive signals were observed in somatic cells (theca cells and granulosa cells) (white arrowheads) in ovary. Scale bar, 50 μm. (G) Assessment of apoptosis using Annexin V-FITC/PI and flow cytometry. CHO cells were treated with 17β-E2 (500 ng/mL) or DMEM (control) for 36 h, and then treated with etoposide (3 μg/mL) for 12 h and assayed by flow cytometry. Viable cells exhibited Annexin V-/PI- (symbol 3 in the plot); early apoptotic cells exhibited Annexin V+/PI-(symbol 4 in the plot); late apoptotic cells exhibited Annexin V+/PI+ (symbol 1 in the plot); necrotic cells and some late apoptotic cells exhibited Annexin V-/PI+ (symbol 2 in the plot). (H) Percentages of both early and late apoptotic cells based on the apoptosis assessment by flow cytometry and Annexin V/PI in (G). T-test was performed. *P < 0.05

 

 

Figure Data
Acknowledgments
This image is the copyrighted work of the attributed author or publisher, and ZFIN has permission only to display this image to its users. Additional permissions should be obtained from the applicable author or publisher of the image. Full text @ Protein Cell