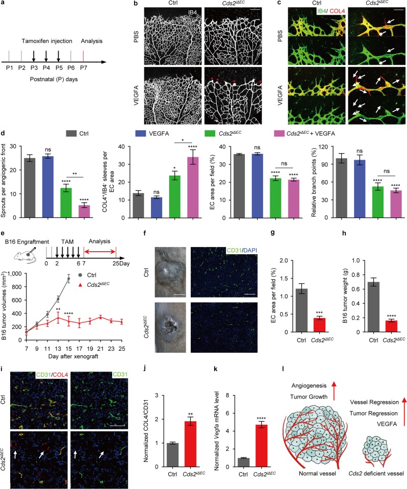
Vessel regression in CDS2 endothelium-specific knockout mice. a Model of tamoxifen treatment on mouse pups. Confocal images of isolectin B4 (IB4) (b) and IB4/Collagen IV (COL4) (c) double stained retinal vessels at postnatal day (P) 7 in Cds2iΔEC or control mice with or w/o VEGFA injection. Asterisks display the blunt angiogenic front. Arrows indicate COL4+/IB4− empty sleeves. d Bar graphs showing analysis of angiogenic sprouts, COL4+/IB4− empty sleeves, endothelial area and vascular branch points. n = 6–10 mice per group. Inactivation of Cds2 caused retardation of B16 tumor growth (e), necrosis (f; left panels, day11 tumors), blood vessel (f; right panels and g) and tumor weight (h) reduction. Schematic diagram (e) shows the strategy to inactivate Cds2 after tumor cell implantation. n = 6–8 tumors from 6–8 mice per group. Anti-COL4 and anti-CD31 co-immunostaining (i) and quantitative analysis (j) on B16 tumors from control or Cds2iΔEC mice at 13 days post-implantation. Arrows indicate regressed vessels. n = 6 tumors from 6 mice as a group. k Quantification of Vegfa mRNA level in day 9 B16 tumors. n = 8 tumors from 4 mice per group. l Model of VEGFA dose-dependent tumor vessel regression in CDS2-deficient endothelium. Left panel shows that increased angiogenesis associates with increased tumor growth in WT mice. Right panel depicts that vessel regression occurs in CDS2-deficient vessels, associated with high level of VEGFA produced by tumor, which in turn further advances vessel regression and blocks tumor progression. Scale bars, 200 μm (b and f; right panel), 70 μm (c), 0.5 cm (f; left panel) and 100 μm (i). Error bars, mean ± SEM. Statistical significance between the indicated sample versus control or between the marked pairs are *P < 0.05, **P < 0.01, ***P < 0.001, ****P < 0.0001, or ns, not significant (P ≥ 0.05). See also Supplementary information, Figs. S2–S5
Acknowledgments
This image is the copyrighted work of the attributed author or publisher, and
ZFIN has permission only to display this image to its users.
Additional permissions should be obtained from the applicable author or publisher of the image.
Full text @ Cell Res.
Your Input Welcome
Thank you for submitting comments. Your input has been emailed to ZFIN curators who may contact you if
additional information is required.
Oops. Something went wrong. Please try again later.