IMAGE

Figure 7.

ID
ZDB-IMAGE-200210-29
Genes
Antibodies
Source
Figures for Nagashima et al., 2019
Image
Figure Caption

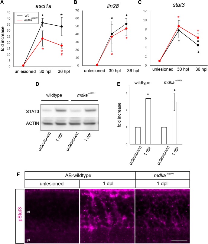
Figure 7.

The mdkami5001 mutant upregulates “core” transcriptional regulators following photoreceptor death. A–C, qPCR for dedifferentiation markers, ascl1a, stat3, and lin28, at 30 and 36 hpl. Both WT and mdkami5001 upregulate ascl1a (A; WT: 30 hpl, p < 0.0001, 36 hpl, p < 0.0001; mdkami5001: 30 hpl, p = 0.0004, 36 hpl, p = 0.006, p = 0.0066 relative to WT; F-ratio = 37.5606), lin28 (B; WT: 30 hpl, p < 0.0001, 36 hpl, p = 0.0095; mdkami5001: 30 hpl, p < 0.0001, 36 hpl, p = 0.0004; F-ratio = 32.9337), and stat3 (C; WT: 30 hpl, p = 0.0048, 36 hpl, p = 0.0016; mdkami5001: 30 hpl, p = 0.0004, 36 hpl, p = 0.0016), following lesion. ANOVA with post hoc Tukey, relative to unlesioned. D, E, Western blot for Stat3 in WT and mdkami5001 retinas at 1 dpl. WT: p = 0.0002, mdkami5001: p = 0.0004, ANOVA with post hoc Tukey; F-ratio = 40.8763. F, Immunocytochemistry for phosphorylated Stat3 (pStat3) in the WT and mdkami5001 mutant. In unlesioned retina, immunosignal for pStat3 is not detected in the inner nuclear layer. Following photoreceptor lesion, Müller glia in the inner nuclear layer upregulate pStat3 in WT, whereas mdkami5001 mutants have reduced phosphorylation of Stat3. Scale bar, 30 μm. inl, Inner nuclear layer; ipl, inner plexiform layer. *p < 0.01.

Figure Data
Acknowledgments
This image is the copyrighted work of the attributed author or publisher, and ZFIN has permission only to display this image to its users. Additional permissions should be obtained from the applicable author or publisher of the image. Full text @ J. Neurosci.