IMAGE

Figure EV3

ID
ZDB-IMAGE-200212-42
Source
Figures for Ki et al., 2019
Image
Figure Caption

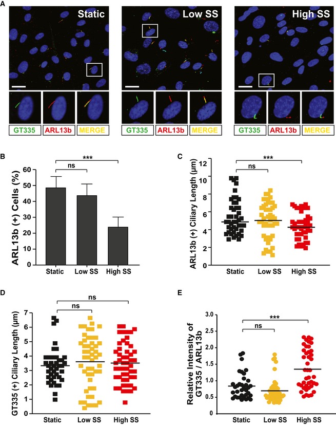
Figure EV3 High shear stress induces ciliary tubulin glutamylation and cilia disassembly in <styled-content toggle='no' style='fixed-case'>HUVEC</styled-content>s

HUVECs were cultivated under either static, low, or high shear stress conditions and were immunostained with ARL13b‐ and GT335‐specific antibodies. Representative images indicated with rectangles appear in magnified images in the lower panels. Scale bars, 20 μm.

Quantification of the numbers of ciliated cells (B), ciliary length (C, D), and relative intensity of GT335/ARL13b signals in the cilia (E) in images (A) is the result of three independent experiments with ≥ 200 cells per condition (mean ± SD or median). ***< 0.001, ns: non‐significant (one‐way ANOVA with Dunnett's post hoc test (B–E)).

Acknowledgments
This image is the copyrighted work of the attributed author or publisher, and ZFIN has permission only to display this image to its users. Additional permissions should be obtained from the applicable author or publisher of the image. Full text @ EMBO Rep.