IMAGE

Figure 1-S2

ID
ZDB-IMAGE-200423-111
Source
Figures for Lim et al., 2020
Image
Figure Caption

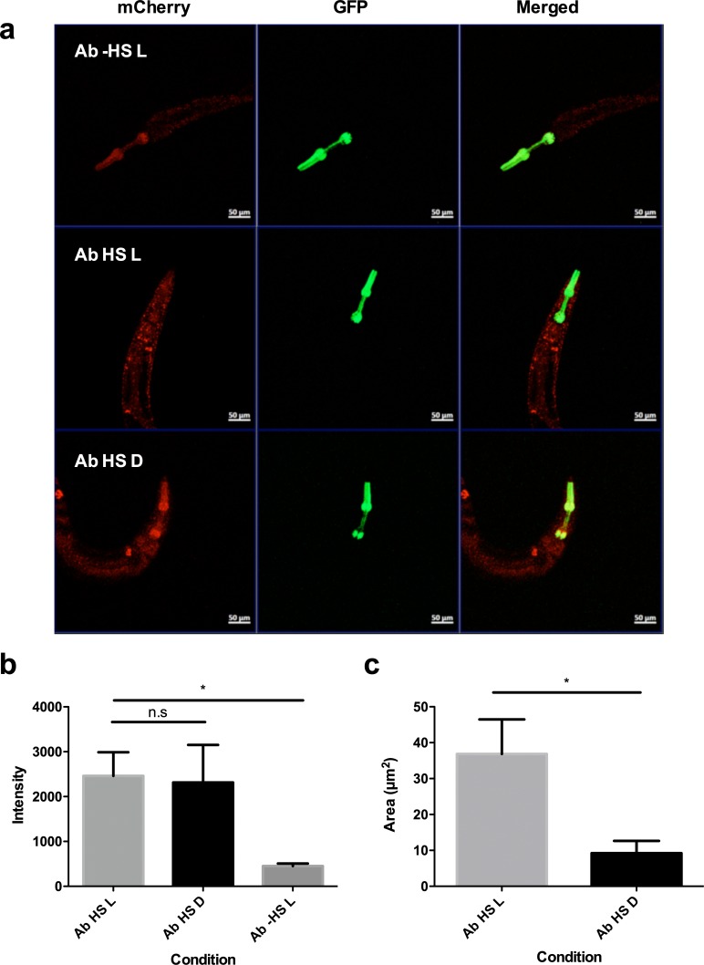
Figure 1-S2 Exposure to light drives Aβ aggregation in <italic>C. elegans</italic> strains 24 hr post heat- shock.

(a) Confocal microscopy images of mutant C. elegans 24 hr post heat-shock at 20x magnification in Aβ -HS L (no heat shock, exposed to light), Aβ HS L (with heat shock, exposed to light) and Aβ HS D (with heat shock, kept in the dark) conditions. Aβ -HS L worms are used as a control for quantifying baseline Aβ expression. Distinct puncta (yellow) can be seen in animals in Aβ HS L condition. No red fluorescence was observed in control animals without the transgene (not shown). (b) Quantification of intensity of red fluorescence measured in the animals in Aβ HS L (n = 13), Aβ HS D (n = 9) and Aβ -HS L (n = 5) conditions 24 hr post heat-shock. Difference in expression between Aβ HS L conditions and Aβ -HS L is statistically significant (p=0.034). (C) Quantification of total area of bright puncta in the animals in Aβ HS L (n = 13), and Aβ HS D (n = 9) conditions 24 hr post heat-shock. Difference in area of fluorescence between Aβ HS L conditions and Aβ HS D is statistically significant (p=0.031).

Acknowledgments
This image is the copyrighted work of the attributed author or publisher, and ZFIN has permission only to display this image to its users. Additional permissions should be obtained from the applicable author or publisher of the image. Full text @ Elife