IMAGE

Fig. 3.

ID
ZDB-IMAGE-201217-5
Source
Figures for Zhang et al., 2020
Image
Figure Caption

Fig. 3.

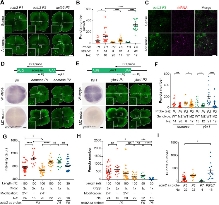
Targeting of endogenous mRNA by fluorescein-labeled antisense probes. (A,B) Detection of fluorescent puncta by different actb2 probes. One-cell-stage embryos were injected with 300 pg of indicated fluorescein-labeled probe and fixed at the four-cell stage for confocal microscopic imaging. Representative images are animal-pole views (A) with the cell border demarcated by a white-dashed line and magnification of the boxed area in the inset. The number of puncta (B) was calculated using NIS-element software under the same setting parameters. Each dot represents a single embryo. Ne, number of observed embryos. (C) actb2 probe-induced puncta are mainly dsRNA-positive. Embryos were injected at the one-cell stage with 300 pg fluorescein-labeled sense or antisense actb2 P3 probe and fixed at the four-cell stage for immunostaining with dsRNA antibody. (D,E) eomesa (D) or ybx1 (E) antisense probe-induced puncta in wild-type or MZ mutants. Top, relative position and length of in situ hybridization probes and fluorescein-labeled antisense probes to the target mRNA. Bottom, in situ hybridization pictures and fluorescent confocal images with magnification of the boxed area in the inset. Images show animal-pole views at the four-cell stage. (F) Number of fluorescent puncta formed in wild-type (WT) or MZeomesa or MZybx1 embryos. (G-I) Intensity (G) or number (H,I) of fluorescent puncta induced by indicated actb2 antisense probes. One-cell-stage embryos were injected with 300 pg of indicated single probes or probe mix (100 pg each) and observed at the four-cell stage. In B, F-I, each dot indicated one embryo; Ne, number of observed embryos. Data are mean±s.e.m. *P<0.05; **P<0.01; ***P<0.001; ****P<0.0001 (Welch's t-test). ns, not significant. Scale bars: 100 µm (A,D,E); 10 µm (C).

Acknowledgments
This image is the copyrighted work of the attributed author or publisher, and ZFIN has permission only to display this image to its users. Additional permissions should be obtained from the applicable author or publisher of the image. Full text @ Development