IMAGE

Figure 3

ID
ZDB-IMAGE-201229-60
Genes
Source
Figures for Idilli et al., 2020
Image
Figure Caption

Figure 3

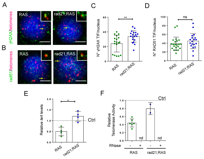
Rad21 depletion increases tert expression and γH2AX TIFs in brain tumors. (A) Representative fluorescent microscope image of Q-FISH and γH2AX immunostaining in RAS and rad21;RAS tumor cells. Scale bar: 5 µm. Insets show examples of co-localization of the Q-FISH and antibody signals, in foci pointed by the yellow arrows. (B) Representative fluorescent microscope image of Q-FISH and Rad51 immunostaining in RAS and rad21;RAS tumor cells. Scale bar: 5 µm. Insets show examples of co-localization of the Q-FISH and antibody signals, in foci pointed by the yellow arrows. (C) Quantification of the numbers of telomere foci which are positive for γH2AX immunostaining (nuclei = 27), also known as TIFs, in RAS and rad21;RAS brain tumors cells. Each dot represents a nucleus. ** p < 0.01. (D) Quantification of the numbers of telomere foci which are positive for rad51 immunostaining (RAS nuclei = 22; rad21;RAS nuclei =19) in in RAS and rad21;RAS brain tumors cells. ns = not significant. Each dot represents a nucleus. (E) Expression of zebrafish tert mRNA in brain tumors measured by RT-qPCR. Values were normalized to rps11 mRNA levels and are relative to tert expression in control brains (dashed line set at 1.0). * p < 0.05. Each dot represents a sample. (F) Relative telomerase activity measured by Q-TRAP in control, RAS, and rad21;RAS brains, using 1 μg of protein extracts. RNase treatment (+) was used as a negative control to confirm the specificity of the assay; each dot represents one sample.

Figure Data
Acknowledgments
This image is the copyrighted work of the attributed author or publisher, and ZFIN has permission only to display this image to its users. Additional permissions should be obtained from the applicable author or publisher of the image. Full text @ Genes (Basel)