IMAGE

Fig. 1

ID
ZDB-IMAGE-210331-13
Source
Figures for Zhong et al., 2021
Image
Figure Caption

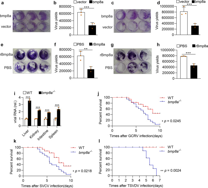
Fig. 1 Bmp8a inhibits RNA virus replication both in vitro and in vivo.

a, b ZFL cells were transfected with bmp8a (1 μg) or empty vector (1 μg), respectively. The cells were infected with GCRV (5 × 104 TCID50 per ml) at 24 h of post-transfection, and the culture supernatants were collected at 72 h of post-infection. The cell monolayers were fixed with 4% paraformaldehyde for 1 h and stained with 0.5% crystal violet for 2 h (a), and the viral titers of the supernatants were determined by TCID50 assays (b). c, d Similar as (a, b) but in EPC cells. e, f ZFL cells were treated with rBmp8a (final concentrations of 5 μg/ml) or PBS co-incubation with GCRV (5 × 104 TCID50 per ml), and the culture supernatants were collected at 72 h of post-infection. The cell monolayers were fixed with 4% PFA for 1 h and stained with 0.5% crystal violet for 2 h (e), and the viral titers of the supernatants were determined by TCID50 assays (f). g, h Similar as (e, f) but in EPC cells. i The expression of GCRV RNA in the liver, kidney, intestine, and spleen from wild-type (WT) or bmp8a−/− zebrafish injected i.p. with 50 µl of GCRV (108TCID50 per ml) for 72 h. j, k Kaplan–Meier analysis of the overall survival of WT (n = 20) or bmp8a−/− zebrafish (n = 20) which were injected i.p. with 50 µl of GCRV (108TCID50 per ml) or SVCV (108TCID50 per ml) and monitored every 12 h after infection. l Kaplan–Meier analysis of the overall survival of WT (n = 8) or bmp8a−/− zebrafish (n = 8) which were injected i.p. with 50 µl of TSVDV (crude virus extracts filtered by a 0.45 μm microporous membrane) and monitored every 12 h after infection. The expression of zebrafish actb1 was used as an internal control for the qRT-PCR. Data were from three independent experiments (ai) or two independent experiments (jl). Data were analyzed by Student’s t-test (two-tailed) or log-rank (Mantel–Cox) test and were presented as mean ± SD (*p < 0.05, **p < 0.01, ***p < 0.001).

Figure Data
Acknowledgments
This image is the copyrighted work of the attributed author or publisher, and ZFIN has permission only to display this image to its users. Additional permissions should be obtained from the applicable author or publisher of the image. Full text @ Commun Biol