IMAGE

Figure 6.

ID
ZDB-IMAGE-211014-7
Source
Figures for Jha et al., 2021
Image
Figure Caption

Figure 6.

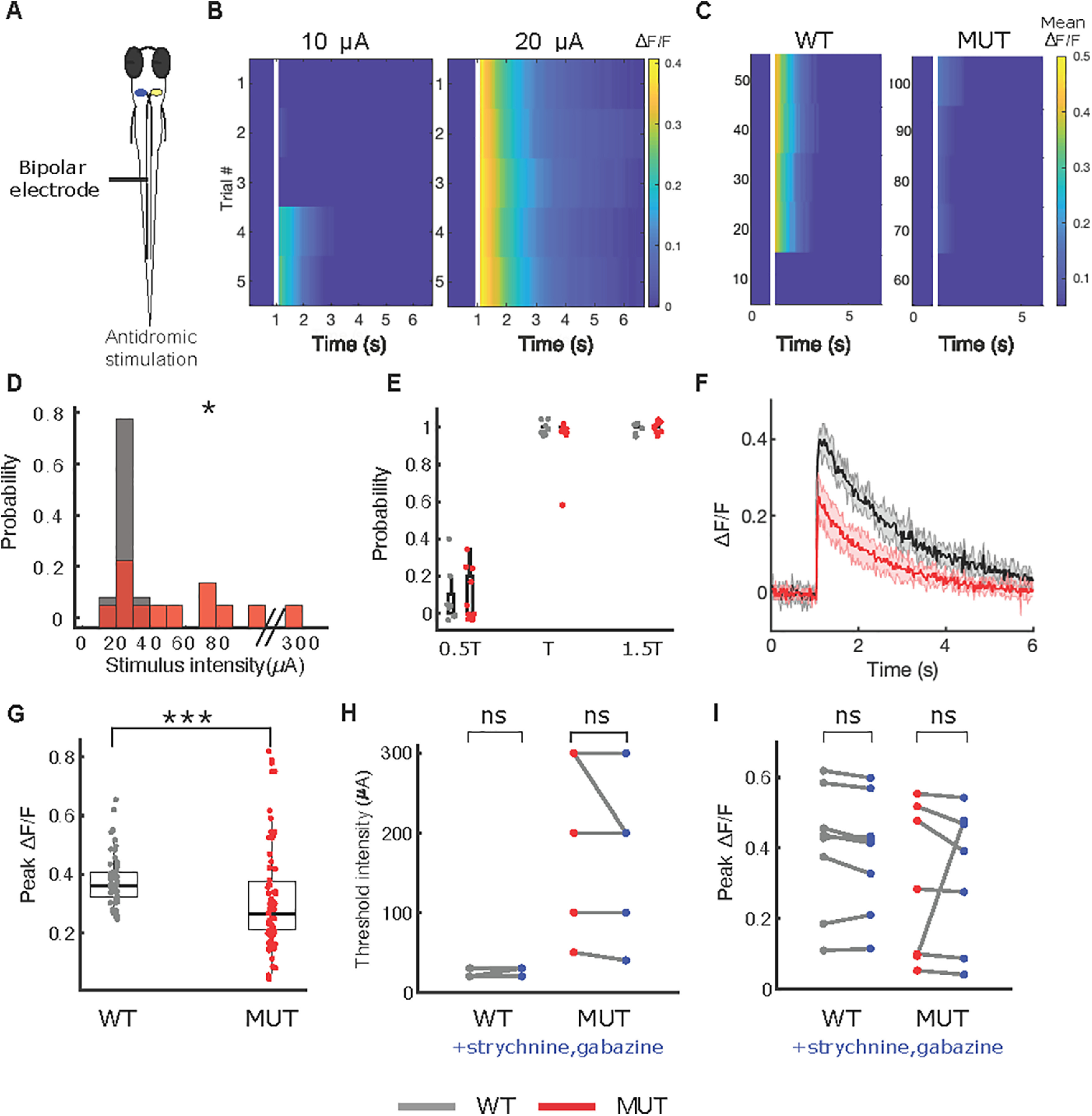
Mauthner neuron in auts2a mutants have reduced excitability. A, Schematic of experimental set up. Calcium activity in the Mauthner neuron was observed on antidromic stimulation. Mauthner neuron was retrogradely labeled with OGB-1 dextran. B, ΔF/F profile for an example wild-type (WT) larva on antidromic stimulation with 10-μA (left) and 20-μA (right) stimulus intensity. Mauthner neuron fired reliably at the threshold intensity of 20 μA. C, Representative raster plot from a wild-type larva (left) and mutant larva (right). Each row represents average ΔF/F over five trials at the respective stimulus intensity. The threshold for calcium activity for wild-type larva is 20 μA, whereas for the mutant larva is 70 μA. D, Normalized histogram of calcium activity threshold for wild type (n = 9 larvae) and auts2a mutants (n = 12 larvae). E, Summary data of probability of calcium activity at 0.5×, 1×, 1.5× threshold stimulus intensity for wild-type and mutant group. F, ΔF/F profiles for a representative wild-type larva (black) and a mutant larva (red) on antidromic stimulation. Shaded regions represent SEM from five trials. G, Summary data of peak calcium signal in wild type (n = 45 trials, 9 larvae) and auts2a mutants (n = 60 trials, 12 larvae); *p < 0.05, ***p < 0.0005; ns: not significant; Mann–Whitney U test. H, Calcium activity threshold for wild-type (n = 9) and mutant (n = 7) larvae before and after bath application of 50 μm strychnine and 100 μm gabazine. Mauthner neurons were labeled with calcium green dextran for this experiment. Wilcoxon signed-rank test. I, Peak ΔF/F for wild-type (n = 9) and mutant (n = 7) larvae before and after bath application of 50 μm strychnine and 100 μm gabazine. Paired sample t test.

Figure Data
Acknowledgments
This image is the copyrighted work of the attributed author or publisher, and ZFIN has permission only to display this image to its users. Additional permissions should be obtained from the applicable author or publisher of the image. Full text @ eNeuro