IMAGE

Fig. 3

ID
ZDB-IMAGE-211215-3
Source
Figures for Pero et al., 2021
Image
Figure Caption

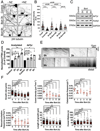
Fig. 3 Bort acutely induces MT stability and affects MT behavior in DRG neurons. (A) Representative IF images of βIII in adult DRG neurons (12 DIV), treated with 100 nM of Bort for 3 and 6 h, and incubated with 1 μg/mL nocodazole (NZ) for 45 min before MT extraction and fixation. Scale bar, 10 μm. (B) Quantification of residual MT mass in proximal axons (100-μm from cell bodies; 50 to 150 axons per time point) of DRG neurons treated as in A. All data are means ± SEM and analyzed by ANOVA (multiple comparison). (C) Immunoblot analyses of de-tyrosinated (deTyr) and acetylated (Acetyl) tubulin levels in cultured 12 DIV treated with 100 nM of Bort for 2 to 6 h. (D) Quantification of normalized deTyr and Acetyl tubulin levels as in C. Data are from 6 to 8 experiments. (E) Representative kymographs at 0, 3, 6, and 24 h of EB3-GFP comets in DRG axons treated with 100 nM of Bort. Scale bar, 10 μm. (F) An EGFP-EB3 time course analysis of MT dynamics parameters in DRG neurons (12 DIV), treated as in E for the indicated times. Data were from up to 118 comets and 7 to 11 neurites for each group. Data in D and F are shown as medians plus interquartile range, and statistics were analyzed by Mann–Whitney U test. *P < 0.05, **P < 0.01, ***P < 0.001, and ****P < 0.0001.

Acknowledgments
This image is the copyrighted work of the attributed author or publisher, and ZFIN has permission only to display this image to its users. Additional permissions should be obtained from the applicable author or publisher of the image. Full text @ Proc. Natl. Acad. Sci. USA