IMAGE

Fig. 4

ID
ZDB-IMAGE-230111-19
Source
Figures for Bertozzi et al., 2021
Image
Figure Caption

Fig. 4

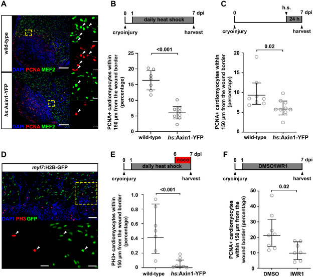
Fig. 4. Inhibition of Wnt/β-catenin signaling impairs cardiomyocyte proliferation. (A) PCNA and MEF2 immunostaining on cryoinjured hearts of hs:Axin1-YFP fish and wild-type siblings, heat-shocked daily from 1 to 7 dpi. n (hearts) ​= ​7 (wild-type), 8 (hs:Axin1-YFP). White arrowheads point to PCNA+MEF2+ cardiomyocytes. Scale bars, 100 ​μm (overview), 10 ​μm (magnification). (B) Quantification of the data shown in (A). Error bars represent CI 95%. Unpaired Welch's unequal variances t-test. (C) Quantification of PCNA+MEF2+/MEF2+ borderzone cardiomyocytes of cryoinjured hearts of hs:Axin1-YFP fish and wild-type siblings, heat-shocked (h.s.) at 6 dpi and harvested after 24 ​h at 7 dpi. n (hearts) ​= ​8 (wild-type), 9 (hs:Axin1-YFP). Error bars represent CI 95%. Unpaired Welch's unequal variances t-test. (D) PH3 and GFP immunostaining on 7 dpi myl7:H2B-GFP hearts. White arrowheads point to PH3+GFP+ cardiomyocytes. Scale bars, 100 ​μm (overview), 10 ​μm (magnification). (E) Quantification of PH3+GFP+/GFP+ borderzone cardiomyocytes of cryoinjured hearts of hs:Axin1-YFP, myl7:H2B-GFP fish and myl7:H2B-GFP siblings (wild-type for hs:Axin1-YFP), heat-shocked daily from 1 to 7 dpi and treated with nocodazole (abbreviated noco) in the last 24 ​h before harvesting at 7 dpi. n (hearts) ​= ​7 (wild-type), 8 (hs:Axin1-YFP). Error bars represent CI 95%. Unpaired Welch's unequal variances t-test. (F) Quantification of PCNA+MEF2+/MEF2+ borderzone cardiomyocytes of cryoinjured hearts from fish treated with DMSO or IWR1 from 1 to 7 dpi. Error bars represent CI 95%. n ​= ​8 (DMSO), 7 (IWR1). Unpaired Welch's unequal variances t-test.

Acknowledgments
This image is the copyrighted work of the attributed author or publisher, and ZFIN has permission only to display this image to its users. Additional permissions should be obtained from the applicable author or publisher of the image.

Reprinted from Developmental Biology, 481, Bertozzi, A., Wu, C.C., Hans, S., Brand, M., Weidinger, G., Wnt/β-catenin signaling acts cell-autonomously to promote cardiomyocyte regeneration in the zebrafish heart, 226-237, Copyright (2021) with permission from Elsevier. Full text @ Dev. Biol.