Figure 5
FTO triggers vascular inflammation and regulates EC-microglia crosstalk in vitro.
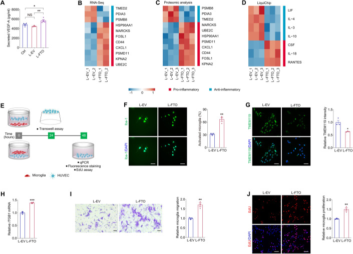
(A) VEGF-A secretion in HUVECs detected by ELISA in the control group and HUVECs transduced with L-EV or L-FTO. n = 4 per group. (B, C) Hierarchical clustering of pro- and anti-inflammatory genes detected by RNA-Seq (B) and proteins revealed by TMT-based quantitative proteomic analyses (C) in HUVECs transduced with L-EV or L-FTO. (D) Heatmap of pro- and anti-inflammatory cytokines in the culture medium of HUVECs transduced with L-EV or L-FTO as detected by LiquiChip. (E) Experimental scheme for (F–J). (F, G) Immunofluorescence staining of Iba-1 (F) and TMEM119 (G) in microglia co-cultured with HUVECs transduced with L-EV or L-FTO. Cell nuclei are counterstained with DAPI. n = 3 per group. Scale bar: 65 µm. (H). mRNA level of ITGB1 detected by qPCR in microglia co-cultured with HUVECs transduced with L-EV or L-FTO. n = 3 per group. (I). Transwell migration assay on microglia co-cultured with HUVECs transduced with L-EV or L-FTO. n = 3 per group. Scale bar: 50 µm. (J). EdU assay on microglia co-cultured with HUVECs transduced with L-EV or L-FTO. n = 3 per group. Scale bar: 60 µm. Data information: Data represent different numbers (n) of biological replicates. Data are shown as mean ± SEM. One-way ANOVA followed by Bonferroni’s test is used in (A). Two-tailed Student’s t test is used in (F–J). NS: not significant (p > 0.05); **p < 0.01; and ***p < 0.001. Source data are available online for this figure.
Acknowledgments
This image is the copyrighted work of the attributed author or publisher, and
ZFIN has permission only to display this image to its users.
Additional permissions should be obtained from the applicable author or publisher of the image.
Full text @ EMBO Mol. Med.
Your Input Welcome
Thank you for submitting comments. Your input has been emailed to ZFIN curators who may contact you if
additional information is required.
Oops. Something went wrong. Please try again later.