IMAGE

Fig. 1

ID
ZDB-IMAGE-240314-1
Source
Figures for Shin et al., 2022
Image
Figure Caption

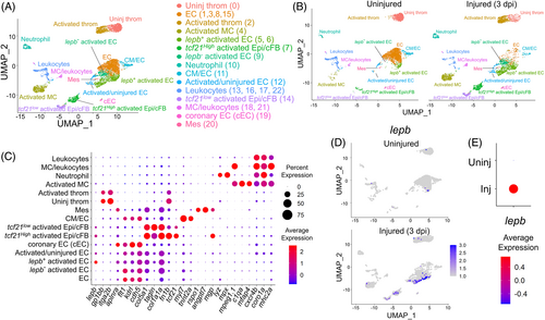
Fig. 1 Heterogenous cell clusters in injured hearts of adult zebrafish. (A) Clustering assignments of runx1P2:Citrine or kdrl:mCherry expressing cells collected from uninjured and injured hearts. Uniform Manifold Approximation and Projection (UMAP) axes were calculated by unsupervised clustering method. throm, thrombocyte. EC, endocardial/endothelial cells. Epi, epicardial cells. cFB, cardiac fibroblasts. Mes, mesenchyme-like cells. MC, macrophages. Original cluster numbers are indicated in the Parenthesis. (B) Clustering assignments for uninjured and injured hearts. dpi, days postinjury. (C) Differential expression of the key marker genes to identify cell types shown as a dot plot. (D) Injury-dependent expression of lepb depicted by UMAP plot. (E) Injury-dependent expression of lepb depicted by a dot plot

Acknowledgments
This image is the copyrighted work of the attributed author or publisher, and ZFIN has permission only to display this image to its users. Additional permissions should be obtained from the applicable author or publisher of the image. Full text @ Dev. Dyn.