IMAGE

Fig. 1

ID
ZDB-IMAGE-240409-20
Source
Figures for Nguyen et al., 2024
Image
Figure Caption

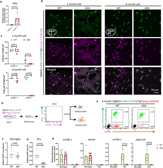
Fig. 1 Brain-associated DCs are absent in the id2a-deficient mutants. (A) RT-PCR shows the expression levels of id2a in the ccl34b.1+ (GFP+DsRedx+) and ccl34b.1− (GFP−DsRedx+) cells sorted from 4-month-old TgBAC(ccl34b.1:eGFP);Tg(mpeg1.1:DsRedx) fish. n=7 for each group. (B,C) Representative images (B) and quantification (C) of the density of GFP+DsRedx+ and GFP−DsRedx+ cells in the transverse midbrain sections of 1-month-old and 4-month-old TgBAC(ccl34b.1:eGFP);Tg(mpeg1.1:DsRedx) WT or id2a mutant fish. n≥3 for each genotype. (D) Schematic of whole-brain FACS analysis of 4-month-old TgBAC(ccl34b.1:eGFP);Tg(mpeg1.1:DsRedx) WT fish and id2a mutants. ccl34b.1+mpeg1.1+ (DsRedx+eGFP+) and ccl34b.1−mpeg1+ (DsRedx+eGFP−) cells represent microglia and brain-associated DCs in WT, respectively. (E-G) Representative FACS plot (E) and the proportion (F,G) of ccl34b.1+mpeg1.1+ (DsRedx+eGFP+) and ccl34b.1−mpeg1+ (DsRedx+eGFP−) cells are presented as a percentage of total brain cells in TgBAC(ccl34b.1:eGFP);Tg(mpeg1.1:DsRedx) WT or id2a mutant brains. n=6 for WT and n=7 for id2a mutants. (H) RT-PCR shows the expression levels of microglia marker genes (ccl34b.1, apoeb) and brain-associated DC marker genes (ccl19a.1, siglec15l) in ccl34b.1+mpeg1.1+ and ccl34b.1−mpeg1.1+ cells collected from the brains of 4-month-old TgBAC(ccl34b.1:eGFP);Tg(mpeg1.1:DsRedx) WT or id2a mutants. n=6 for each genotype. Data are mean±s.d. Unpaired Student's t-test with Welch's correction.

Acknowledgments
This image is the copyrighted work of the attributed author or publisher, and ZFIN has permission only to display this image to its users. Additional permissions should be obtained from the applicable author or publisher of the image. Full text @ Development