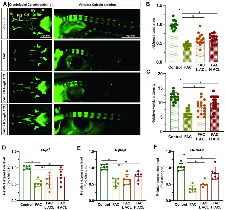
ACL attenuated the inhibition effect of FAC in bone formation in zebrafish. (A) Calcein staining of zebrafish larvae (7 dpf) cranium from control, FAC (200 µg/mL), FAC with low (0.1 mg/L) or high (0.5 mg/L) concentration ACL treatment groups. (B) Mineralized areas were quantified and shown in the graph. (C) The number of calcein-stained vertebra bodies were calculated. (D–F) The relative mRNA expression of spp1, bglap and runx2a in zebrafish larvae treated with blank medium, FAC, FAC + high (0.5 mg/L) or low (0.1 mg/L) ACL were determined by qPCR. The mean value of blank medium-only treated group was set to 1.0. Data are showed as mean ± standard error. * means p < 0.05 between two indicated groups (n = 6). M, Meckel; PQ, palatoquadrate; CH, ceratohy; HY, hyomandibula (hyosympletic); OP, opercula.
This image is the copyrighted work of the attributed author or publisher, and
ZFIN has permission only to display this image to its users.
Additional permissions should be obtained from the applicable author or publisher of the image.
Full text @ Antioxidants (Basel)
Your Input Welcome
Thank you for submitting comments. Your input has been emailed to ZFIN curators who may contact you if
additional information is required.
Oops. Something went wrong. Please try again later.