IMAGE

Fig. 4

ID
ZDB-IMAGE-240524-104
Genes
Source
Figures for Brix et al., 2024
Image
Figure Caption

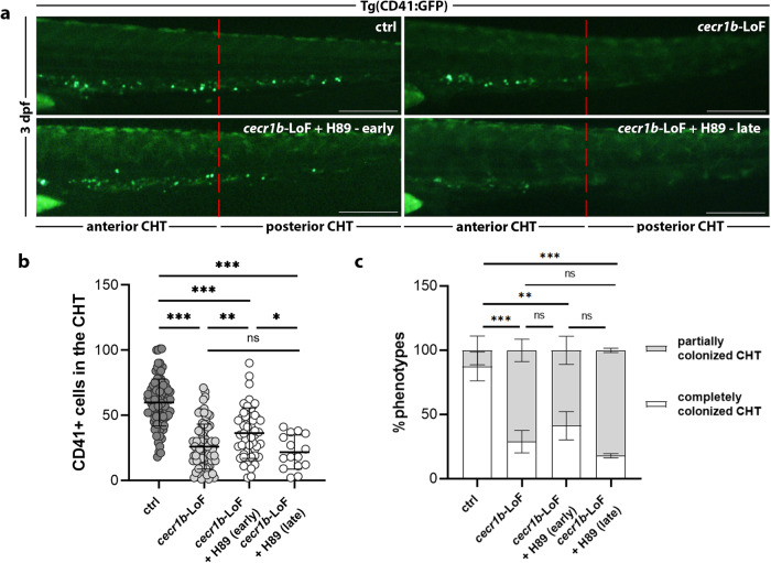
Fig. 4 Analysis of the defective HSPC population in the CHT of cecr1b-LoF embryos and its correction through A2bR modulation.

a Representative fluorescence images of the CHT region of 3 dpf Tg(CD41:GFP) embryos. Scale bar: 150 microns. b Quantification of CD41+ HSPCs in the CHT in cecr1b-LoF embryos treated with H89 from early or late time. Each dot represents the count of a single embryo. Data are presented as mean ± SD. Statistical significance was assessed by Ordinary one-way ANOVA test with Tukey’s correction; ***, p < 0.001; **, p < 0.002; *, p < 0.05; ns not significant (ctrl, n = 96 embryos; cecr1b-LoF, n = 82 embryos; cecr1b-LoF+H89 (early), n = 52 embryos; cecr1b-LoF+H89 (late), n = 15 embryos). c Histogram showing the proportion of embryos showing complete or defective CHT colonization in the different experimental conditions (mean of biological experimental replicates±SD). n = 3 biologically independent experiments. Statistical significance was assessed by multiple Chi-Square analyses (Fisher’s exact test, confidence interval 99%); ***p < 0.001; **p < 0.002; *p < 0.05; ns not significant.

Figure Data
Acknowledgments
This image is the copyrighted work of the attributed author or publisher, and ZFIN has permission only to display this image to its users. Additional permissions should be obtained from the applicable author or publisher of the image. Full text @ Commun Biol