IMAGE

Fig. 5

ID
ZDB-IMAGE-240607-10
Genes
Antibodies
Source
Figures for Lu et al., 2024
Image
Figure Caption

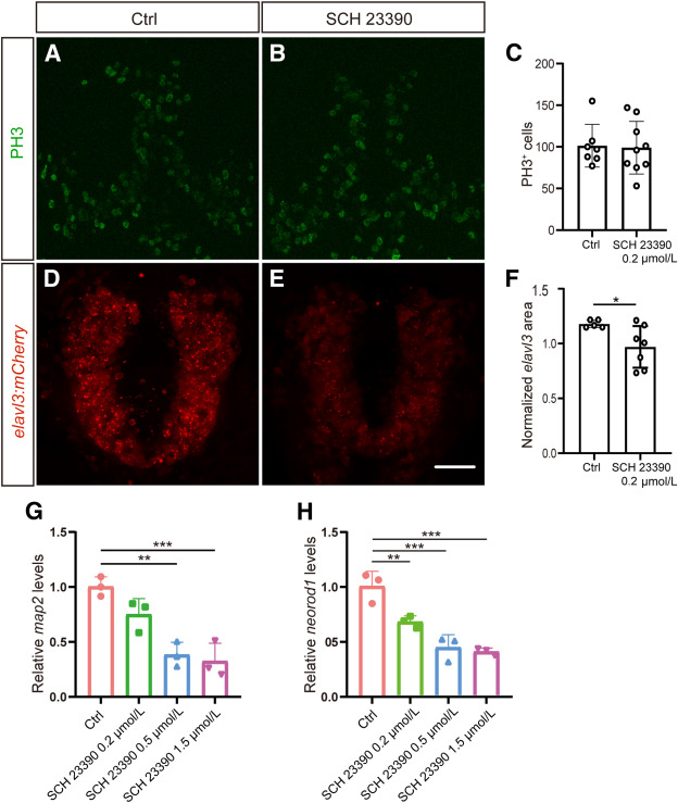
Fig. 5 Disrupted dopaminergic signaling during development affects neuronal specification but not cell proliferation. A and B: Immunofluorescence images showing the expression of phosphorylated histone H3 (PH3) in the control group (A) and the drug-treated group (B). PH3 is a marker for mitotic cells. C: Quantification of the number of PH3+ cells in the control and drug-treated groups. The comparison between the control (Ctrl) and SCH 23390 groups for PH3 number was conducted using an unpaired t-test, revealing no significant difference (P = 0.8712). D and E: Live imaging of Tg(elavl3:mCherry), elavl3 is a pan-neuronal marker, in the forebrain of the control and SCH 23390–treated group. F: Significant differences in normalized elavl3 area were observed between the control and SCH 23390 groups (t = 2.399, df = 10, P = 0.0374, unpaired t-test). Data are presented as means ± SD. n = 7 (Ctrl) and 9 (SCH 23390 0.2 μmol/L) (C and F–H). G and H: Quantitative real-time PCR revealed mRNA levels of two neuronal markers map2 and neurod1. ∗P < 0.05, ∗∗P < 0.01, ∗∗∗P < 0.001. Scale bar = 50 μm.

Figure Data
Acknowledgments
This image is the copyrighted work of the attributed author or publisher, and ZFIN has permission only to display this image to its users. Additional permissions should be obtained from the applicable author or publisher of the image. Full text @ Am. J. Pathol.