IMAGE

Fig. 4

ID
ZDB-IMAGE-240703-100
Source
Figures for Lo et al., 2024
Image
Figure Caption

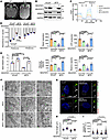
Fig. 4 NDUFAF2 rescues the mitochondrial defects in Joubert syndrome patient–derived cells. (A) Brain MRI T1 sequence of a JB patient demonstrating molar tooth sign (MTS) in midbrain. (B) NDUFAF2 is stably expressed in human conjunctival fibroblasts (HConF) and Joubert syndrome patient–derived cells (JBTS), with compound heterozygous mutation in ARMC9. Western blot analysis performed with antibodies against NDUFAF2, ARMC9, and GAPDH. (C) Oxygen consumption rate (OCR) of HConF cells and JBTS cells measured by Seahorse Analyzer. (D) Analysis of mitochondrial complex I activity in HConF cells, JBTS cells, and both cell lines overexpressing NDUFAF2. (E) Analysis of the NAD+/NADH ratio in HConF cells and JBTS cells. (F) TEM images of HConF cells, JBTS cells, and JBTS cells overexpressing NDUFAF2. Eleven JBTS cells display tube-like cristae in stack and onion shapes. The total number of mitochondria in HConF cells, JBTS cells, and JBTS cells overexpressing NDUFAF2 is 12, 14, and 17, respectively. Ten of 12 mitochondria are normal in HConF cells; 11 of 14 mitochondria display onion shapes in JBTS cells; 15 of 17 mitochondria are normal in JBTS cells overexpressing NDUFAF2. Scale bars: 200 nm. (G) Immunostaining of cells serum-starved for 2 days. Scale bars: 10 μm, 1 μm. (H) Quantification of cilia length in HConF cells, JBTS cells, and both cell lines overexpressing NDUFAF2. (I) Quantification of NPHP1 signal intensity at the centrioles; >50 cells analyzed for each independent experiment. The bars in each graph represent mean ± SD. Exact P values are indicated. ANOVA followed by Tukey-Kramer multiple-comparison test.

Acknowledgments
This image is the copyrighted work of the attributed author or publisher, and ZFIN has permission only to display this image to its users. Additional permissions should be obtained from the applicable author or publisher of the image. Full text @ Journal of Clin. Invest.