IMAGE

Figure 8

ID
ZDB-IMAGE-250325-10
Source
Figures for Zhang et al., 2025
Image
Figure Caption

Figure 8

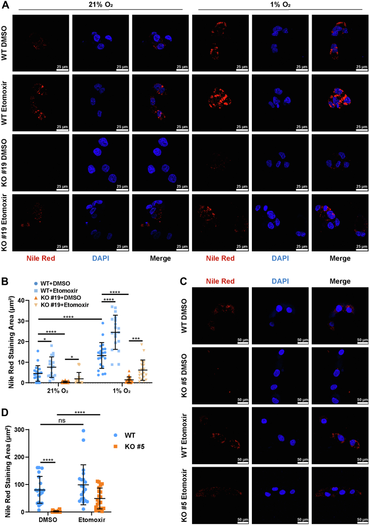
Inhibiting CPT1A can rescue MED15 deficiency–dependent lipid droplet reduction.A and B, WT and MED15 KO HCT116 cells were exposed to 21% O2 or 1% O2 for 72 h in the presence of DMSO or Etomoxir (2.5 μM). LD and nuclei were staining with Nile Red and DAPI. Representative images from three independent experiments are shown in (A). Quantification of Nile Red staining area is shown in (B). Data are represented as means ± SD. n = 19 (21% O2 WT DMSO); 18 (21% O2 WT Etomoxir); 20 (21% O2 MED15 KO #19 DMSO); 20 (21% O2 MED15 KO #19 Etomoxir); 21 (1% O2 WT DMSO); 19 (1% O2 WT Etomoxir); 21 (1% O2 MED15 KO #19 DMSO); 19 (1% O2 MED15 KO #19 Etomoxir). ∗p < 0.05, ∗∗∗p < 0.001, ∗∗∗∗p < 0.0001 by two-way ANOVA with Tukey's multiple comparisons test. C and D, Nile Red and DAPI staining of WT and MED15 knockout 786-O treated with DMSO or Etomoxir (2.5 μM) for 72 h. Representative images from three independent experiments are shown in (C). Quantification of Nile Red staining area is shown in (D). Data are represented as means ± SD. n = 20 (WT DMSO); 20 (MED15 KO #5 DMSO); 20 (WT Etomoxir); 20 (MED15 KO #5 Etomoxir); ∗∗∗∗p < 0.0001 by two-way ANOVA with Tukey's multiple comparisons test. MED15, Mediator complex subunit 15; ns, not significant.

Acknowledgments
This image is the copyrighted work of the attributed author or publisher, and ZFIN has permission only to display this image to its users. Additional permissions should be obtained from the applicable author or publisher of the image. Full text @ J. Biol. Chem.