IMAGE

Fig. 1

ID
ZDB-IMAGE-250423-44
Source
Figures for Wang et al., 2025
Image
Figure Caption

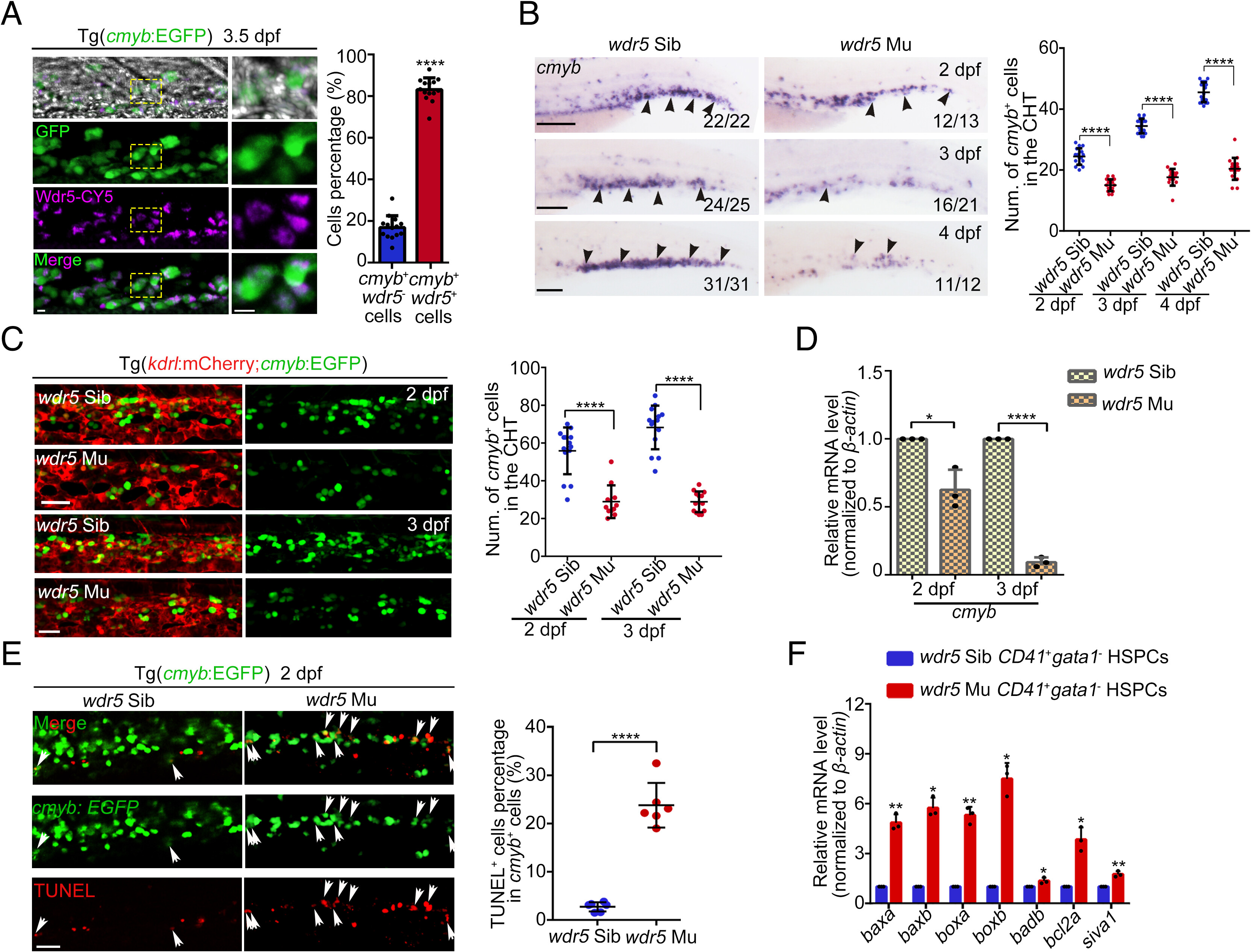
Fig. 1 wdr5 is required for HSPC survival in the CHT region. (A) IF (Left) and statistical data (Right) showing the expression pattern of Wdr5 protein in Tg(cmyb:EGFP). The yellow boxes (enlarged views shown in the right side) denote Wdr5 signal colocalization in the cmyb+ HSPCs. Error bar, mean ± SD, ****P ≤ 0.0001. (Scale bar, 5 μm). (B) WISH (Left) and statistical data (Right) showing the expression of cmyb in the CHT region of siblings and wdr5 mutants at 2 dpf, 3 dpf, and 4 dpf. The black arrowheads denote cmyb+ HSPCs. Error bar, mean ± SD, ****P < 0.0001. (Scale bar, 100 μm). (C) Confocal imaging (Left) and statistical data (Right) showing cmyb+ HSPCs in the CHT region from siblings and wdr5 mutants with Tg(kdrl:mCherry;cmyb:EGFP) background at 2 dpf and 3 dpf. Error bar, mean ± SD, ****P ≤ 0.0001. (Scale bar, 20 μm). (D) qRT-PCR showing the expression of cmyb in the CHT region of siblings and wdr5 mutants at 2 dpf and 3 dpf. n = 3 replicates. Error bar, mean ± SD, *P = 0.0346, ****P = 0.0001. (E) TUNEL (Left) and statistical data (Right) showing the apoptotic cmyb+ cells (white arrowheads) in the CHT region from siblings and wdr5 mutants with Tg(cmyb:EGFP) background at 2 dpf. Error bar, mean ± SD, ****P ≤ 0.0001. (Scale bar, 50 μm). (F) qRT-PCR showing the expression of baxa, baxb, boxa, boxb, badb, bcl2a, and sival in the CD41+gata1− HSPCs from the CHT region of siblings and wdr5 mutants with Tg(CD41:GFP; gata1:dsRed) background at 2.5 dpf. Error bar, mean ± SD, *P ≤ 0.05, **P ≤ 0.01.

Acknowledgments
This image is the copyrighted work of the attributed author or publisher, and ZFIN has permission only to display this image to its users. Additional permissions should be obtained from the applicable author or publisher of the image. Full text @ Proc. Natl. Acad. Sci. USA