IMAGE

Fig. 3

ID
ZDB-IMAGE-250423-46
Source
Figures for Wang et al., 2025
Image
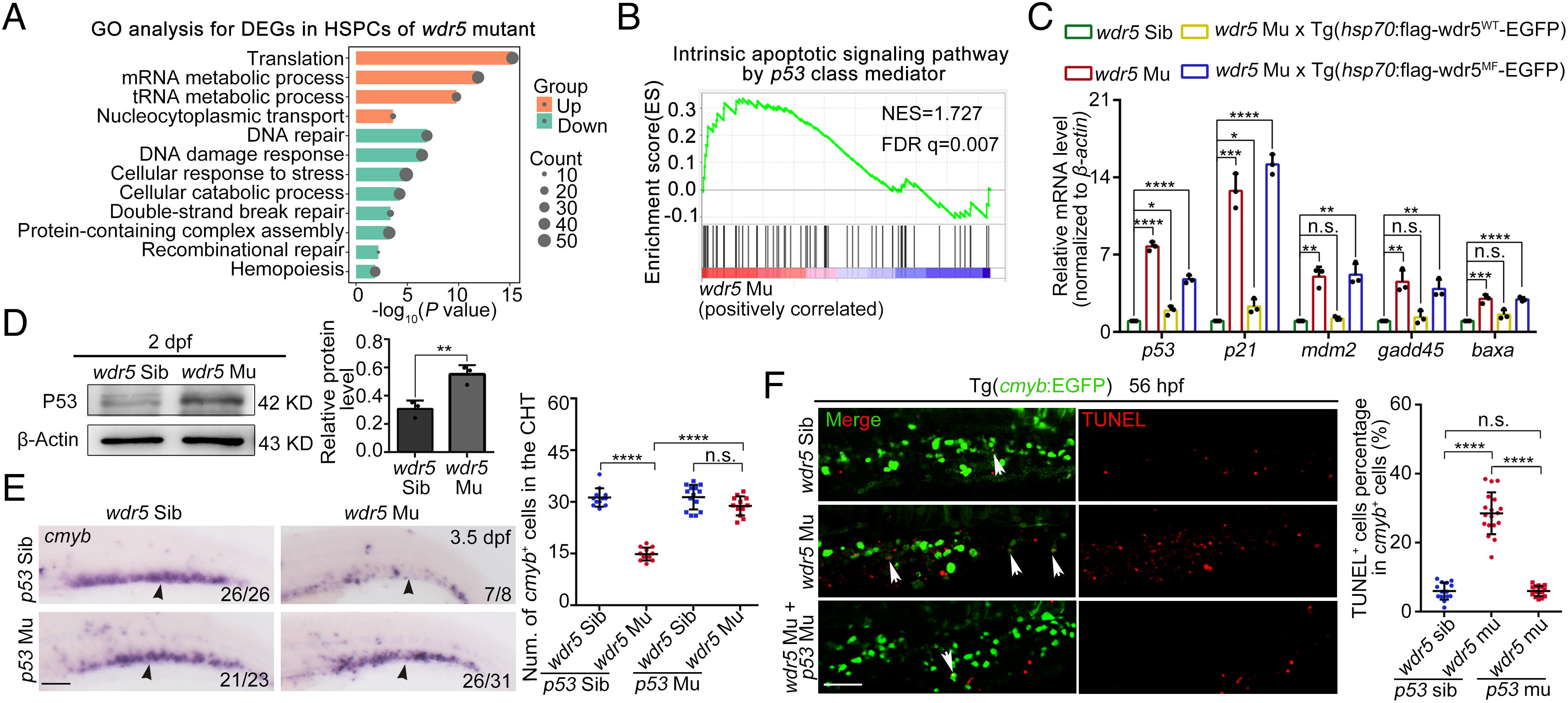
Figure Caption

Fig. 3 Apoptosis caused by wdr5 deletion is p53-dependent. (A) GO analysis for the downregulated genes in the CD41+gata1− HSPCs of CHT region from wdr5 mutant×Tg(CD41:GFP;gata1:dsRed), compared with that from siblings. (B) GSEA for the upregulated genes associated with the p53-involved signaling pathway in the CD41+gata1− HSPCs of CHT region from wdr5 mutant×Tg(CD41:GFP;gata1:dsRed) compared with that from siblings. (C) qRT-PCR showing the expression of p53, p21, mdm2, gadd45, and baxa in the CHT region of siblings, wdr5 mutants, wdr5 mutant×Tg(hsp70:flag-wdr5WT-EGFP) and wdr5 mutant×Tg(hsp70:flag-wdr5MF-EGFP) at 3.5 dpf. wdr5WT and wdr5MF driven by hsp70 promoter were induced by heat shock at 28 hpf. Error bar, mean ± SD, n.s.: no significance, *P ≤ 0.05, **P ≤ 0.01, ***P ≤ 0.001, ****P ≤ 0.0001. (D) Western blotting (Left) and statistical data (Right) showing the protein level of P53 in the CHT region of siblings and wdr5 mutants at 2 dpf. Error bar, mean ± SD, **P ≤ 0.01. (E) WISH (Left) and statistical data (Right) showing the expression of cmyb (black arrowheads) in the CHT region at 3.5 dpf. Error bar, mean ± SD, n.s.: no significance, ****P ≤ 0.0001. (Scale bar, 100 μm). (F) TUNEL (Left) and statistical data (Right) showing the apoptotic cmyb+ cells (white arrowheads) in the CHT region at 56 hpf. Error bar, mean ± SD, n.s.: no significance, ****P ≤ 0.0001. (Scale bar, 50 μm).

Acknowledgments
This image is the copyrighted work of the attributed author or publisher, and ZFIN has permission only to display this image to its users. Additional permissions should be obtained from the applicable author or publisher of the image. Full text @ Proc. Natl. Acad. Sci. USA