IMAGE

Fig. 5

ID
ZDB-IMAGE-250423-48
Source
Figures for Wang et al., 2025
Image
Figure Caption

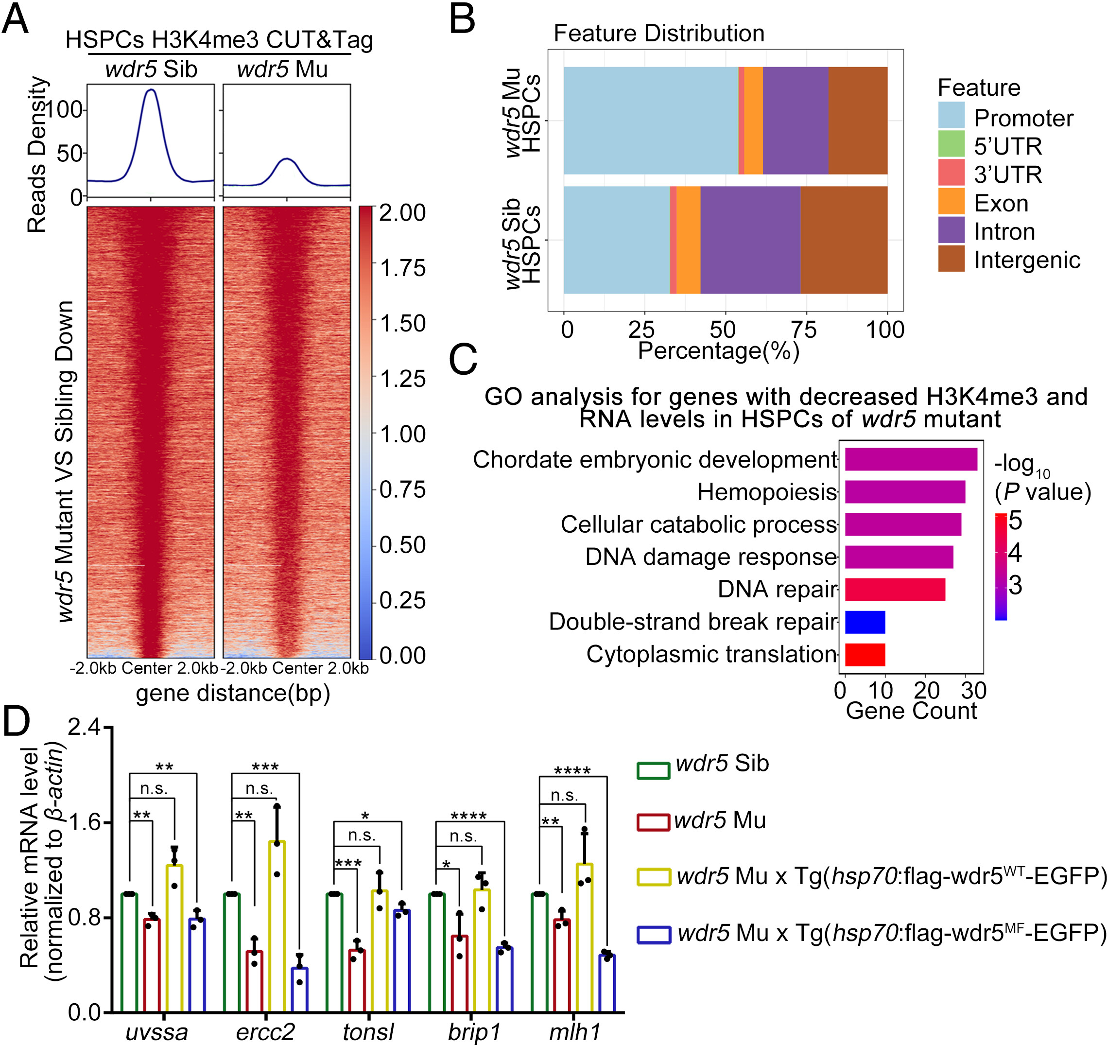
Fig. 5 Wdr5-mediated H3K4me3 maintains the expression of DNA repair genes in the CHT HSPCs. (A) Profile plots of H3K4me3 enrichment at promoter-marked regions and heatmap of H3K4me3 enrichment surrounding gene promoters in the CD41+gata1− HSPCs of CHT region from siblings and wdr5 mutants. (B) Bar plot showing the genomic distribution of H3K4me3 peaks in the CD41+gata1− HSPCs of CHT region from siblings and wdr5 mutants. (C) GO analysis for genes with reduced H3K4me3 peaks and expression level in the CD41+gata1− HSPCs of CHT region from wdr5 mutants. (D) qRT-PCR showing the expression of uvssa, ercc2, tonsl, brip1, and mlh1 in the CHT region of siblings, wdr5 mutants, wdr5 mutant× Tg(hsp70:flag-wdr5WT-EGFP) and wdr5 mutant× Tg(hsp70:flag-wdr5MF-EGFP) embryos at 3.5 dpf. wdr5WT and wdr5MF driven by hsp70 promoter were induced by heat shock at 28 hpf. Error bar, mean ± SD, n.s.: no significance, *P ≤ 0.05, **P ≤ 0.01, ***P ≤ 0.001, ****P ≤ 0.0001.

Acknowledgments
This image is the copyrighted work of the attributed author or publisher, and ZFIN has permission only to display this image to its users. Additional permissions should be obtained from the applicable author or publisher of the image. Full text @ Proc. Natl. Acad. Sci. USA