IMAGE

Fig. 6

ID
ZDB-IMAGE-250602-45
Genes
Source
Figures for Chen et al., 2025
Image
Figure Caption

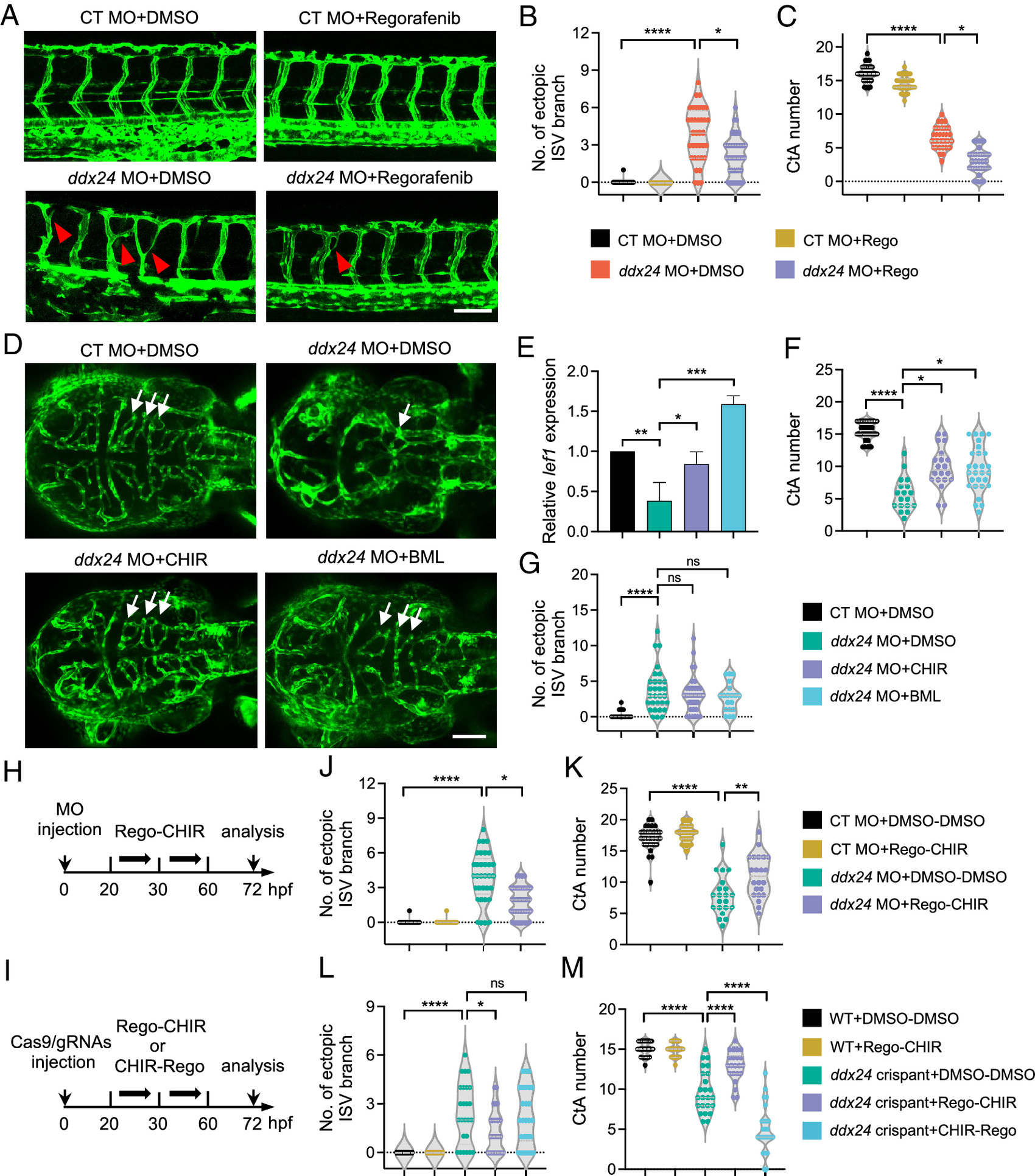
Fig. 6 Sequential targeting of the VEGF and Wnt pathways attenuates VMs in Ddx24-deficient zebrafish. (A) Representative confocal images of trunk vessels of 60 hpf control or ddx24 morphant embryos treated with DMSO or regorafenib from 20 to 60 hpf. Red arrowheads indicate ectopic ISV branches. (B and C), Quantification of the ectopic ISV branches (B, n = 41, 42, 36, 40 embryos) and CtA number (C, n = 30, 30, 31, 29 embryos). (D) Representative confocal microscopy images of hindbrain vasculature in 72 hpf control and ddx24 morphant embryos treated with either DMSO or Wnt signaling activators (CHIR-99021 and BML-284) from 5 to 72 hpf. Arrows indicate CtAs. (E) Expression of Wnt target gene determined by qRT-PCR. (F and G) Quantification of CtA number (F, n = 27, 18, 20, 28 embryos) and ectopic ISV branches (G, n = 25, 30, 33, 19 embryos). (H) Schematic representation of the experimental schedule for regorafenib (Rego) and CHIR-99021 (CHIR) treatment in control or ddx24 morphants. (I) Schematic representation of the experimental schedule for regorafenib (Rego) and CHIR-99021 (CHIR) treatment in WT or ddx24 crispants. (J and K), Quantification of ectopic ISV branches (J, n = 34, 39, 33, 38 embryos) and CtA number (K, n = 29, 36, 21, 22 embryos) after drug treatment in (H). (L and M), Quantification of ectopic ISV branches (L, n = 25, 25, 25, 26, 26 embryos) and CtA number (M, n = 21, 23, 24, 22, 25 embryos) after drug treatment in (I). (Scale bars, 100 μm.) Data are represented as mean ± SD. ns, not significant, *P < 0.05, **P < 0.01, ***P < 0.001 and ****P < 0.0001, as assessed by nonparametric Kruskal–Wallis test (B, C, F, G, and J–M) and one-way ANOVA (E).

Figure Data
Acknowledgments
This image is the copyrighted work of the attributed author or publisher, and ZFIN has permission only to display this image to its users. Additional permissions should be obtained from the applicable author or publisher of the image. Full text @ Proc. Natl. Acad. Sci. USA