IMAGE

Fig 7

ID
ZDB-IMAGE-250904-39
Source
Figures for Farr et al., 2025
Image
Figure Caption

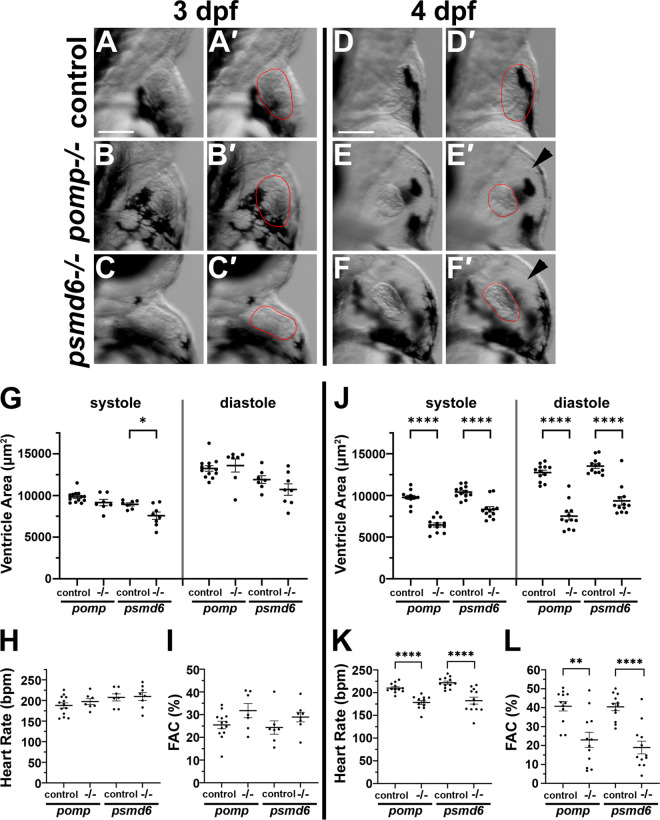
Fig 7 Cardiac function deficits are observed by 4 dpf in pomp and psmd6 mutants.

A.-F. Brightfield views of hearts taken from videos of 3 dpf and 4 dpf larvae. A’-F’ panels show ventricles outlined in red. Arrowheads in E’ and F’ point to edema. Scale bars = 100 μm. G.-I. Graphs showing ventricular area, heart rate, and ventricular fractional area change (FAC) measurements at 3 dpf. Each dot represents the average of 3 measurements from a single heart/larva. Bars represent mean +/- SEM. Animals were genotyped after video recordings. N = 13 for pomp control (+/+). N = 7 for psmd6 control (+/+). N = 7 for pomp-/-. N = 8 for psmd6-/-. * P < 0.05. J.-L. Graphs showing ventricular area, heart rate, and ventricular FAC measurements at 4 dpf. Each dot represents the average of 3 measurements from a single heart/larva. Bars represent mean +/- SEM. Animals were genotyped after video recordings. N = 12 for all conditions: pomp control (+/+ and +/-), psmd6 control (+/+ and +/-), pomp-/-, and psmd6-/-. ** P < 0.01; **** P < 0.0001.

Figure Data
Acknowledgments
This image is the copyrighted work of the attributed author or publisher, and ZFIN has permission only to display this image to its users. Additional permissions should be obtained from the applicable author or publisher of the image. Full text @ PLoS Genet.