IMAGE

Figure 2

ID
ZDB-IMAGE-250924-50
Antibodies
Source
Figures for Reagor et al., 2025
Image
Figure Caption

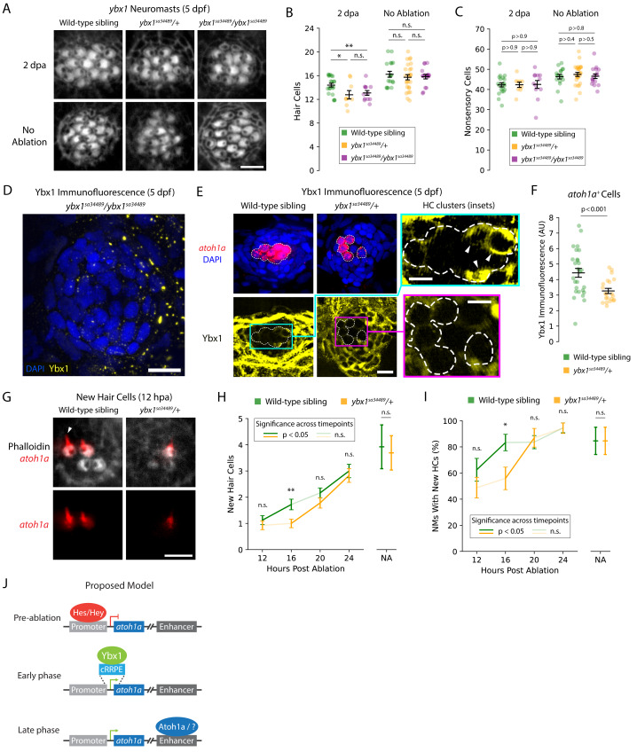
Figure 2 ybx1 promotes rapid HC regeneration and atoh1a expression after damage.

(A) Representative images show phalloidin staining of HCs in post-ablation and control NMs from wild-type, heterozygous, and homozygous ybx1 mutant larvae (scale bar = 4 µm). (B and C) Quantification of HCs and DAPI + nonsensory cells from post-ablation and control NMs. Each data point represents a single NM. (D and E) Representative images of Ybx1 immunostaining across NMs from wild-type, heterozygous, and homozygous ybx1 mutant larvae (scale bar = 10 µm). Inset images show Ybx1 accumulation (arrowheads) in atoh1a+ cells (inset scale bars = 5 µm). (F) Quantification of Ybx1 immunofluorescence in atoh1a+ cells from wild-type (N = 4) and heterozygous ybx1 mutant (N = 3) larvae. Data points represent individual atoh1a+ HC progenitors or young HCs across wild-type (n = 27) and mutant (n = 21) categories. (G) Representative fluorescence images show atoh1a expression in newly regenerated HCs from wild-type and heterozygous ybx1 mutant larvae. dTomato marks HCs’ apical surfaces and the growing kinocilia (arrowhead) in older HCs (scale bar = 4 µm). (H and I) Quantification of new HCs in control and 12–24 hpa NMs from wild-type and heterozygous ybx1 mutant larvae. (J) Proposed model of atoh1a transcriptional regulation during pre-ablation, early-phase, and late-phase HC regeneration. Where shown, average quantities represent mean values across the pooled data points and the error bars represent SEMs. Complete descriptions of quantifications and statistical analyses can be found in the Methods section and Supplementary Tables (*, p < 0.05; **, p < 0.01).

Figure Data
Acknowledgments
This image is the copyrighted work of the attributed author or publisher, and ZFIN has permission only to display this image to its users. Additional permissions should be obtained from the applicable author or publisher of the image. Full text @ Peer J.