IMAGE

Fig. 7

ID
ZDB-IMAGE-251016-84
Source
Figures for Guerra et al., 2025
Image
Figure Caption

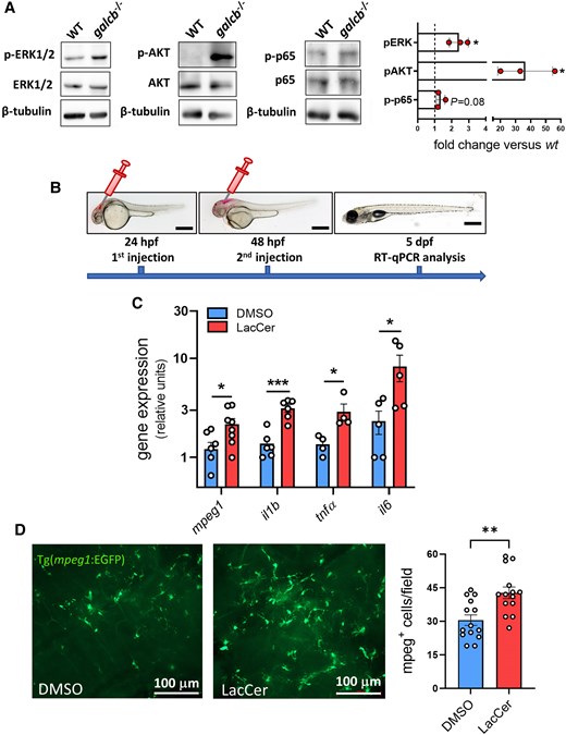
Fig. 7 LacCer induces a proinflammatory phenotype in zebrafish brain. (A) Western blot analysis of ERK1/2, AKT and p65 phosphorylation in the brain of wild-type (WT) and galcb knockout (KO) zebrafish showing the activation of signalling pathways associated to LacCer accumulation in galcb KO zebrafish at 4 months post fertilization. Right: Quantification of immunoreactive bands obtained in three independent experiments. (B) Schematic of the experimental procedure for intraventricular injection of GalCer in zebrafish embryos. (C) RT-qPCR analysis of the expression levels of the inflammatory markers interleukin-1b (il1b), tumor necrosis factor-a (tnfa), il6 and macrophage expressed 1 (mpeg1) following a double intraventricular injection of 0.4 ng of LacCer in the brain of WT zebrafish embryos. For each gene, the data were normalized to its expression in one dimethyl sulfoxide (DMSO)-injected animal. Data are the mean ± standard error of the mean of 4–6 pools of 7 embryos per group. Scale bars: 500 μm. Student's t-test: *P < 0.05, **P < 0.01. (D) Fluorescent microscopic analysis following double injection of 0.4 ng DMSO or LacCer in the brain ventriculus of Tg(mpeg1:EGFP) zebrafish embryos shows a significant infiltration of mpeg1-positive macrophages in LacCer injected brains. Right: Quantification of mpeg1-positive cells in harvested brains. Data are the mean ± standard error of the mean of ≥3 microscopic fields per animals (n = 4). Scale bars: 100 μm. Student's t-test: **P < 0.01. LacCer = lactosylceramide; RT-qPCR = reverse transcriptase-quantitative PCR.

Acknowledgments
This image is the copyrighted work of the attributed author or publisher, and ZFIN has permission only to display this image to its users. Additional permissions should be obtained from the applicable author or publisher of the image. Full text @ Brain