- Title
-
Dysregulated phosphatidylinositol signaling promotes endoplasmic reticulum stress-mediated intestinal mucosal injury and inflammation in zebrafish
- Authors
- Thakur, P.C., Davison, J.M., Stuckenholz, C., Lu, L., and Bahary, N.
- Source
- Full text @ Dis. Model. Mech.
|
Morphological defects of hi559 GI tract. (A) Intestinal morphology at 5 dpf (brightfield; red outline). (B) ISH with intestinal marker fabp2 (arrows) at 5 dpf. (C) Nile Red staining shows hi559 intestinal luminal atrophy (arrows). (D) Cy3-SA staining shows reduced epithelial structure in hi559 intestine (white outline). (E) Bar chart showing reduced gut size in hi559Tg(gut:gfp) mutant larvae show smaller intestine (n=7, ***P<0.001). (F,G) H&E-stained sagittal sections of 5-dpf wild-type (F) and hi559 larvae (G). The hi559 intestinal epithelium is thinner, loses villous architecture with cellular aggregates in a smaller lumen (villi, arrows; cells and debris, arrowheads). In each panel, wild type (WT) is shown at the top and the hi559 mutant below. Es, esophagus; Gb, gas-bladder; Ib, intestinal bulb; P, pancreas; L, liver; Y, yolk; cm, cell membrane. Scale bars: 20 µm. |
|
Disrupted epithelial architecture, abnormal IEC and increased luminal bacteria in hi559 intestine. (A) In hi559 anterior GI tract, the IECs appear less columnar, a few IECs detach from the mucosa (arrowheads) and the esophageal GCs (arrows) appear disorganized with nuclear pyknosis. Asterisks indicate luminal bacterial plaques. (B) TEM comparison of intestinal epithelium of 6-dpf wild type (WT, left) and hi559 (right). Wild-type intestine shows columnar IECs, thick terminal web (tw; red line) and long microvilli (mv; arrows). hi559 IECs have thinner terminal webs, shorter microvilli and increased cytoplasmic vacuoles (asterisks). (C) TEM showing dense bacterial colonies in hi559 intestinal lumen (red arrows), but not in wild type. Bar chart (right) shows significant increase in intestinal bacterial density in hi559 (n=5). (D,E) The mucin-rich esophageal GCs (arrows) at 5 dpf (D) and 6 dpf (E) are shown by PAS staining (pink). The secreted mucinous layer (arrowhead) on the epithelial border seen in the wild type is diminished in hi559 with frequent detachment of GCs. Asterisks indicate luminal bacterial plaques. (F) Bar charts showing PAS-positive GC numbers in 5- and 6-dpf wild-type and hi559 esophagus (left; n=7) and the percentage of larvae with intra-luminal bacterial overgrowth at 5 and 6 dpf (right; ne21). Es, esophagus; Ib, intestinal bulb. *P<0.05, **P<0.01. Scale bars: 20 µM (A,D,E); 500 nm (B,C). PHENOTYPE:
|
|
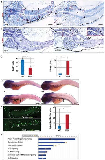
Abnormal cell proliferation, apoptosis and inflammation in hi559 intestine. (A) BrdU staining (red) shows decreased proportion of proliferating cells (arrows) in the hi559 intestine compared with wild type (WT). (B) TUNEL staining (brown) shows several apoptotic cells in hi559 GI tract (red box indicates esophageal GC region magnified in inset). (C) Bar charts showing the proportion of BrdU-positive cells at 5 dpf (left), and TUNEL-positive cells at 6 dpf (right; n=8). (D) ISH showing increased expression (arrows) of neutrophil marker mpo (left) and macrophage marker spi1 (right) in hi559 intestines (yellow outline) at 6 dpf. (E) Confocal projections of 6-dpf Tg(lyzc:egfp) and hi559Tg(lyzc:egfp) larval intestines (white outline), showing leukocyte aggregation (arrows). Bar chart shows the number of leukocytes in wild-type and hi559 intestines at 6 dpf (n=12). (F) IPA analysis of microarray profile showing most significantly upregulated pathways in hi559 larvae (n=3, Pd0.01). Es, esophagus; Ib, intestinal bulb; P, pancreas; L, liver. **P<0.01, ***P<0.001. Scale bars: 20 µm. |
|
ER stress and ultrastructural pathology of IECs. (A) Anti-HSPA5 immunofluorescence assay (green) shows robust enrichment of Hspa5 protein in the GCs (arrows, left panel) and the IECs along the epithelial lining (arrows, right panel) of hi559 intestine compared with wild type (WT). (B-D) TEM comparison of wild type (left panels) and hi559 IECs (middle and right panels). (B) ER-Golgi compartments are grossly expanded in 5-dpf hi559 IECs. Large double-membranous autophagic vacoules (red outline) and pre-autophagosome structures (red arrows), containing ER fragments (black arrows) are apparent in 5.5-dpf hi559 IECs (right panel). (C) Wild-type IECs have abundant mitochondria, whereas hi559 IECs have depleted, abnormal mitochondria and increased mitophagy at 6 dpf (red arrows). Multi-lamellar autophagic bodies (red outline), engulfing organelles, occur frequently in hi559 IECs at 6 dpf. (D) Secretory granule-rich enteroendocrine cells show ER luminal swelling (asterisks) and autophagic vesicles in hi559. Nu, nucleus; Er: endoplasmic reticulum; Ga, Golgi apparatus; Au, autophagosome, Sg, secretory granules. Mt, mitochondria. (E) Bar charts of mitochondrial (left) and autophagosome (right) counts in IECs (n=7); **P<0.01, ***P<0.001. Scale bars: 20 µm (A); 500 nm (B-D). EXPRESSION / LABELING:
PHENOTYPE:
|
|
Intestinal pathologies of tunicamycin-treated wild-type larvae. (A) ISH with fabp2 shows smaller intestine in tunicamycin (TN)-treated larvae. (B) Confocal projections of Tg(fabp2:egfp) intestine (white outline) showing disrupted intestinal architecture of tunicamycin-treated larvae. (C) H&E-stained sections shows abnormal GCs (arrows) and increased luminal bacteria (arrowheads) in tunicamycin-treated larvae. (D) Bar charts showing reduced gut size, GC depletion and increased intestinal bacteria in tunicamycin-treated larvae (n≥10). (E) Confocal projection of Tg(lyzc:egfp) larval intestine shows increased macrophage aggregation (arrows) in tunicamycin-treated larvae (n=15). (F) Confocal projection of Tg(lc3:gfp) intestine shows increased autophagosomes (arrows) in tunicamycin-treated larvae (n=7). *P<0.05, **P<0.01, ***P<0.001. Scale bars: 100 µm (B,E); 20 µm (C); 5 µm (F). PHENOTYPE:
|
|
Suppression of inflammation by antibiotics and anti-inflammatory drugs. Larvae were treated with antibiotics (abx) and anti-inflammatory (ai) drugs from 3.5 to 6 dpf. (A) ISH with fabp2 shows improvement of intestinal architecture in hi559 larvae treated with combined antibiotics and anti-inflammatory drugs. (B) ISH with mpo shows reduction of intestinal neutrophil infiltration (arrows) in drug-treated hi559 larvae. (C) H&E-staining shows reduction of luminal bacteria and inflammation in drug-treated hi559 larvae. IECs vacuolation (arrowheads), apoptosis and shedding (arrows) are seen in both DMSO and drug-treated larvae. (D) Fluorescent micrograph of drug-treated hi559Tg(lyzc:egfp) mutant larvae shows reduced intestinal leukocyte infiltration. (E) Bar charts show gut size, percentages of apoptotic IECs, autophagic IECs, intestinal leukocyte counts and esophageal GCs in DMSO- or drug-treated hi559 larvae (ne12). *P<0.05, **P<0.01, ***P<0.001. Scale bars: 20 µm (C); 100 µm (D). |
|
Chemical chaperone 4-PBA rescues the hi559 GI phenotype. (A) Bright-field image of DMSO- and 4-PBA-treated hi559 larvae at 6.5 dpf, showing amelioration of gross intestinal structure (red outline). (B) H&E-stained sagittal sections shows improved villous architecture (black arrows), GCs (yellow arrows) and reduction in mucosal necrosis (arrowheads) in 4-PBA-treated larvae. (C) Confocal projection of hi559Tg(lyzc:egfp) larval intestine (red outline) showing reduction in intestinal leukocyte infiltration in 4-PBA-treated larvae. (D) Bar charts of hi559 larval gut size (n=15), intestinal leukocyte counts in hi559Tg(lyzc:egfp) larvae (n=12) and intestinal autophagosomes (lc3:gfp punctates) in δ-HCH-treated wild-type Tg(lc3:gfp) larvae (n=7) exposed to DMSO or 4-PBA. (E) Survival curve of hi559 larvae treated with DMSO or 4-PBA from 3 dpf through to 9 dpf. Error bars indicate s.d. **P<0.01, ***P<0.001. Scale bars: 20 µm (B); 50 µm (C). PHENOTYPE:
|
|
The cdiptlop (lop) and cdipthi559 (hi559) mutants exhibit identical GI phenotype and fail to rescue each other in complementation assay. (A) Lateral view of ISH of intestine-specific markers vil1 and anxa2b showing reduced expression in the hi559 intestine at 5-dpf. (B-F) Morphology of intestine shown by bright-field images (left panel) and fluorescent images (right panel, Nile-Red staining shown by white outline). (B) GI morphology of hi559 larvae at 6-dpf shows smaller intestine and lumen. (C) GI morphology of lop larvae shows smaller intestine and lumen at 8-dpf comparable to the 6-dpf hi559 larvae. (D) Cdipthi559/lop (hi559 X lop) trans-heterozygote mutant larvae show smaller intestinal lumen at 7.5-dpf comparable to the 6- dpf hi559 larvae. (E) Wild-type embryos were microinjected with either control morpholino or splice-blocking morpholino against cdipt at 1-cell stage and larvae were analyzed at 6-dpf (Thakur et al., 2011). Cdipt morphants show smaller intestinal structures replicating hi559 phenotype. (F) Wild-type larvae were treated with PI synthase inhibitor δ-HCH shows smaller intestinal structures compared to DMSO treated larvae. |
|
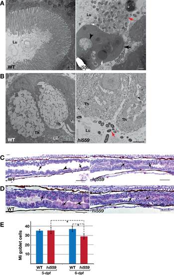
Abnormal goblet cells and mucosecretion in hi559 intestinal mucosa. (A) Wild-type intestinal luminal area appears clear with mucinous granules and microvilli projections from IECs. The hi559 lumen is often filled with detached cells (black arrow) and bacterial overgrowth at 5.5-dpf (red arrow). Nuclear condensation (white arrow) and cytoplasmic vacuoles (arrowhead) are apparent in the detached IEC, suggesting apoptosis. (B) At 5-dpf, wild-type mucinous GCs are mature with largely dense mucinous theca, whereas the hi559 GCs have poorly developed theca with abnormal vesicles, cytoplasmic necrosis and bacterial invasion (red arrow). (C-D) PASstaining (pink) showing the mucin-secreting mid-intestinal GCs (arrow) and secreted mucinous layer (arrowhead) of the mid-intestinal epithelium at (C) 5-dpf and (D) 6-dpf. The thick secreted mucinous layer, which is seen at the apical border of wild-type intestinal mucosa, is greatly diminished in hi559 and the mucinous cells are disarranged and often detached into the lumen. (E) Bar-chart showing the number of mid-intestinal (Mi) GCs in wild-type and hi559 intestine at 5 and 6-dpf (n=7, *P<0.05). Goblet cell population is significantly depleted in hi559 intestine at 6-dpf. Wild-type (WT) on left and hi559 on right panels. Lu, intestinal lumen; Th, mucinous theca. Scale bar: A-B, 500 nm; C-D, 20 µM. |
|
Unresolved ER stress pathology of hi559 GI tissues. (A-B) ISH shows elevated expression of the crucial ER stress-UPR markers hspa5 (A) and xbp1 (B) in the hi559 GI tissue. (C) RT-PCR showing activation of xbp1 by increased transcription of unspliced (xbp1-u) and spliced xbp1 (xbp1-s) in 5-dpf hi559 GI tissues. β-actin was used as RT-PCR control. (D-E) TEM images of 6-dpf wild-type (left panels) and hi559 pancreatic cells (right panels). (D) Ultrastructure of the secretory granulescontaining endocrine pancreatic cells shows increased ER luminal expansion and vacuolization, multi-lamellar autophagic bodies (red outline), and increased mitophagy (red arrow) in hi559. (E) ER luminal expansion is also apparent in the hi559 pancreatic acinar cells containing zymogen granules. Er: endoplasmic reticulum; Sg, secretory granules; Zm; zymogen granules; Mt, mitochondria. Scale bars: D-E, 500 nm. EXPRESSION / LABELING:
PHENOTYPE:
|
Unillustrated author statements |