- Title
- 
    
        
                    The functional O-mannose glycan on α-dystroglycan contains a phospho-ribitol primed for matriglycan addition
- Authors
- Praissman, J.L., Willer, T., Sheikh, M.O., Toi, A., Chitayat, D., Lin, Y.Y., Lee, H., Stalnaker, S.H., Wang, S., Prabhakar, P.K., Nelson, S.F., Stemple, D.L., Moore, S.A., Moremen, K.W., Campbell, K.P., Wells, L.
- Source
- Full text @ Elife
| 
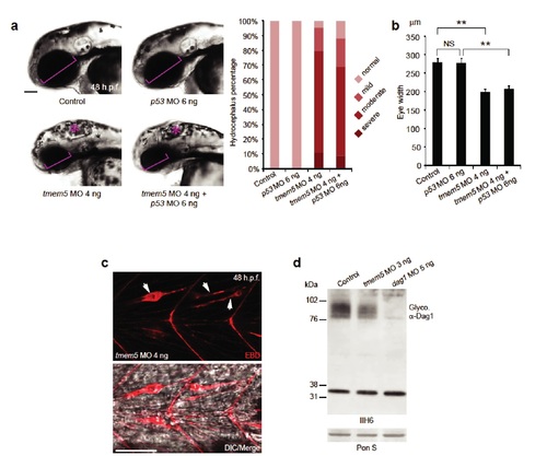
 Knockdown of zebrafish tmem5 recapitulates characteristic defects in WWS. (A) Compared with uninjected control and p53 MO injected embryos, embryos injected with tmem5 MO alone or together with p53 MO developed mild to severe hydrocephalus (asterisk) from 32 hr post fertilization (h.p.f.) (95% and 88%, respectively). Each bar represents a combination of two independent blindly-scored experiments. n = 114-150 embryos. Scale bar, 100 µm. (B) One-way ANOVA analysis revealed that tmem5 MO injected embryos have significantly reduced eye size (bracket in panel a) at 48 -h.p.f. Inhibition of MO off-target effects by co-injection of p53 MO does not rescue the reduced eye size. n = 15 embryos in each group. Error bars, s.d. **p< 0.01. NS, not significant. (C) Knockdown of tmem5 compromised the sarcolemma integrity as indicated by EBD infiltrated muscle fibers (arrows) at 48 h.p.f. Muscle fibers undergoing degeneration pull away from chevron-shaped myosepta. Scale bar, 50 µm. (D) Compared with uninjected control, western blotting with IIH6 antibody showed a 44% reduction in glycosylated α-dystroglycan in tmem5 MO-injected embryos at 48 h.p.f. Equal loading was demonstrated by Ponceau S and unknown glycoproteins (~35 kDa) detected by IIH6 in all lanes. | 
| 
 Zebrafish tmem5 temporal gene expression and MO specificity. (A) A schematic representation of the zebrafish tmem5 transcript and protein domains. White boxes indicate the untranslated region (UTR). Black boxes indicate coding exons. The translational blocking MO target site and PCR primer binding sites are indicated. The amino acid sequence of zebrafish Tmem5 is ~73% similar and ~55% identical to that of human orthologue. Conserved protein domains are boxed: TM, transmembrane domain (7-29 aa); Exostosin (GT-47 homology) domain (254-349 aa). (B) The expression of tmem5 transcript was detected by RT-PCR using primer tmem5_1F and tmem5_3R. Zebrafish tmem5 is expressed maternally at the 2-cell stage, during the maternal-zygotic transition (6 h.p.f) and zygotically at later stages (24, 48, 72, 96 and 120 h.p.f.). (C) To assess tmem5 MO specificity, tmem5-egfp mRNA (200 pg) was injected into single cell, followed by injection of tmem5 MO (1 ng or 4 ng) into the yolk flow. Embryos that received only tmem5-egfp mRNA showed a strong Tmem5-EGFP expression at 30 h.p.f., whereas embryos received a second injection of 1 ng or 4 ng tmem5 MO showed a moderate and strong reduction in Tmem5-EGFP expression, respectively. These results confirm the specificity of tmem5 MO. n = 20 embryos in each group. Scale bar, 100 µm. | 
 
         
                