FIGURE SUMMARY
Title

Temporally distinct transcriptional regulation of myocyte dedifferentiation and Myofiber growth during muscle regeneration

Authors
Louie, K.W., Saera-Vila, A., Kish, P.E., Colacino, J.A., Kahana, A.
Source
Full text @ BMC Genomics

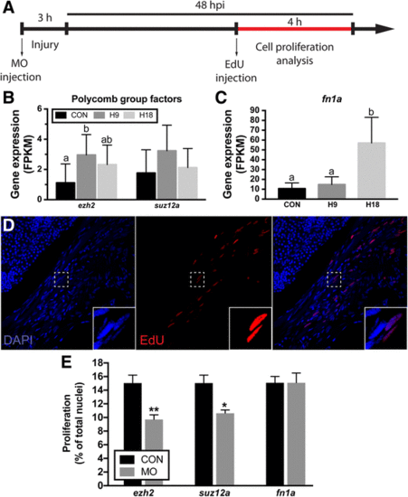
Proliferation following knockdown of select differentially expressed genes. a LR regeneration involves a proliferative burst that generates enough cells to replace lost tissue. EdU assays were performed according to the schematic. b Gene expression (FPKM) of epigenetics selected genes, ezh2 and suz12a. c Fibronectin 1a gene expression (FPKM). d Confocal microscopy of cell proliferation in the regenerating muscle. Inset shows higher resolution detail of the box in the panel. DAPI staining (blue) shows the total number of nuclei in the muscle (left) and EdU staining (red) shows proliferating nuclei (middle). Merged panel (right). e Quantification of cell proliferation in injured LR at 48 hpi. Values are averages ± SEM (n ≥ 5) in control MO or target gene MO injected fish. Different letters (a, b, ab) in (b) and (c) indicate significant differences among time points. * P < 0.05; ** P < 0.01; Student’s t-test

Regeneration following knockdown of select differentially expressed genes. a LR regeneration assays were performed according to the schematic. b Craniectomy was performed to visualize EGFP-labeled muscle at 8 dpi. Brain was removed to allow visualization of the skull base (*) Microinjected MOs are detected throughout the entire regenerating muscle, including the distal ends (white arrow). Control MO (left) and fn1a MO (right) injected fish are pictured, Additional file 26: Figure S14 shows representative examples of injected fish with MO targeting the rest of the genes. c Quantification of LR regeneration at 8 dpi, all MOs targeting specific mRNA decreased muscle regeneration at 8 dpi compared to control MO injected fish. Values are averages ± SEM (n = 5–7) in control MO or target gene MO injected fish. *P < 0.05; **P < 0.01; *** P < 0.001; Student’s t-test. The residual muscle left following myectomy surgery (46.77 ± 4.8%, average ± SD) is represented as a grey area in C

Morpholino knockdown of gene expression. Related to Fig. 5. Craniectomy was performed to visualize EGFP-labeled muscle at 8 dpi. Brain was removed to allow visualization of the skull base (*) Microinjected MOs are detected throughout the entire regenerating muscle, including the distal ends (white arrow). Most MOs targeting specific mRNA decreased muscle regeneration at 8 dpi. Control MO (shown again for comparative purposes), ezh2 and suz12a MO injected fish are shown, Fig. 5 shows the fn1a MO.

Cell cycle inhibition and EOM regeneration. (A) Bortezomid is a proteasome inhibitor that blocks cell cycle [66, 67]. Fish were treated with 5 μM bortozemid by 2000X dilution of a 10 mM DMSO stock in fish water, same DMSO concentration was used in control group. Cell proliferation at 24 hpi was analyzed by intraperitoneal EdU injection as described before. (B) 5-fluorouracil (5-Flu) is a pyrimidine analog that blocks cell cycle through irreversible inhibition of thymidylate synthase [68]. Fish were injected with 10 mM 5-Flu diluted in PBS, PBS injections were used as control. Cell proliferation at 24 hpi was analyzed by intraperitoneal EdU injection as described. Both treatments (bortezomib, A, or 5-Flu, B) effectively blocked cell cycle progression (no EdU staining) in the regenerating muscle. Note that the mesenchymal transition did not progress and the injured muscle retained its typical sarcomere architecture, as evidenced by DIC microscopy. Pictures are representative examples of 5 fish per group.

Diagram of zebrafish EOMs. Sketch of a zebrafish head coronal section depicting the extraocular muscles visualized by the craniectomy technique (A). The dashed box in A approximately shows the picture used for regeneration assessment. Diagram of a regeneration assessment picture showing injured and uninjured muscles (B). Formula used to calculate the relative growth of the injured muscle (C).

Acknowledgments
This image is the copyrighted work of the attributed author or publisher, and ZFIN has permission only to display this image to its users. Additional permissions should be obtained from the applicable author or publisher of the image. Full text @ BMC Genomics