FIGURE SUMMARY
Title

Cytoplasmic polyadenylation-mediated translational control of maternal mRNAs directs maternal to zygotic transition

Authors
Winata, C.L., Łapiński, M., Pryszcz, L., Vaz, C., Bin Ismail, M.H., Nama, S., Hajan, H.S., Lee, S.G.P., Korzh, V., Sampath, P., Tanavde, V., Mathavan, S.
Source
Full text @ Development

Polysome profile of the early embryo. (A) Polysome fractionation based on density gradient centrifugation. For each stage, two pooled fractions were obtained that contained polysome-unbound and polysome-bound mRNAs. (B) Gene expression clustering across developmental stages. Genes from Aanes et al. (2011) and the present dataset were clustered into maternal, pre-MBT and zygotic clusters. The maternal cluster was further subdivided based on pre-MBT increase in expression of transcripts that underwent CPA in the Aanes dataset that was attributable to oligo d(T) selection bias. (C) Venn diagram showing overlap between maternal and pre-MBT clusters from both datasets. Notice the large overlap between the Aanes pre-MBT and present maternal cluster. (D) Clustering heat-map and principal component analysis of total and polysome-fractionated samples based on the expression of annotated genes (Ensembl), showing a major division between early and late (MBT and post-MBT) developmental stages. Clustering was performed based on the abundance of transcript level to compute the distances between samples (different color intensity).

Epiboly defects caused by 3′dA and CHX treatments. (A-D) Untreated control embryos. (E-G) Embryos that were treated with 3′-dA from the one-cell stage to 3.5 hpf undergo developmental arrest and cytolysis before 24 hpf (n=40). (H-K) 3′-dA treatment from the 128-cell stage to 3.5 hpf caused a delay of epiboly and gross patterning defects (n=30). (L,M) Translation inhibition by CHX treatment that was initiated at the one-cell stage affected early development and caused early lethality (n=20), whereas CHX treatment initiated at the 16-cell stage (N-P) resulted in developmental arrest at the oblong stage (n=61). Notice the larger cells at 3.5 hpf, suggesting defects in cell division. (Q-S) Treatment that was initiated at the 128-cell stage resulted in epiboly arrest followed by mortality (n=66).

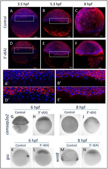
Phenotype caused by CPA inhibition. (A-C) At 3.5 and 5.3 hpf, the external yolk syncytial layer (e-YSL) could be observed in control embryos. (D-F) Embryos treated with 3′-dA beginning at the one-cell stage to 3.5 hpf still had visible e-YSL at 3.5 hpf, but this structure disappeared by 5.3 hpf, and epiboly did not proceed further (n=5). (G-J) Whole-mount in situ hybridization with the YSL marker camsap2a2 confirmed the absence of e-YSL up to 8 hpf (n=8). Other gastrulation markers, including dorsal shield (K-L; n=8) and mesendodermal cells expressing wnt8 (M,N; n=8), were also absent.

Acknowledgments
This image is the copyrighted work of the attributed author or publisher, and ZFIN has permission only to display this image to its users. Additional permissions should be obtained from the applicable author or publisher of the image. Full text @ Development