- Title
-
Identification of a noncanonical function for ribose-5-phosphate isomerase A promotes colorectal cancer formation by stabilizing and activating β-catenin via a novel C-terminal domain
- Authors
- Chou, Y.T., Jiang, J.K., Yang, M.H., Lu, J.W., Lin, H.K., Wang, H.D., Yuh, C.H.
- Source
- Full text @ PLoS Biol.
|
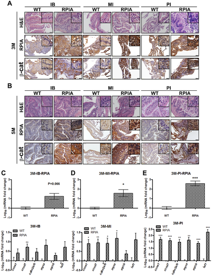
RPIA promotes β-catenin expression and tumorigenesis in vivo. (A and B) In the upper panels, the HE stain was examined in the AB line (WT) and in (A) 3M and (B) 5M Tg (ifabp:RPIA) zebrafish. As shown in the bottom panels, via IHC, β-catenin expression levels were increased in (A) 3M and (B) 5M Tg (ifabp:RPIA) fish as well as in different regions of the intestine: IB, MI, and PI. Magnification: 400X for HE and 200X for IHC. Scale bar: 20 μm for HE and 50 μm for IHC. (C-E) β-catenin target genes were elevated in 3M Tg (ifabp:RPIA) fish, especially in (E) the PI. The expression level of β-catenin target genes was analyzed in 3M control fish (n = 6) and RPIA Tg fish (n = 18) from three portions of guts. The gene expression levels were analyzed with qPCR. There are extreme data in each group, so they are removed for the statistical analysis. (C) For IB, the number of WT is 6, and the number for RPIA is 7. (D) For the MI, the number of WT is 6, and the number for RPIA is 13. (E) For PI, the number of WT is 3, and the number for RPIA is 9. The statistical significance was calculated with Student t test (* 0.01 < P < 0.05). Data can be found in S5 Data. 3M, 3-month-old; 5M, 5-month-old; ccne1, cyclin E1; ccnd1, cyclin D1; cdkn2a/b, cyclin-dependent kinase inhibitor 2a/b; HE, hematoxylin and eosin; IB, intestinal bulb; IHC, immunohistochemistry; lef1, lymphoid enhancer factor 1; MI, middle intestine; myca, oncogenes c-myca; mycb, oncogenes c-mycb; PI, posterior intestine; qPCR; quantitative PCR; RPIA, ribose-5-phosphate isomerase A; Tg, transgenic; WT, wild-type. |
ZFIN is incorporating published figure images and captions as part of an ongoing project. Figures from some publications have not yet been curated, or are not available for display because of copyright restrictions. PHENOTYPE:
|