FIGURE SUMMARY
Title

BMP signaling is required for nkx2.3-positive pharyngeal pouch progenitor specification in zebrafish

Authors
Li, L., Ning, G., Yang, S., Yan, Y., Cao, Y., Wang, Q.
Source
Full text @ PLoS Genet.

<italic>nkx2</italic>.<italic>3</italic> is expressed in the lateral pharyngeal endoderm during early somite stages.

(A) Tg(nkx2.3:mCherry) embryos at 24, 28 and 36 hpf exhibiting fluorescence in the pericardium (yellow arrowhead) and pharyngeal pouches (white arrowhead). PC, pericardium; PP, pharyngeal pouch. Scale bars, 50 μm. (B) mCherry-positive cells (red) were located between EGFP-labeled cranial neural crest cells (green) in Tg(nkx2.3:mCherry;fli1:EGFP) embryos (left panel), and co-localized with Zn8 labeled pharyngeal pouch cells (green) in Tg(nkx2.3:mCherry) embryos (right panel). Scale bars, 50 μm. (C) mCherry fluorescence in Tg(nkx2.3:mCherry) embryos from the 10- to 18-somite stages. Embryos were dorsal views with anterior to the top. n, notochord; ss, somite stage. Scale bar, 50 μm. (D) Tg(nkx2.3:mCherry;sox17:GFP) embryos with mCherry-positive cells (red) and GFP-labeled endodermal cells (green) at the 16- and 17-somite stages. The lower panels are optical transverse sections (XZ) taken at the level of white lines in their respective upper panels. Scale bar, 50 μm. (E-F) mCherry (red) and GFP (green) fluorescence in Tg(nkx2.3:mCherry;sox17:GFP) embryos injected with 8 ng control MO (cMO) or 8 ng sox32 MO at the 17-somite stage (E) and 36 hpf (F). In panel F, the GFP fluorescence was shown in the inset. The ratios of affected embryos are indicated. White dotted lines highlight the lateral pharyngeal endoderm. Scale bars, 50 μm. (G-H) In situ hybridization of sox17 (G) and nkx2.3 (H) expression in wild-type embryos at indicated developmental stages. Black arrowheads in (G) indicate the KVs. (I) Alteration of nkx2.3 expression pattern in 8 ng sox32 MO injected embryos at the 17-somite stage. Black dotted lines show the lateral pharyngeal endoderm.

<italic>nkx2</italic>.<italic>3</italic><sup>+</sup> progenitors give rise to pharyngeal pouches.

(A-B) Tg(nkx2.3:EosFP) embryos at the 17-somite stage before (green) and after (red) photoconversion in the right-side nkx2.3+ cluster (A). At 36 hpf, embryos were imaged in the green and red channels (B). Cells in the right-side nkx2.3+ cluster remained un-photoconverted as an internal control and their derivatives were imaged and shown in the inset. Scale bars, 50 μm. (C-D) The posterior part of the right-side nkx2.3+ cluster was photoconverted at the 17-somite stage (C). Images of the pharyngeal pouches in the same embryos at 36 hpf are shown in (D). Scale bars, 50 μm. (E-F) Tg(nkx2.3:EosFP) embryos were photoconverted in the right-side nkx2.3+ cluster at the 10-somite stage (E), and then these embryos were imaged in the red and green channels (inset) at 28 hpf (F). Scale bars, 50 μm. (G-J) Tg(nkx2.3:KalTA4-p2a-mCherry;UAS:NTR-mCherry) embryos were treated with 50 mM MTZ from the 32-cell stage to the 17-somite stage. Subsequently, these embryos were harvested at the indicated developmental stages for in vivo confocal imaging (G), in situ hybridization (H-I) and Alcian Blue staining (J). m, Meckel’s; pq, palatoquadrate; hs, hyosymplectic; bh, basihyal; ch, ceratohyal; cb, ceratobranchial. Scale bars, in panel G, 50 μm; in panel J, 100 μm.

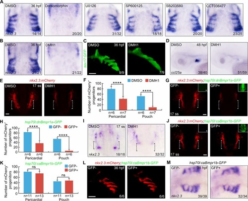
BMP signal inactivation leads to a decrease of pouch progenitors.

(A-B) Wild-type embryos were exposed to different inhibitors from bud stage to the 17-somite stage and harvested at 36 hpf for in situ hybridizations with nkx2.3 probe. Dorsal views, anterior to the top. Note that embryos treated with 20 μM Dorsomorphin (A) or 10 μM DMH1 (B) showed a clear reduction of nkx2.3 expression in pharyngeal pouches. (C) Live confocal images of malformed pharyngeal pouches in 10 μM DMH1 treated Tg(sox17:GFP) embryos at 36 hpf. Scale bar, 50 μm. (D) In situ hybridization of thymus marker ccl25a in DMH1 treated embryos at 48 hpf. Lateral views, anterior to the left. (E-F) Representative confocal sections showing mCherry+ progenitors in embryos treated with or without 10 μM DMH1 from bud stage to the 17-somite stage (E). The lateral pharyngeal endoderm is indicated by white dotted lines. Scale bar, 50 μm. Quantification of the numbers of pericardial and pouch progenitors positive for mCherry in DMSO and DMH1 conditions was shown in (F). The group values are expressed as mean±s.d. Student’s t-test, ****P<0.0001. (G-H) mCherry fluorescence in 9 hpf-heat shocked Tg(nkx2.3:mCherry;hsp70l:dnBmpr1a-GFP) embryos at the 17-somite stage (G). Scale bar, 50 μm. The numbers of mCherry+ progenitors were quantified from heat shocked-embryos with or without GFP expression (H). Student’s t-test, ****P<0.0001. (I) The expression of nkx2.3 in embryos treated with 10 μM DMH1 from bud stage to the 17-somite stage. Black dotted lines indicate the region where the pouch progenitors are located. (J-M) Overactivation of BMP signaling has no effect on the formation of nkx2.3+ pouch progenitors and pouch epithelium. Tg(nkx2.3:mCherry;hsp70l:caBmpr1b-GFP) embryos were heat shocked at 9 hpf for 20 min, and then harvested at the indicated developmental stages for in vivo confocal imaging (J-L) and in situ hybridization (M). Scale bars, 50 μm. The number of mCherry+ progenitors was calculated from heat shocked-embryos in (J) and presented in (K). ns, non-significant.

BMP signal inhibition results in a severe loss of <italic>nkx2</italic>.<italic>3</italic><sup>+</sup> pouch epithelium.

(A-B) In situ hybridization analysis of the expression of foxa1 (A), nkx2.7, nkx2.3, and pdgfαa (B) at 26 hpf in embryos treated with different dose of BMP inhibitors from bud stage to the 17-somite stage. Black arrowheads in (A) indicate the first pouch. Black dotted lines in (B) highlight the pharyngeal region. (C) The expression of pdgfαa in DMH1-treated embryos injected with or without sox32 MO. Note that when DMH1-treated embryos were injected with 8 ng sox32 MO, the expression of pdgfαa was abolished. (D) The expression of nkx2.7 and pdgfαa in nkx2.3+ pouch progenitor-depleted embryos. Tg(nkx2.3:KalTA4-p2a-mCherry;UAS:NTR-mCherry) embryos were treated with 50 mM MTZ from the 32-cell stage to the 17-somite stage, and then harvested for in situ hybridization at 36 hpf. (E-F) Double-fluorescence in situ hybridizations for nkx2.3 and pdgfαa at 26 hpf, In situ hybridization analysis of pdgfαa at 26 hpf. Note that nkx2.3 (green) and pdgfαa (red) display nested expression patterns along the dorsal-ventral axis of the pouch epithelium. Schematic expression of nkx2.3 and pdgfαa was shown in (F). Scale bar, 50 μm.

BMP signal is essential for pouch progenitor specification.

(A) Time-lapse confocal images showing the specification of nkx2.3+ pouch progenitors from the pharyngeal endoderm. White arrowhead indicate the mCherry+/GFP+ cells in Tg(nkx2.3:mCherry;sox17:GFP) embryos. Scale bar, 20 μm. (B) Detection of p-Smad1/5/8 in Tg(sox17:GFP) embryos at the 6-somite stage. Representative dorsal confocal images were shown in the left three panels. Boxed areas are enlarged in the right upper panels. The orthogonal sections taken from the boxed areas were shown in the right lower panels. Arrowheads indicate the endodermal cells with p-Smad1/5/8 expression. Scale bars, 50 μm. (C-D) BMP signal inhibition impairs pouch progenitor specification. Tg(nkx2.3:mCherry;sox17:GFP) embryos were treated with 10 μM DMH1 from bud stage to the 10-somite stage. Representative confocal images were shown in (C). Scale bar, 20 μm. The number of mCherry+/GFP+ cells was statistical analyzed in (D). Student’s t-test, ****P < 0.0001.

<italic>bmp2b</italic> is an important regulator in pouch formation.

(A) bmp2b expression during early somite stages. In situ hybridization of bmp2b in whole mount embryos at the 6-somite stage (left panel). Sagittal section of the same embryo was shown in the right panel. The black dotted line indicates the plane of the section. (B) Whole-mount RNAscope assays showing expression of egfp in lateral pharyngeal endoderm (green) and bmp2b in pharyngeal ectoderm (red) of Tg(nkx2.3:EGFP-CAAX) transgenic embryos at the 10-somite stage. Left panel shows the merged sections in X-Y view (Scale bar, 50 μm); the right panel shows higher magnification orthogonal section of the boxed area in the left panel (Y-Z view; Scale bar, 10 μm). (C) In situ hybridization of nkx2.3 at 36 hpf in wild-type embryos injected with 4 ng cMO, 0.25 ng bmp2b MO, 2 ng bmp4 MO, and 4 ng bmp7a MO, respectively. Note that the expression of the pouch marker nkx2.3 was not notably disrupted in bmp4 MO or bmp7a MO-injected embryos, but was depleted in bmp2b morphants. (D) Malformed lateral pharyngeal endoderm (green) in 0.25 ng bmp2b MO-injected Tg(sox17:GFP) embryos at 36 hpf. Scale bar, 50 μm. (E) Overactivation of BMP signaling rescues the pouch formation in bmp2b-deficient embryos. Tg(hsp70l:caBmpr1b-GFP) embryos injected with 0.25 ng cMO or bmp2b MOs were heat shocked at 9 hpf for 20 min, and then harvested at 36 hpf for in situ hybridizations with nkx2.3 probe. (F-I) The expression of foxa1 (F), nkx2.3 (G), nkx2.7 (H), and pdgfαa (I) at 26 hpf in bmp2b MO-injected embryos. The black dotted lines in (G, H and G) indicate the pharyngeal regions. The black arrowheads in (F) indicate the first pouch.

<italic>bmp2b</italic> is necessary for pharyngeal pouch progenitor specification.

(A) mCherry fluorescence at the 17-somite stage in Tg(nkx2.3:mCherry) embryos injected with 4 ng cMO, 0.25 ng bmp2b MO, 2 ng bmp4 MO, and 4 ng bmp7a MO, respectively. Scale bar, 50 μm. (B-C) Quantification of the number of the mCherry+ pouch progenitors (B) and the pericardial progenitors (C) from embryos of each group shown in (A). Student’s t-test, ****P<0.0001. ns, non-significant. (D-E) Alteration of the nkx2.3 expression pattern in swrta72 mutants at the 14-somite stage (D) and embryos injected with 0.25 ng bmp2b MO at the 17-somite stage (E). Black dotted lines indicate the region where the pouch progenitors are located. (F) mCherry fluorescence at the 17-somite stage in Tg(nkx2.3:mCherry) embryos injected with 1 ng cMO or bmp2b MO. Scale bar, 50 μm. (G) The expression of nkx2.3 in wild-type embryos injected with indicated MOs. (H-I) mCherry fluorescence in heated Tg(nkx2.3:mCherry;hsp70l:caBmpr1b-GFP) embryos. Embryos injected with 0.25 ng cMO or bmp2b MOs were heat shocked at 9 hpf for 20 min, and then harvested at the 17-somite stage for confocal imaging (H). Scale bar, 50 μm. The numbers of mCherry+ pericardial and pouch progenitors were quantified from heat shocked-embryos with or without GFP expression (I). The group values are expressed as mean±s.d. Student’s t-test, ****P<0.0001. ns, non-significant. (J) p-Smad1/5/8 levels were dramatically reduced in in the pharyngeal endoderm of bmp2b morphants. cMO or bmp2b MO-injected Tg(sox17:GFP) embryos at the 6-somite stage were stained for anti-p-smad1/5/8 and anti-GFP antibodies. Representative dorsal confocal images were shown in the upper panels. Boxed areas are enlarged and presented in the middle panels. The orthogonal sections taken from the boxed areas were shown in the lower panels. Scale bar, 50 μm. (K-L) Knocking down bmp2b resulted in the failure of pharyngeal pouch progenitor specification. Tg(nkx2.3:mCherry;sox17:GFP) embryos were injected with ng bmp2b MO at one-cell stage and harvested at the 10-somite stage for confocal imaging analysis (K). Arrowheads indicate the pouch progenitors expression both mCherry and GFP. Scale bar, 20 μm. The number of mCherry+/GFP+ cells was statistical analyzed in (L). Student’s t-test, ****P < 0.0001.

( A Tg(nkx2. 3: mCherry;cmlc2: EGFP) embryos at 28 hpf with mCherry fluorescence (red) in the pericardium and EGFP fluorescence (green) in the heart. Single plane images showed that the GFP-positive myocardial cells were surrounded by the mCherry-positive cells. Scale bar, 50 μm. ( B In situ hybridization of  nkx2. 3 in whole mount embryos at 36 hpf (left panel, ventral view with anterior to the top). Sagittal section of the same embryo was shown in the right panel.


( A-D) mCherry and ZsYellow fuorescence in  Tg(nkx2. 3: mCherry;nkx2. 5: ZsYellow)embryos at indicated developmental stages. Single plane images showed that no cells within the paired cords (A-C) and the pericardium (D) were double-positive for mCherry and ZsYellow. Dorsal views with anterior to the top. Scale bars, 50 μm.


mCherry-positive cells in the pericardium are not affected in sox32 morphants.

mCherry fluorescence in the pericardium of Tg(nkx2.3:mCherry;sox17:GFP) embryos injected ng cMO or ng sox32 MO at 36 hpf. Ventral views, anterior to the top. Scale bar, 50 μm.

nkx2.3+ progenitors contribute to the pericardium.

(ATg(nkx2.3:EosFP) embryos were photoconverted in the right-side nkx2.3+ cluster at the 17-somite stage. At 36 hpf, embryos were imaged in the green and red channels in the pericardium. Ventral views, anterior to the top. Scale bar, 50 μm. (BTg(nkx2.3:EosFP)embryos were photoconverted in the right-side nkx2.3+ cluster at the 10-somite stage, and then these embryos were imaged in the pericardium at 28 hpf. Scale bar, 50 μm.

NTR-mediated ablation of nkx2.3+ progenitors impairs pericardium development but not endoderm formation.

(A-BTg(nkx2.3:KalTA4-p2a-mCherry;UAS:NTR-mCherry) embryos were treated with 50 mM MTZ during different time intervals and then harvested at the indicated developmental stages for in vivo confocal imaging (A) and in situ hybridization (B). Scale bars, 50 μm. (C-D) Depletion of nkx2.3+ progenitors has no obvious effect on endoderm formation. Tg(nkx2.3:KalTA4-p2a-mCherry;UAS:NTR-mCherry;sox17:GFP) or Tg(nkx2.3:KalTA4-p2a-mCherry;UAS:NTR-mCherry) embryos were treated with 50 mM MTZ from the 32-cell stage to the 17-somite stage. Then these embryos were subjected to in vivo confocal imaging (C) and in situ hybridizations (D) at the 17-somite stage. In panel D, embryos are viewed from the dorsal aspect, and the white dotted lines indicate the region of the pericardium. Scale bars, 50 μm. (E-F) Depletion of nkx2.3+ progenitors leads to obvious pericardial edema. Tg(nkx2.3:KalTA4-p2a-mCherry;UAS:NTR-mCherry) embryos were treated with 50 mM MTZ from the 32-cell stage to the 17-somite stage, and then these embryos were harvested at 28 hpf for in vivo confocal imaging (E, ventral views, anterior to the top; Scale bar, 50 μm). Their morphological defects were shown in (F, lateral views with anterior to the left; Scale bar, 100 μm). Red Arrowheads indicate the pericardium.

Injection of bmp4 MO and bmp7a MO efficiently leads to developmental defects.

(A-B) Knockdown of bmp4 perturbed asymmetrical left-right patterning. Tg(cmlc2:EGFP)embryos was injected with ng bmp4 MO at one-cell stage. Defects in cardiac jogging was visualized by EGFP expression at 30 hpf. Different types of EGFP expression fluorescence in the heart were shown in ventral views (A). The ratios were shown in (B). Scale bars, 50 μm. (C-D) Knockdown of bmp7a resulted in a range of dorsalized phenotypes. Wild-type embryos were injected with ng bmp7a MO at the one-cell stage and imaged at 36 hpf. Representative dorsalized morphologies (C1-C3) are shown in (C) and their ratios are shown in (D). Scale bar, 100 μm.

Acknowledgments
This image is the copyrighted work of the attributed author or publisher, and ZFIN has permission only to display this image to its users. Additional permissions should be obtained from the applicable author or publisher of the image. Full text @ PLoS Genet.