FIGURE SUMMARY
Title

Two adhesive systems cooperatively regulate axon ensheathment and myelin growth in the CNS

Authors
Djannatian, M., Timmler, S., Arends, M., Luckner, M., Weil, M.T., Alexopoulos, I., Snaidero, N., Schmid, B., Misgeld, T., Möbius, W., Schifferer, M., Peles, E., Simons, M.
Source
Full text @ Nat. Commun.

Loss of adhesion molecules of the paranodal axo-glial junction results in neuronal cell body wrapping.  a CNS myelin of 3, 4 and 10 dpf wild-type (wt) and  caspr−/− fish. Note cell body wrappings in  caspr−/− fish.  b Cell body wrappings per myelinated area at 3, 4, and 10/11 dpf ( n = 6–10, Kruskal Wallis ANOVA: 3 dpf:  p = 0.0004, 4 dpf and 10/11 dpf:  p < 0.0001).  c Cell body wrappings in wt fish ( n = 8–9). Data derived from panel ( b). Mann-Whitney test, * p = 0.0399.  d HuC:mCherry expression in 4 dpf  caspr−/− mag−/− fish shows neuronal cell bodies enwrapped by myelin membrane.  e SEM images of cell body wrappings in  cntn1b−/− fish at dpf 10.  f Sheath retractions (arrow) from neuronal cell bodies (30 min intervals, 15–16 h time lapse experiments,  n = 3, Kruskal-Wallis one-way ANOVA:  p = 0.4393). Images ( a, d, f) are maximum intensity projections of Tg(mbp:EGFP-CAAX) zebrafish dorsal spinal cord.  p values, * < 0.05, ** < 0.01, *** < 0.001. Data are presented as means ± s.d.Scale bars, 5 mm ( a, d, f), 2 µm ( e). Source data are provided as a Source Data file

Mag and adhesion molecules of the paranodal axo-glial junction regulate myelin growth in zebrafish.  a CNS myelin of 10/11dpf wild-type (wt),  mag−/− and  cntn1b−/− mag−/− fish.  b Myelinated area at 10/11 dpf ( n = 7–9; one-way ANOVA:  p < 0.0001).  c Representative wt and mutant myelin sheaths at 10/11 dpf.  d Sheath length at 10/11 dpf (means of 60 sheaths per animal,  n = 3, one-way ANOVA,  p < 0.0001).  e h Myelin sheath extension at 3 dpf (30 min interval, 15–16 h time lapse experiments). Asterisks in panel ( e) represent extending sheaths. Sheath length over time is shown in panel ( f) (15 sheaths from 3 animals). The fastest (magenta) and slowest (blue) extending sheath are highlighted. Extension rates ( h) were calculated from ( f) according to panel ( g). One-way ANOVA:  p < 0.0001.  i Myelin sheaths of 3 dpf and 10 dpf  cntn1b−/− mag−/− show differences in sheath intensity compared to wt.  j Mean fluorescence intensities of 30 representative sheaths from 3 fish at 3 and 10 dpf, wt (left) and  cntn1b−/− mag−/− (right). Unpaired two-sided t test:  p = 0.0473 (wt),  p = 0.0002 ( cntn1b−/− mag−/−). Data are presented as means ± s.d. Scale bars, 10 μm ( a, c, e), 5 μm ( i). Source data are provided as a Source Data file


im

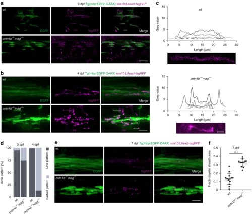
Loss of adhesion molecules results in aberrant F-Actin distribution along the myelin sheath in zebrafish.  a Myelin sheaths in 3 dpf wild-type (wt) and  cntn1b−/− mag−/− fish expressing Lifeact-tagRFP to label F-actin. Lifeact-tagRFP displayed a line pattern distribution in both wt and mutant.  b Myelin sheaths in 4 dpf wt and  cntn1b−/− mag−/− fish expressing Lifeact-tagRFP. Lifeact-tagRFP displayed a line pattern distribution in wt and a barbell pattern in mutants.  cRepresentative images and quantification of Lifeact-tagRFP fluorescence intensities along example sheaths at 4 dpf.  dRatio of barbell-shaped and line-shaped patterns in myelin sheaths ( n = 3–5) at 3 and 4 dpf.  e Myelin sheaths in7 dpf wt and  cntn1b−/− mag−/− fish expressing Lifeact-tagRFP. Lifeact-tagRFP had almost disappeared in wt, whereas the barbell pattern persisted in mutants.  f Quantification of the area occupied by F-actin within myelin sheaths at 7 dpf in wt and  cntn1b−/− mag−/− fish ( n = 11–14). Images ( a, b, e) are maximum intensity projections of Tg(mbp:EGFP-CAAX) zebrafish dorsal spinal cord.  p values, *** < 0.001. Data are presented as means ± s.d. Scale bars, 10 μm ( a, b, e), 2 μm ( c). Source data are provided as a Source Data file


Loss of adhesive molecules results in myelin overgrowth in zebrafish.  a Myelin sheaths in 10/11 dpf cntn1b−/−mag−/− fish show fluorescence intensity steps absent in wild-type fish. Fluorescence intensities along example sheaths. ‘a’ and ‘b’ represent mean fluorescence intensity levels.  b Fluorescence intensity ratios (calculated ‘a’/’b’ according to panel ( a) in 11 representative cntn1b−/−mag−/− sheaths (n = 4) show two fold increase in fluorescence along the sheath in bright areas as compared to the neighboring regions. Median with interquartile range.  c Length of sheaths with fluorescence intensity steps (n = 53 sheaths from 3 fish) vs. evenly labeled sheaths (n = 100 sheaths from 3 fish) in 10 dpf cntn1b−/−mag−/− fish (two-tailed Mann Whitney test, ***p < 0.0001, median with interquartile range). Sheaths were quantified from a more dorsal region compared to Fig. 2d Expression of mbp:mCherry-CAAX in 11 dpf caspr−/−mag−/− fish reveals double myelin sheaths (asterisk) and loss of nodes of Ranvier (arrowhead). Fluorescence intensity plot along the upper myelinated axon (green = EGFP-CAAX, magenta = mCherry-CAAX). Dotted lines represent corresponding positions in image and plot. Images ( a, d) are maximum intensity projections of Tg(mbp:EGFP-CAAX) zebrafish dorsal spinal cord. Scale bars, 4 μm ( a), 10 μm ( d). Source data are provided as a Source Data file

a-d Co-expression of UAS-driven fusion proteins with HuC:Gal4 (for neuronal expression) or Sox10:Gal4 (for glial expression) reveals nodal expression of EGFP-Cntn1a (a, 4 dpf) and paranodal expression of EGFP-Cntn1b (b, 7 dpf), Caspr-YFP (c, 5 dpf) and Nfascb-EGFP (d, 3 3 


dpf) in Tg(Sox10:mRFP) dorsal spinal cord axons. Phenotypes of adult wild-type (wt) and mutant zebrafish (90 dpf). Scale bar ticks represent 0.5 cm. f-i Validation of zebrafish mutant lines by quantitative PCR using the Ct method. Graphs represent fold expression change of mutant fish compared to age-matched wt fish. cntn1b-/- del2 (f, = 3 fish, unpaired two sided t test), caspr-/- del1 (g, = 3, unpaired two sided t test), nfascb-/- del10 (h, = 3, unpaired two sided t test), mag-/- del2/ins3 and mag-/- del18/ins7 (, = 3, one-way ANOVA, < 0.0001). Bonferroni-corrected p values: ***p < 0.001. Data are presented as means ± s.d. Scale bars, 2 m. Source data are provided as a Source Data file. 

Electron micrographs reperesent dorsal spinal cord cross-sections of 10 dpf wt and cntn1b-/-mag-/-zebrafish. Total numbers of myelinated axons in electron micrographs of 10 dpf wt and mutant dorsal spinal cord cross-sections. = 3 fish, one-way ANOVA: < 0.0001. Number of oligodendrocytes in 3 dpf anterior dorsal spinal cords of wt and mutant Tg(mbp:EGFP-CAAX) zebrafish larvae. = 8-10 fish, one-way ANOVA: < 0.0049. Myelin sheaths of single oligodendrocytes in 3 dpf wild-type (top) and cntn1b-/-mag-/- (bottom) fish. Number of myelin sheaths per oligodendrocyte in 3 dpf wt and mutant fish. Sheaths from 20 oligodendrocytes per genotype from 5-7 fish were quantified. One-way ANOVA: < 0.0001. Ensheathed cell bodies in 4 dpf caspr-/- (reproduced from Fig. 1a) and caspr-/-mag-/- fish. Ensheathed cell bodies per myelinated area at 4 dpf (= 8-10, one-way ANOVA: = 0.0001). Quantifications for wt and single mutants were reproduced from Fig. 1b. Representative wild type (wt) and mutant myelin sheaths of zebrafish commissural neurons at 4 dpf. Sheath length at 4 dpf (means of 30 sheaths per animal, = 3, one-way ANOVA, < 0.0001). j-m CNS myelination of 4 dpf nfascb-/-cntn1b-/- fish in comparison to nfascb-/-littermates. (j) Representative images of CNS myelin. (k) Ensheathed cell bodies per myelinated area (= 6, unpaired two-sided t test: = 0.0482). (l) Sheath length (means of 30 sheaths per animal, = 3, unpaired two-sided t test, < 0.2111). (m) Double sheaths (sheaths with fluorescence intensity steps combined with caliber changes, as depicted in Fig. 4a) normalized to myelinated area (= 6, unpaired two-sided t test, < 0.1877). Confocal images (d,f,h,j) are maximum intensity projections of Tg(mbp:EGFP-CAAX) zebrafish dorsal spinal cord. Bonferroni-corrected values, *0.05, **<0.01, ***<0.001. Data are presented as means ± s.d. Scale bars, 1 μm (a), 10 μm (d,f,h,j). Source data are provided as a Source Data file. 

Acknowledgments
This image is the copyrighted work of the attributed author or publisher, and ZFIN has permission only to display this image to its users. Additional permissions should be obtained from the applicable author or publisher of the image. Full text @ Nat. Commun.