FIGURE SUMMARY
Title

Primary cilia mediate Klf2-dependant Notch activation in regenerating heart

Authors
Li, X., Lu, Q., Peng, Y., Geng, F., Shao, X., Zhou, H., Cao, Y., Zhang, R.
Source
Full text @ Protein Cell

Reduced blood flow changesklf2aandklf2bexpression during ventricle regeneration. (A–H) Whole-mount in situ hybridizations showing klf2a upregulation in ablated hearts (E–H) compared to control hearts (A–D) at 4–7 dpf/1–4 dpt. (I–P) Whole-mount in situ hybridizations showing klf2b upregulation in ablated hearts (M-P) compared to control hearts (I–L) at 4–7 dpf/1–4 dpt. (Q–V) Whole-mount in situ hybridizations indicated klf2a upregulation after ablation (Q, T) was blocked in Tricaine treated hearts (R, U) and BDM treated hearts (S, V) at 1 dpt. (W–B’) Whole-mount in situ hybridizations indicated klf2b upregulation after ablation (W, Z) was slightly enhanced in Tricaine treated hearts (X, A’) and BDM treated hearts (Y, B’) at 1 dpt. Scale bars, 50 µm. dpt, days post treatment. Dashed lines outline the hearts. Numbers indicate the ratio of representative staining observed

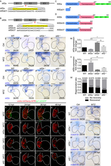
klf2mutants result in compensation of homologue expression, blunted Notch signaling activation and reduced ventricle regeneration. (A and B) Schematic diagrams of the zebrafish klf2a and klf2b loci with the sgRNA target site sequence (red arrowheads). (C, D) Functional domain diagrams of wildtype Klf2a or Klf2b and predicted truncated protein in corresponding mutants. (E–L) Whole-mount in situ hybridizations showing klf2a expression pattern in the control and ablated hearts of wildtype, klf2a−/− mutants, klf2b−/− mutants and klf2−/− double mutants at 24 hpt. (M) Quantification of the fold change of klf2a expression in wildtype and klf2 mutant larvae at 4 dpf by real time PCR. 4 independent experiments. Mean + s.e.m. ANOVA analysis, *P < 0.05, **P < 0.01, ***P < 0.001. (N–U) Whole-mount in situ hybridizations showing klf2b expression pattern in the control and ablated hearts of wildtype, klf2a−/− mutants, klf2b−/− mutants and klf2−/− double mutants at 24 hpt. (V) Quantification of the fold change of klf2b expression in wildtype and klf2 mutant larvae at 4 dpf by real time PCR. 4 independent experiments. Mean + s.e.m. ANOVA analysis, **P < 0.01. (W) Quantification of the heart recovery rate (black bars) in ablated wildtype and klf2 mutants at 4 dpt. The number of larvae analyzed for each condition is indicated. Binomial test (versus WT), ****P < 0.0001. (X–M’) Confocal stack projections of ablated Tg(vmhc:mCherry-NTR; tp1:d2GFP) hearts showing Notch signaling pattern in wildtype (X–A’), klf2a−/− mutants (B’–E’), klf2b−/− mutants (F’–I’) and klf2−/− double mutants (J’–M’) at 12, 24, 36, 48 hpt. (N’–U’) Whole-mount in situ hybridizations indicated notch1b upregulation as in ablated wildtype hearts (N’, O’) was blocked in klf2a−/− mutant hearts (P’, Q’), klf2b−/− mutant hearts (R’, S’) and klf2−/− double mutant hearts (T’, U’) at 24 hpt. Scale bars, 50 µm. hpt, hours post treatment. Dashed lines outline the hearts. Numbers indicate the ratio of representative staining observed

Endocardial primary cilia exist in the hearts at later stages. (A–F) Confocal stack projections of immunofluorescence showing cardiac cilia in wildtype and klf2 mutants at 3 dpf. Green, anti-GFP immunostaining; red, acetylated tubulin immunostaining. (D–F) greyscale of red channel only. (G) Quantification of cardiac cilia number in wildtype and klf2 mutants at 3 dpf (N = 16, 11, 6, 7 respectively). Mean + s.e.m. ANOVA analysis, ns, not significant. (H–M) Acetylated tubulin immunostaining showing primary cilia in endocardial cells (H, K), epicardial cells (I, L), and cardiomyocytes (J, M) at 3 dpf. (K–M) magnified white boxes in (H–J). (N–U) Confocal stack projections of immunofluorescence showing cardiac cilia in controlTricaine or BDM treatment or ablated Tg(vmhc:mCherry-NTR) hearts with or without Tricaine treatment at 1 dpt. (R–U) magnified white boxes in (N–Q). Red, mCherry fluorescence; green, acetylated tubulin immunostaining. (V) Quantification of cardiac cilia number in control or ablated hearts with or without Tricaine treatment at 1 dpt/4 dpf (N = 11, 11, 10, 13 respectively). Mean + s.e.m. ANOVA analysis, **P < 0.01, ***P < 0.001. Scale bars, (A–F, N–Q) 50 µm, (H–J) 10 µm, (K–M, R–U) 5 µm. dpf, days post fertilization, dpt, days post treatment. Dashed lines outline the hearts. Arrowheads point to cilia. A, atrium; AVC, atrioventricular canal; OFT, outflow tract; V, ventricle

Cilia knockdown inhibits Notch signaling andklf2activation during ventricle regeneration. (A, B) Acetylated tubulin immunostaining in Tg(flk:GFP) heart showing cardiac cilia in control morphants (A) and ift88 morphants (B) at 3 dpf. Green, anti-GFP immunostaining; red, acetylated tubulin immunostaining. dpf, days post fertilization. (C) Quantification of cardiac cilia number in control morphants and ift88 morphants at 3 dpf (N = 15, 10 respectively). Mean + s.e.m. Student’s t-test, ****P < 0.0001. (D–G) Whole-mount in situ hybridizations indicated klf2a upregulation in control morphant ablated hearts (F) compared to control hearts (D) at 24 hpt, whereas this activation was blocked in ablated ift88 morphant hearts (G). (H–K) Whole-mount in situ hybridizations indicated klf2b upregulation in control morphant ablated hearts (J) compared to control hearts (H) at 24 hpt, whereas this activation was blocked in ablated ift88 morphant hearts (K). (L–O) Whole-mount in situ hybridizations indicated notch1b upregulation in control morphant ablated hearts (N) compared to control hearts (L) at 24 hpt, whereas this activation was blocked in ablated ift88 morphant hearts (O). (P–S) Confocal stack projections of ablated Tg(vmhc:mCherry-NTR; tp1:d2GFP) hearts indicated Notch signaling activation was inhibited in ift88 morphants at 12–24 hpt. Scale bars, 50 µm. hpt, hours post treatment. Dashed lines outline the hearts. Numbers indicate the ratio of representative staining observed

Diagrams of hemodynamic-responsive Klf2-dependant Notch activation in ventricle regeneration. (A) During normal ventricle regeneration process, primary cilia on the endocardial cells (green) sense the oscillatory blood flow (blue arrows), which leads to upregulation of the klf2 and subsequent activation of Notch signaling in the endocardium. This Notch activation is essential for myocardium (red) regeneration. (B) When blocking blood flow or impairing cilia development, endocardial klf2 expression and Notch signaling activation are inhibited, which lead to failure of ventricle regeneration. (C) In klf2 mutants, the lack of endocardial klf2 gene expression affects the activation of Notch signaling, and the damaged ventricle cannot regenerate. A, atrium; AVC, atrioventricular canal; CL, cardiac lumen; EC, endocardium; KD, knockdown; MC, myocardium; V, ventricle

Acknowledgments
This image is the copyrighted work of the attributed author or publisher, and ZFIN has permission only to display this image to its users. Additional permissions should be obtained from the applicable author or publisher of the image. Full text @ Protein Cell