FIGURE SUMMARY
Title

The scale of zebrafish pectoral fin buds is determined by intercellular K+ levels and consequent Ca2+-mediated signaling via retinoic acid regulation of Rcan2 and Kcnk5b

Authors
Jiang, X., Zhao, K., Sun, Y., Song, X., Yi, C., Xiong, T., Wang, S., Yu, Y., Chen, X., Liu, R., Yan, X., Antos, C.L.
Source
Full text @ PLoS Biol.

Intracellular K+ decreases during pectoral fin bud growth.

(A) FRET-based mechanism of detection of intracellular K+ by KIRIN1 sensor and application of FLIM assessment. Changes in FRET affect the fluorescence lifetime of the donor fluorophore CFP that is excited by a 2-Photon laser pulse (a). A reduction of intracellular K+ is detected as higher (longer) lifetime of the CFP, while increase in K+ is detected as its lower (shorter) lifetime (b). (B) We depict these lifetime (nanoseconds, ns) relationships of higher lifetime equating to lower intracellular K+ (a) and the inverse (original) as 1/lifetime (ns-1) (b) in order to more easily relate the trend changes with what the FLIM-based measurements are indicating for intracellular K+. (C) Design of K+ sensor (KIRIN1) transgene for transgenic zebrafish line (a). Heat-shock method for inducing transgene during different developmental time points of the fin bud and subsequently FLIM-FRET (FILM) imaging it (b). (D) FLIM measurements of the CFP in confocal sections of ectoderm (Ecto) and mesenchyme (Mesen) in pectoral fin buds at 48 hpf using a FRET-based sensor for K+. Measurements from a transgene containing only CFP that is unable to FRET with YFP. (E) Time course of FLIM measurements of intracellular K+ in the ectodermal and mesenchymal tissues of the developing pectoral fin buds. (F) Time course of growth measurements of the developing fin buds. (G–I) Z-stacks of confocal FLIM planes in fin buds at 32 hpf (G), 48 hpf (H), and 56 hpf (I). Z-stacks cover distances of 15.2 μm (32 hpf), 18.36 μm (48 hpf), and 10.3 μm (56 hpf). The lifetime value of each pixel in the ectoderm (white arrowhead) and the mesenchyme (asterisk) is represented by colors in a rainbow scale from 2.8 ns (blue) to 3.4 ns (red). (J) Generation of fin buds that mosaically express the KIRIN1 sensor and either mCherry or kcnk5b-mCherry (mosaic for 2 transgenes) and proposed outcomes. (Ka,b) Images of cells in fin buds of 56 hpf embryos harboring hsp70:mCherry (red asterisks) and cells lacking the mCherry transgene (white asterisks). Confocal plane for mCherry fluorescence (a). FLIM image of KIRIN1+ cells of the same confocal plane (b). (La,b) Images of cells in fin buds of 56 hpf embryos harboring hsp70:kcnk5b-mCherry (red asterisks) and cells lacking the transgene (white asterisks). Confocal plane for mCherry fluorescence (a). FLIM image of KIRIN1+ cells of the same confocal plane (b). (M) FLIM measurements in fin buds of 56 hpf embryos of indicated cell categories; “near” indicates cells next or distant to mCherry-positive (mCherry+) or kcnk5b-mCherry-positive (kcnk5b+) cells. The graphs are depicted as 1/lifetime (ns-1) to more easily relate the portrayal of the values to the related change in intracellular K+ (see S1A Fig). Experiments were repeated 3 or more time (N ≥ 3). For FLIM, we measured 2 or 3 locations in each tissue of 1 fin bud per embryo. Each measured value is represented as a data point (D, M), except for E, in which the data points are presented as averages and standard deviations of all the measurements (≥11) at each time point. For fin bud size measurements (F), each data point represents 1 fin bud per embryo. P values represent statistical analysis by Student’s two-tailed t test. P values >0.05 are designated as “not significant” (NS). Numerical data used in this figure are included in S1 Data. FLIM, Fluorescence Lifetime Microscopy; FRET, Förster Resonance Energy Transfer; hpf, hours post fertilization.

K+-leak channels enhance the growth of pectoral fin buds.

(A, B) Brightfield images of a post-heat-shocked 48 hpf non-transgenic embryo (A) or post-heat-shocked 48 hpf hsp70:kcnk5b-GFP transgenic embryo (B). The area of the fin bud (black-dotted line). (C) Measurements of pectoral fin bud areas of heat-shocked groups of non-transgenic (AB), Tg[hsp70:GFP], Tg[hsp70:kcnk5b-GFP], and Tg[hsp70:kcnk10-GFP]. The non-transgenic and Tg[hsp70:kcnk5b-GFP] embryos are siblings. Each measured bud was standardized to the eye area (red-dotted circles in A,B) in the same embryo. (D–S) Expression of the indicated morphogens. (D, G, J, M) Lateral views of whole-mount in situs of heat-shock control non-transgenic embryos at 48 hpf for fgf8a (D), fgf10a (G),shha (at 52 hpf) (J), aldh1a2 (M) and dorsal view of aldh1a2 (O) or lateral views of heat-shocked Tg[hsp70:kcnk5b-GFP] embryos at 48 hpf for fgf8a (E), fgf10a (H), shha (at 52 hpf) (K), aldh1a2 (N), and dorsal view of aldh1a2 (P). White arrows indicate proximal expression of aldh1a2. qRT-PCR measurements from fin buds for fgf8a (F), fgf10a (I), shha (L), and aldh1a2 (Q). Lateral views of in situs of heat-shocked non-transgenic fin bud for bmp4 (R) and msx2b (U) and of heat-shocked Tg[hsp70:kcnk5b-GFP] embryos at 48 hpf for bmp4 (S) and msx2b (V). qRT-PCR measurements from fin buds for bmp4 (T), msx2b (W) the in situ experiments were repeated 3 or more time (N ≥ 3). Each in situ repeat contains 6–12 embryos per replicate. For the fin bud size measurements, we measured 1 fin bud and eye per embryo. We measured at least 4 embryos per experimental repeat. For the qRT-PCRs, we collected 80 fin bud samples per isolation. We assessed gene expression with 3 or more isolations. Each isolation was assessed in duplicate or triplicate. Each measured value is represented as a data point. P values represent statistical analysis by Student’s two-tailed t test. P values ≥0.05 are designated as “not significant” (NS). The scale bars are 0.5 mm (A, B), 100 μm (D–P, R–S,U–T). Numerical data used in this figure are included in S2 Data. hpf, hours post fertilization.

Retinoic acid decreases intracellular K+ in pectoral fin buds via transcriptional activation of the calcineurin inhibitor rcan2.

(A, B) FLIM images of developing fin buds from embryos treated for 6 h with DSMO-treated (A) or with 200 nM RA-treated (B) 32 hpf embryos. (C) FLIM measurements from cells in developing buds at 32 hpf of the indicated treatment groups. (D) FLIM measurements of cells in the ectoderm (Ecto) or the mesenchyme (Mesen) of buds at 32 hpf treated either with DMSO or RA. (E) In situ images of dorsal view (a) and lateral view (b) for kcnk5b expression in 48 hpf embryos. Pectoral fin buds (pfb), ectoderm (e), and mesenchyme (m). (F) Representative lateral view images of pectoral fin buds of in situ experiments for kcnk5b expression at 32 hpf (a), 56 hpf (b), and 72 hpf (c). (G) Representative lateral views of pectoral fin buds after in situ experiments for rcan2 expression at 32 hpf (a), 34 hpf (b), 48 hpf (c), and 56 hpf (d) embryos. (H) qRT-PCR of rcan2 from isolated pectoral fin buds of 48–52 hpf embryos treated with DMSO or 200 nM RA for 6 h. (I) In situ for rcan2 expression in fin buds of 48 hpf embryos after 6 h DMSO treatment. Ectoderm is indicated by (e), and mesenchyme is indicated by (m). (J) In situ images for rcan2 expression in fin buds of 48 hpf embryo after 6 h 200 nM RA treatment. Ectoderm (e), mesenchyme (m). (K, L) Pectoral fin buds of heat-shocked non-transgenic embryo (K) or heat-shocked transgenic hsp70:rcan2-mCherry sibling (L). (M) Measured fin buds were standardized to the area of an eye in the same embryo. (N) FLIM measurements of intracellular K+ in pectoral fin bud cells from heat-shocked non-transgenic and mCherry controls and transgenic rcan2-mCherry-expressing siblings. (O–R) Representative fin buds of embryos expressing empty sgRNA vector “EV” (O), rcan2 sgRNA “KO” (P), mCherry mRNA with rcan2 sgRNA “KO+mCherry” (Q), mutated rescue rcan2 mRNA with rcan2 sgRNA “KO+rcan2” (R). (S) Ratios of fin bud areas to eye areas of embryos of the indicated experimental groups. (T) FLIM measurements of intracellular K+ in the pectoral fin bud cells in control and CRISPR-Cas9 knockout of rcan2 in embryos. Experiments were repeated 3 or more time (N ≥ 3). For FLIM, we measured 2 or 3 locations in each tissue of 1 fin bud per embryo. Each measured value is represented as a data point (C, D, N, T). For the fin bud size measurements, we measured 1 fin bud per embryo (M) and 2 fin buds per embryo (S). For the qRT-PCR experiments, we collected 80 fin bud samples per isolation. Three or more isolations were measured. Each isolation was measured in duplicate or triplicate. Each isolation is represented as a data point. Each in situ repeat contained 6–12 embryos per replicate. P values represent statistical analysis by Student’s two-tailed t test. P values >0.05 are designated as “not significant” (NS). Scale bars represent 50 μm (E–G, I–L, O–R). Numerical data used in this figure are included in S3 Data. FLIM, Fluorescence Lifetime Microscopy; hpf, hours post fertilization; RA, retinoic acid.

Rcan2-mediated decrease in intracellular K+ involves Kcnk5b.

(A–D) Representative 48 hpf embryos and enlarged panels of fin buds of control Cas9 and empty sgRNA vector (EV) embryo (A), CRISPR-targeted kcnk5b embryo (B), CRISPR-targeted kcnk5b embryo overexpressing GFP (C), CRISPR-targeted kcnk5b embryo overexpressing kcnk5b*-GFP that harbors altered wobble bases to impair interaction with targeting sgRNA (D). (E) Fin bud-to-eye area ratios of the indicated genotypes. (F–I) Representative 48 hpf embryos and enlarged panels of fin buds of control Cas9 and empty sgRNA vector (EV) non-Tg embryo (F), rcan2-mCherry-expressing embryo and enlarged panel of the fin bud (G) CRISPR-targeted kcnk5b embryo overexpressing rcan2-mCherry (H). (I) Fin bud-to-eye area ratios of the indicated genotypes. (J, K) Representative 48 hpf embryos and enlarged panel of the fin buds expressing wild-type kcnk5bS345-GFP and rcan2-mCherry (J), or expressing calcineurin-dephosphorylated mimic kcnk5bS345A-GFP and rcan2-mCherry (K). (L) Fin bud-to-eye ratios show that rcan2-mediated enlargement of fin buds is impaired by kcnk5bS345A mutant. Experiments were repeated 3 or more time (N ≥ 3). For the fin bud size measurements, we measured 1 fin bud (E, I) or 2 fin buds (L) per embryo at 48 hpf and not at a later time points to avoid incorporating measurements of the finfold growth that start around 56 hpf. Each measured value is represented as a data point. P values represent statistical analysis by Student’s two-tailed t test. P values >0.05 are designated as “not significant” (NS). Scale bars equal 100 μm (A–D, F–H, J, K). Numerical data used in this figure are included in S4 Data. hpf, hours post fertilization.

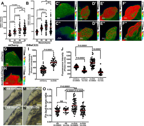
Kcnk5b enhanced depolarization is required for enhanced fin bud growth.

(A, B) DiSBAC2(3) fluorescence measurements of the ectoderm (A) and mesenchyme cells (B) of developing pectoral fin buds at 32, 42, 48, and 56 hpf. (C–F) Confocal images of developing fin buds displaying the intensities fluorescence as photon counts per pixel at 32 hpf (C), 42 hpf (D), 48 hpf (E), and 56 hpf (F). Colors represent the range of counted photons per pixel. Blue representing the lowest level of counted photons, and red representing their highest counts (up to 750 photons or more). Images representing high photon count (C’, D’, E’, F’) and low photon count (C”, D”, E”, F”). The total exposure range was set at 1,500 counts (1.5). (G) Distribution of counted photons from DiSBAC2(3) in the confocal plane of the representative fin bud at 32 hpf. (H) Distribution of counted photons from DiSBAC2(3) in the confocal plane of the representative fin bud at 32 hpf. (I) Assessment of DiSBAC2(3) fluorescence intensity as counted photons for fin buds expressing mCherry or kcnk5b-mCherry. (J) Assessment of DiSBAC2(3) fluorescence intensity of mCherry-expressing or kcnk5b-mCherry fin buds at 32 hpf after treating for 4 h as indicated: ethanol (Et), DMSO, 10 μm vinpocetine (vin), 40 μm dibucaine (dib). (K) Representative image of pectoral fin bud of non-transgenic 48 hpf AB fish after heat shock at 32 hpf and start of treatment at 36 hpf with the drug solvents Ethanol (Et) and DMSO. (L) Representative image of pectoral fin buds of 48 hpf AB fish heat shocked at 32 hpf and start of treatment with 10 μm Vinpocetine (Vin) and 40 μm Dibucane (Dib) at 36 hpf. (M) Representative image of pectoral fin buds of 48 hpf transgenic Tg[hsp70:kcnk5b-GFP] after heat shock at 32 hpf and start of treatment with EtOH and DMSO at 36 hpf. (N) Representative image of pectoral fin buds of 48 hpf transgenic Tg[hsp70:kcnk5b-GFP] after heat shock at 32 hpf and start of treatment with 10 μm Vin and 40 μm Dib at 36 hpf. (O) Assessment of pectoral fin bud growth at 48 hpf expressing either AB and kcnk5b-GFP in the indicated treatment groups. Experiments were repeated 3 or more time (N ≥ 3). Each repeat contained 6 or more embryos; one fin bud was measured per embryo. For the DiSBAC2(3) fluorescence measurements, 6 independent points were measured from different 4 locations in each fin bud, distal, anterior, posterior, and proximal, and then averaged to represent a data point (A, B, I, J). For the fin bud size measurements, we measured 1 fin bud and eye per embryo. We measured at least 15 embryos per repeat, and each measurement is 1 data point (O). P values represent statistical analysis by Student’s two-tailed t test. P values >0.05 are designated as “not significant” (NS). Scale bars equal 100 μm. Numerical data used in this figure are included in S5 Data. hpf, hours post fertilization.

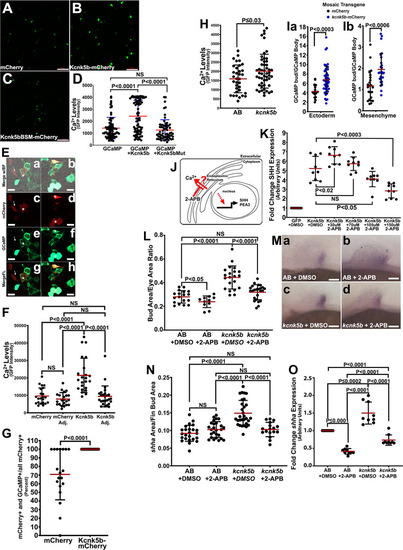
Kcnk5b activity induces IP3R-mediated Ca2+ release from the ER.

(A) GCaMP6s fluorescence in HEK293 cells. (B) GCaMP6s fluorescence in HEK293 cells expressing Kcnk5-mCherry. (C) GCaMP6s fluorescence in HEK293 cells expressing Kcnk5BSM-mCherry. (D) Fluorescence measurements of indicated groups. (E) Representative confocal images of mCherry-transfected, GCaMP6s-transfected cells showing brightfield with merged fluorescence from mCherry and GCaMP6s (a) or mCherry (c) or GCaMP6s (e) or merged mCherry-GCaMP6s (g), and Kcnk5b-mCherry-transfected, GCaMP6s-transfected cells: brightfield with merged fluorescence from mCherry and GCaMP6s (b) or Kcnk5b-mCherry (d) or GCaMP6s (f) or merged mCherry-GCaMP6s (h). (F) Measurements of GCaMP6s fluorescence intensity from the indicated experimental transfection groups. (G) Percents of mCherry-GCaMP6s-double positive over the total number of mCherry-positive cells in each group relate the frequency of GCaMP6s-positive cells in the mCherry or Kcnk5b-mCherry groups. (H) GCaMP6s fluorescence in the pectoral fin buds of transgenic fish harboring both Tg[Cca.actb:GCaMP6s] and Tg[hsp70:kcnk5b-mCherry]. (I) GCaMP6s fluorescence in embryos harboring the stable transgenic fish line Tg[Cca.actb:GCaMP6s] that mosaically express patches of mCherry or kcnk5b-mCherry (designated mCherry+) for the ectoderm (a) and mesenchyme (b). (J) Diagram of IP3R inhibition by 2-APB. (K) qRT-PCR of SHH expression in HEK293 cells transfected either with GFP or Kcnk5b-GFP after 20-h treatment with 2-APB at the indicated concentrations. (L) Assessment of pectoral fin bud size at 48 hpf after 4 h of treatment with 13 μm 2-APB. (M) Expression of shha in pectoral fin buds of heat-shocked non-transgenic sibling embryos after 4-h treatment with DMSO (a) or 13 μm 2-APB (b), of heat-shocked transgenic Tg[hsp70:kcnk5b-mCherry] siblings after 4-h treatment with DMSO (c) or 13 μm 2-APB (d). (N) Pixel area of in situ staining of shha in the indicated treatment groups. (O) qRT-PCR of shha expression in isolated fin buds of the indicated groups. Experiments were repeated 3 or more time (N ≥ 3). For cell culture experiments, each repeat contained duplicate or triplicate wells, and 10 or more cells were measured per well. Each data point represents 1 cell (D, F, G). For fin bud fluorescence measurements, we measured 2 or 3 locations in each tissue of 1 fin bud per embryo (H, I). For fin bud area measurements, we measured the area of 1 fin bud and eye per embryo. We measured at least 4 embryos per repeat (L). For the qRT-PCR experiments, we collected 80 fin bud samples per isolation. Three or more isolations were measured. Each isolation was measured in duplicate or triplicate. Each measured value is represented as a data point. P values represent statistical analysis by Student’s two-tailed t test. P values >0.05 are designated as “not significant” (NS). Scale bars equal 100 μm (A–C), 10 μm (E), 0.5 μm (M). Numerical data used in this figure are included in S6 Data. ER, endoplasmic reticulum; hpf, hours post fertilization.

Kcnk5b requires CaMKK for growth and SHH/shha expression.

(A) SHH expression in HEK293 cells transfected with GFP or Kcnk5b-GFP after 20-h treatment at the indicated concentrations of the CaMKK inhibitor STO-609 at the indicated concentrations. (B) Expression of shha in pectoral fin buds from heat-shocked non-transgenic siblings after 6-h treatment with DMSO (a) or 24 μm STO-609 (b) and from transgenic Tg[hsp70:kcnk5b-mCherry] siblings after treatment with DMSO (c) or STO-609 (d). (C) The ratios of each in situ staining area of shha to the area of its corresponding fin bud for the indicated groups. (D) qRT-PCR of shha expression in isolated fin buds in the indicated control and experimental groups. (E) Graphed assessment of fin-bud-area-to-eye-area measurement ratios. (F, G) Difference in SHH expression in HEK293 cells transfected with mCherry or human CaMKK2-mCherry (F) or camkk1b-mCherry (G). Experiments were repeated 3 or more time (N ≥ 3). For cell qRT-PCR experiments, each RNA isolation per well was measured in duplicate or triplicate. Each measured value is represented as a data point (A, F, G). For fin bud fluorescence measurements, we measured 2 or 3 locations in each tissue of 1 fin bud per embryo. For fin bud area measurements, we measured the area of 1 fin bud and eye per embryo. We measured at least 4 embryos per repeat (E). For fin bud qRT-PCR experiments, we collected 80 fin bud samples per isolation. Three or more isolations were measured. Each isolation was measured in duplicate or triplicate samples (D). Each measured value is represented as a data point. P values represent statistical analysis by Student’s two-tailed t test. P values >0.05 are designated as “not significant” (NS). Scale bars equal 0.5 μm (B). Numerical data used in this figure are included in S7 Data.

Model

RA signaling induces the transcription of rcan2, an endogenous inhibitor of calcineurin, to alleviate calcineurin inhibition of Kcnk5b channel activity. Kcnk5b decreases intracellular K+ levels in the mesenchyme that increase depolarization to promote IP3R-mediated Ca2+ release from the ER. The increase in intracellular Ca2+ activates CaMKK, and both are required for the increased transcription of shha and enhanced growth of the pectoral fin buds by Kcnk5b. ER, endoplasmic reticulum; RA, retinoic acid.

Acknowledgments
This image is the copyrighted work of the attributed author or publisher, and ZFIN has permission only to display this image to its users. Additional permissions should be obtained from the applicable author or publisher of the image. Full text @ PLoS Biol.