FIGURE SUMMARY
Title

Clinical and Molecular Spectrum of Autosomal Recessive CA8-Related Cerebellar Ataxia

Authors
Kaiyrzhanov, R., Ortigoza-Escobar, J.D., Stringer, B.W., Ganieva, M., Gowda, V.K., Srinivasan, V.M., Macaya, A., Laner, A., Onbool, E., Al-Shammari, R., Al-Owain, M., Deconinck, N., Vilain, C., Dontaine, P., Self, E., Akram, R., Hussain, G., Baig, S.M., Iqbal, J., Salpietro, V., Neshatdoust, M., Kasiri, M., Yesil, G., Uygur, T., Pysden, K., Berry, I.R., Alves, C.A., Giacomotto, J., Houlden, H., Maroofian, R.
Source
Full text @ Mov. Disord.

(A) Presents the pedigrees of the families involved in the study and the segregation of CA8 variants. (B) Provides a visual representation of the distribution of individuals categorized by intellectual disability/developmental disorders (ID/DD), severity of ID/DD, ataxia course, quadrupedal gait, bradykinesia/parkinsonism and dyskinesia/dystonia. (C) Presents a schematic representation of sitting and walking in the new patients of this study. The symbol “*” denotes individuals for whom the age at walking is not available, whereas the symbol “.” represents individuals for whom the age at sitting is not available. (D) Displays the prevalence of clinical manifestations among all individuals (n = 27) diagnosed with CA8-related disorders, including both the cohort analyzed in the current study and previously reported cases. (E) Presents the cerebral magnetic resonance imaging of the patients (P1–P4 and P6–P8) in sagittal, axial, and coronal views, which show cerebellar atrophy including the vermis and cerebellar hemispheres. [Color figure can be viewed at wileyonlinelibrary.com]

CRISPR/Cas9 dre-ca8 F0 knockout does not trigger obvious gross developmental defects. (A) sgRNA genomic target locations on dre-ca8 sequence. (B,C) ca8 CRISPR/Cas9 F0 knockout did not trigger any obvious toxicity. (D) Although of normal appearance, crispant animals present a slightly reduced body length at 3 dpf that becomes non-significant from 7 dpf. dpf, days post fertilization. [Color figure can be viewed at wileyonlinelibrary.com]

CRISPR/Cas9 dre-ca8 F0 knockout impairs early brain development. (A) Lateral view of 24 hpf zebrafish embryos (midbrain-hindbrain boundary indicated by purple arrowheads) and (B) quantification demonstrating altered development of the forebrain, midbrain, and hindbrain in ca8 crispant embryos. (C) ca8-crispants also present marked abnormal brain ventricle formation at 24 hpf. (D) Schematic illustration of the normal morphology of zebrafish brain ventricles at 24 hpf. (E) Quantification of abnormal brain ventricle formation observed at 24 hpf in dre-ca8 crispant embryos. Significance determined by Mann-Whitney tests. Scale bar, 250 μm. **P < 0.01, ***P < 0.001, ***P < 0.0001. F, forebrain; M, midbrain; H, hindbrain; cb, cerebellum, see Pose-Méndez et al;16 dpf, days post fertilization; hpf, hours post fertilization [Color figure can be viewed at wileyonlinelibrary.com]

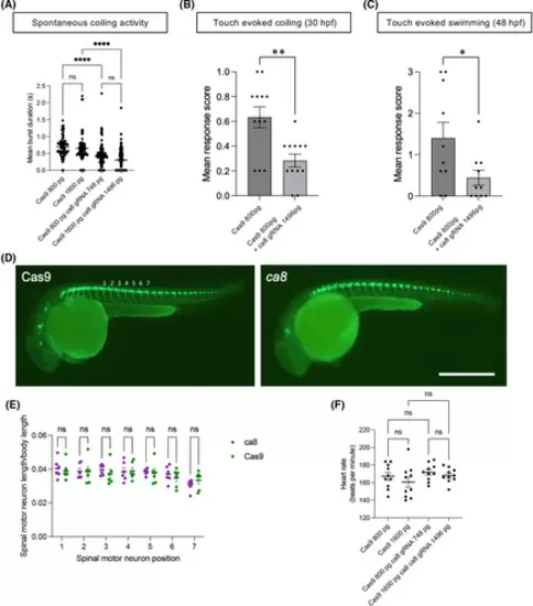
CRISPR/Cas9 dre-ca8 F0 knockout impairs early motor function, but does not significantly affect motor neuron development. (A) The mean duration of spontaneous coiling activity was reduced in ca8 crispant embryos versus Cas9 controls. Significance determined by one-way analysis of variance (ANOVA) using a Kruskal-Wallis test. (B,C) Touch-evoked response assays demonstrated significant abnormal motor function in dre-ca8 crispant versus Cas9-injected controls. Significance determined by Welch's t test. (D) dre-ca8 F0 crispants do not present obvious motoneuron development defects. Transgenic line tg(MN:GFP) expressing eGFP in motoneurons. (E) Quantification of CaP motoneuron axonal length demonstrates absence of gross abnormal defects at 30 hpf and beyond. White number highlights the position of the 7 CaP motoneurons evaluated in each animal. Significance was determined by two-way ANOVA using Sidak's multiple comparison test. (F) No difference in heart rate was observed between ca8 crispant and Cas9 control embryos at 4 dpf, demonstrating absence of gross abnormality. Significance determined by Welch's ANOVA. *P < 0.05, **P < 0.01, ****P < 0.0001, ns, not significant. hpf, hours post fertilization; dpf, days post fertilization. [Color figure can be viewed at wileyonlinelibrary.com]

Acknowledgments
This image is the copyrighted work of the attributed author or publisher, and ZFIN has permission only to display this image to its users. Additional permissions should be obtained from the applicable author or publisher of the image. Full text @ Mov. Disord.