FIGURE SUMMARY
Title

scRNA-seq reveals the diversity of the developing cardiac cell lineage and molecular players in heart rhythm regulation

Authors
Abu Nahia, K., Sulej, A., Migdał, M., Ochocka, N., Ho, R., Kamińska, B., Zagorski, M., Winata, C.L.
Source
Full text @ iScience

Single-cell RNA sequencing revealed 18 distinct cell subtypes of the embryonic zebrafish heart

(A) Schematic overview of experimental design and workflow.

(B) Quality parameters of all cells derived from 48 to 72 hpf pseudo-replicates showing the number of expressed genes and mitochondrial gene content. Cells within the red frame were included in the downstream analysis.

(C) Pearson correlation between developmental pseudo-replicates at both 48 hpf and 72 hpf.

(D) Percent of total cell population contributing to each cluster.

(E) Integrated UMAP projection depicting cell clusters that constitute the embryonic zebrafish heart.

(F) Visual representation of cluster composition expressed as a percentage indicating the number of cells contributing to each cluster depending on developmental stage.

(G) General quality metrics reflecting the percent of mitochondrial genes, the total number of genes, and UMI expressed in each cell cluster at a particular developmental stage.

The expression profiles of main cardiac cell clusters correlate with heart structures of known spatial localization

(A) Dotplot showing the top three differentially expressed genes for all cell clusters except “Unclassified”.

(B) Spatial projection of cardiac single cell expression profiles to zebrafish heart sections derived from Burkhard et al.31 at 48 hpf.

(C) Interaction map between cell clusters according to ligand-receptor expression. Each line connect individual ligand with its corresponding receptor (source data: Table S7).

Analysis of the “Myocardium” cluster revealed the diversity of myocardial cells and pinpointed sinoatrial cardiomyocytes within the atrial myocardium

(A) Two distinct identities of chamber myocardium could be delineated by molecular markers: Atrial CMs by expression of myh6 and Ventricular CMs by myh7l expression.

(B) Gene Ontology enrichment analysis of all genes enriched within the “Myocardium” cluster.

(C) Volcano plot depicting differentially expressed genes between atrial and ventricular CMs fractions.

(D) UMAP projection of re-clustered myocardial cells reflecting the heterogeneity of atrial and ventricular myocardium.

(E) Dotplot showing the expression (SCT normalized counts) of well-established gene signatures associated with working myocardium and sinoatrial pacemaker within “Myocardium” clusters.

(F) Gene Ontology enrichment analysis of genes enriched within the “Sinoatrial CMs” subcluster.

(G) Differentially expressed genes in each myocardial subclusters. Top 8 genes in terms of significance were labeled. Genes with adjusted p-value <0.05 are depicted as red dots while not significant genes (adjusted p-value >0.05) are shown in black. Source data: Tables S8, S9, and S10.

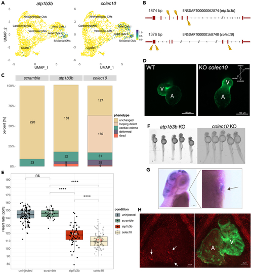
Functional analysis identified atp1b3b and colec10 as new players in heartbeat maintenance

(A) Expression of atp1b3b and colec10 within the myocardial subclusters. The highest expression for both genes was observed within Sinoatrial CMs cluster.

(B) Scheme illustrating gene loci targeted by CRISPR/Cas9 strategy. The combination of three sgRNAs were utilized for atp1b3b and colec10 knockout generation. Control embryos were injected with a scrambled sgRNA.

(C) Barplot summarizing observed phenotypes from all replicates for each gene knockout. Numbers within each section indicate the number of embryos associated with a particular phenotype.

(D) Fluorescent images showing heart looping defect in colec10 knockouts as compared to uninjected embryos (WT represents embryos on Tg(myl7:EGFP-Hsa.HRAS)s883 background at 48 hpf).

(E) Heartbeat rate comparison between appropriate knockouts, uninjected wild-type control, and scrambled-injected embryos (significance values according to Wilcoxon rank-sum test).

(F) Representative image showing morphology of atp1b3b and colec10 knockout embryos.

(G) Whole mount in situ hybridization of atp1b3b.

(H) Hybridization chain reaction in situ for atp1b3b performed on 3 dpf larvae. Note the restricted heart expression within the sinoatrial region (G, H). Detailed single confocal plane images provided in the Figure S4A.

Molecular profiles of diverse endothelial and neural cell subclusters

UMAP projection of endothelial (A) and neural (D) subclusters. Dotplot showing the expression of specific marker gene signatures associated with various endothelial (B) or neural (E) cell subclusters. Average expression values represent SCT normalized counts, percent expressed values represent the proportion of cells within a cluster that expresses a particular gene. Gene Ontology enrichment analysis of each endothelial (C) and neural (F) subclusters depicting the enriched functional terms (GO level 5) in each cluster. Adjusted p-values (Holm–Bonferroni) are indicated in color, gene ratio represents the gene count mapped into each GO category. Source data: Tables S14, S15, S16, and S17.

ZFIN is incorporating published figure images and captions as part of an ongoing project. Figures from some publications have not yet been curated, or are not available for display because of copyright restrictions.

Acknowledgments
This image is the copyrighted work of the attributed author or publisher, and ZFIN has permission only to display this image to its users. Additional permissions should be obtained from the applicable author or publisher of the image. Full text @ iScience