FIGURE SUMMARY
Title

A monoallelic variant in CCN2 causes an autosomal dominant spondyloepimetaphyseal dysplasia with low bone mass

Authors
Li, S., Shao, R., Li, S., Zhao, J., Deng, Q., Li, P., Wei, Z., Xu, S., Chen, L., Li, B., Zou, W., Zhang, Z.
Source
Full text @ Bone Res

Pedigree and radiographical features of a large Chinese family with spondyloepimetaphyseal dysplasia (SEMD). a Pedigree of the family with SEMD. Squares and circles indicate males and females, respectively. Black symbols present affected individuals, and slashes deceased individuals. Arrow indicates the proband. b Radiographic abnormalities of subjects with SEMD. III-13: individual at age 25.7 years. Spine lateral shows platyspondyly and biconcave deformities of the central-posterior portion of vertebral bodies, with irregular sclerotic end plates. Pelvis shows mildly narrow iliac wings with irregular acetabulum and femoral head. Short and broad femoral necks are noted. Elbow and ankle joint show irregular proximal humerus and distal tibiae and fibulae, as well as hyperostosis. The joint spaces are preserved. III-9: individual at age 28.9 years. Platyspondyly with irregular sclerotic end plates, and biconcave vertebral bodies are noted. Knee joint shows mildly decreased joint spaces, irregular articular surface, osteophyte formation, together with sclerotic and cystic changes. III-2: individual at age 44.6 years. Femoral necks are short and broad, with irregular acetabuli and femoral head. Degenerative changes, including narrow joint cavity, hyperostosis, subchondral cysts and bone sclerosis are noted in hip, elbow and knee joints. IV-4: individual at age 15.1 years. Spine lateral shows flat vertebral bodies, with irregular epiphyses and mild scoliosis. IV-5: individual at age 4.6 years. Distinctive bullet-shaped appearance vertebral bodies and irregular epiphyses are noted. Pelvis and knee joint show irregular epiphyses and metaphyses of the long bones, together with acetabular abnormalities

Identification of a pathogenic variant in CCN2 in the family with spondyloepimetaphyseal dysplasia (SEMD). a Schematic representation of chromosome 6 and a single overlapping region on chromosome 6q22.32–q23.3 identified by linkage analysis. b Sequencing chromatogram of a missense variant (c.65 G > C, arrow) in exon 1 in CCN2. The variant shows segregation with SEMD in all available family members. The base change predicts the replacement of the amino acid arginine in codon 22 with proline (p.Arg22Pro). c Alignments of the region of CCN2 from multiple species, showing the altered residue in red. Highly conserved amino acids are indicated in gray. d Schematic diagrams of protein domain organization of CCN2, along with the position of the identified variant. The molecular structure of CCN2 consists of a signal peptide (SP) and four conserved domains with sequence homologies to Insulin-like growth factor binding protein (IGFBP), von Willebrand factor type C domain (VWC), Thrombospondin type 1 repeat (TSP-1), and a carboxy-terminal cystine knot domain (CTCK). The amino acid residue Arg22 is located in the SP. e Structural model of SP of CCN2. Positive and negative charged regions are indicated in blue and red, respectively, and uncharged area is shown in white. The mutant residue Arg22 results in a decrease in positive charge region

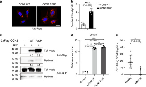
CCN2 R22P variant impairs CCN2 protein secretion. a, b Immunofluorescence analyses of intracellular distribution of Flag-tagged hCCN2 protein in C3H10T1/2 cells infected with plasmids encoding Flag-tagged wild-type or mutant hCCN2 (p.Arg22Pro) after 48 h. Scale bar = 10 μm. Data are represented as mean ± SD (n = 7 for wild-type, n = 6 for mutant). Student’s t test was used. ****P < 0.000 1.c Western blot analysis of Flag-tagged hCCN2 protein abundance in the cell lysates and culture medium of HEK293T cells transfected with indicated plasmids after 48 h. The relative expression of hCCN2 was monitored with the use of monoclonal antibody to Flag, showing bands of the expected size (~40 kD). d RT-PCR of total mRNA of CCN2 from HEK293T cells transfected with indicated plasmids after 48 h. Data are represented as mean ± SD, normalized by the housekeeping Gapdh. Student’s t test was used. ****P < 0.000 1; ns, not significant. e Serum CCN2 levels in affected subjects with SEMD (n = 7) and healthy controls (n = 15), data are represented as median with interquartile range. Mann–Whitney test was used. *P < 0.05

CCN2 variant weakens its stimulation effect on osteogenesis of bone marrow mesenchymal stromal cells (BMSCs). a ALP staining results of osteoblast differentiation of BMSCs infected with indicated lentivirus overexpressing wild-type or mutant hCCN2 (p.Arg22Pro), and ZsGreen lentivirus was used as a control (n = 9). Scale bar = 10 μm. b ALP quantification results of BMSCs infected with indicated lentivirus at day 7. Data are represented as mean ± SD. Student’s t test was used (n = 9). *P < 0.05; ***P < 0.001. RT-PCR analysis of CCN2 (c) and Alp, Runx2, Bglap (d) expression at day 7 during BMSCs differentiation. Data are represented as mean ± SD. Student’s t test was used (n = 4). *P < 0.05; **P < 0.01; ***P < 0.001; ****P < 0.000 1; ns, not significant

Overexpression of ccn2a mRNA rescues morphological abnormalities and craniofacial phenotypes in ccn2a knockdown zebrafish. a Zebrafish ccn2a gene is targeted by specific morpholino antisense to prevent proper splicing of exon 2 (E2I2-MO). Primers 1 F and 3 R interrogate the presence of wild type transcripts or those in which intron 2 has been inserted. The diagram is a schematic depiction of the intron 2 inserted transcript in the E2I2-MO injected embryos (527 bp) as compared with control MO injected embryos (435 bp). b Representative lateral views of zebrafish at 2 days post-fertilization (dpf) injected with either control MO or ccn2a MO with or without ccn2a mRNA. The ccn2a morphants display curved body axis (blue dotted line), small eyes, pericardial oedema (red arrow), jaw defects (blue arrow), and non-inflated swim bladder (green circled area). Co-injection of nonmutant zebrafish ccn2a mRNA rescue the gross morphology in ccn2a morphants. c Quantification of the average curvature angle of zebrafish in each group at 2-dpf. Data are represented as mean ± SD (n = 10). One way ANOVA with Bonferroni’s post hoc multiple comparisons was used. ****P < 0.000 1. d Representative ventral view of the craniofacial skeleton of zebrafish in each group at 5-dpf labeled with calcein. 5ba, fifth branchial arch; op, opercular bone; ec, ectopterygoid; e, ethmoid plate; pq, palatoquadrate; m, Meckel’s cartilage. Co-injection of nonmutant zebrafish ccn2a mRNA significantly rescued head skeletal malformation in ccn2a morphants. e Quantification of the relative fluorescence intensity (RFI) of craniofacial skeleton bone mass of zebrafish in each group at 5-dpf (n = 10). Data are represented as mean ± SD. One way ANOVA with Bonferroni’s post hoc multiple comparisons was used. **P < 0.01; ****P < 0.000 1

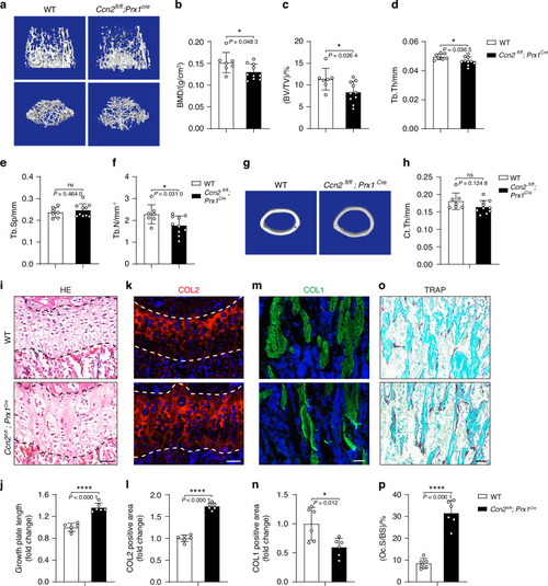
Deletion of CCN2 in mesenchymal progenitor cells leads to decreased bone mass. af Micro-CT image of trabecular bones of distal femurs isolated from 6-week-old wild-type and Ccn2fl/fl;Prx1Cre mice, and analysis for bone mineral density (BMD), bone volume per tissue volume (BV/TV), trabecular thickness (Tb.Th), trabecular spacing (Tb.Sp), and trabecular number (Tb.N). Data are represented as mean ± SD (n = 7 for wild-type, n = 10 for Ccn2fl/fl;Prx1Cre). Student’s t test was used. *P < 0.05; ns, not significant.g, h Micro-CT image of cortical bones of mid diaphysis of femurs isolated from 6-week-old mice, and analysis for cortical thickness (Ct.Th). Data are represented as mean ± SD (n = 7 for wild-type, n = 10 for Ccn2fl/fl;Prx1Cre). Student’s t test was used. ns, not significant. i, j Histology of growth plate in femurs of 6-week-old mice. The sections are stained with H/E. Scale bar = 50 μm. Data are represented as mean ± SD (n = 6). Student’s t test was used. **** P < 0.000 1. k, l Immunofluorescence analysis of Col2 of growth plate in femurs of 6-week-old mice. Scale bar = 50 μm. Data are represented as mean ± SD (n = 6). Student’s t test was used. ****P < 0.000 1.m, n Immunofluorescence analysis of Col1 in femurs of 6-week-old mice. Scale bar = 50 μm. Data are represented as mean ± SD (n = 6). Student’s t test was used.*P < 0.05.o, p TRAP staining in femurs of 6-week-old mice. Scale bar = 50 μm. Data are represented as mean ± SD (n = 6). Student’s t test was used. ****P < 0.000 1

Acknowledgments
This image is the copyrighted work of the attributed author or publisher, and ZFIN has permission only to display this image to its users. Additional permissions should be obtained from the applicable author or publisher of the image. Full text @ Bone Res