FIGURE SUMMARY
Title

CEP76 impairment at the centrosome-cilium interface contributes to a spectrum of ciliopathies

Authors
Khan, K., Tavares, E., Bishara, K., Ozanturk, A., Qebibo, L., Frangakis, S., Calame, D.G., Meunier, I., Bocquet, B., Ploski, R., Al Khateeb, M.A., Marafi, D., Mansard, L., Damaj, L., Lewis, R.A., Ullah, F., Arbogast, T., Ogden, J.P., Harion, M., Willems, M., Zaki, M.S., Bartolomaeus, T., Roux, A.F., Lupski, J.R., Rydzanicz, M., Jamra, R.A., Ramond, F., Heon, E., Burglen, L., Davis, E.E.
Source
Full text @ Sci Adv

Biallelic variants in CEP76 cause syndromic ciliopathies.

(A) Pedigrees are shown for available individuals (W, WT; M, mutant allele; M1, p.Ile28Metfs*7; M2, p.Leu508Profs*13; M3, c.1122G>A; M4, p.Val24Asp; M5, p.Ile101Thr; M6, p.Val265Met; M7, p.Phe511Ile; M8, p.Trp291del; M9, p.Leu166Pro; M10, p.Cys478Arg; M11, p.Pro103Ser; M12, p.His301Glnfs*6; M13, p.Arg568Pro). Blue arrows, individuals subjected to ES/GS. Family generation number, roman numerals (left). Circles, females; squares, males; unfilled shapes, unaffected; black filled shapes, affected; gray filled shapes, affected with unknown or unrelated disorder; diagonal line, deceased. Double lines indicate consanguinity. (B) Multimodal imaging of the family 5 proband (age, 35 years). (a) The fundus image (right eye) shows pigmentary changes and vessel narrowing consistent with a rod cone dystrophy. (b) Infrared reflectance (left eye) shows macular anomalies. (c and d) Fundus autofluorescence (both eyes) shows peripheral hypoautofluorescent spots with concentric foveal zones, a medial grayish zone, and a central large hypoautofluorescent foveola. (e and f) Optical coherence tomography of the right retina (e) and left retina (f) and loss of outer nuclear layer except subfoveal, with disorganized hyperreflective bands (white arrow heads). (C) Multimodal imaging of the family 7 proband (age, 26 years): (a) Fundus autofluorescence shows a hyperfluorescent ring (yellow arrow). (b) Fundus shows peripheral pigmentary changes and arteriolar narrowing. (c). Goldmann visual fields show mild constriction and central scotoma. (d and e) Optical coherence tomography (right retina) of photoreceptor thinning outside the fovea (outside of vertical yellow marks) and central preservation (between yellow marks). Retinal layers are shown, as described elsewhere (75). ONL, outer nuclear layer; INL, inner nuclear layer. (D) Brain magnetic resonance imaging (age, 3.5 months). (a) Midline-sagittal T1 shows a small and dysplastic vermis (arrowhead). (b) Para-midline-sagittal T1 shows a thickened and horizontalized superior cerebellar peduncle (arrow). (c) Axial-sagittal T1 shows a molar tooth sign.

Distribution along the CEP76 locus and amino acid conservation of CEP76 variants.

(A) Top: Schematic of human CEP76 transcripts (GRCh38.p14: CEP76 short, ENST00000423709.6; CEP76 long, ENST00000262127.7) generated by Exon-Intron Graphic Maker (http://wormweb.org/exonintron). Black boxes, black lines, and empty boxes represent exons, introns, and UTRs, respectively. Bottom: CEP76 variants identified in affected individuals are shown as lollipops across the length of the CEP76 protein (NP_079175.2). Protein domains were predicted by InterProScan and are shown in blue (CEP76-C domain) and pink (Papain-like cysteine peptidase superfamily) rectangles. Variant positions on CEP76 transcripts are connected by dotted lines. (B) CEP76 missense and nonframeshifting deletion variants are conserved across mammalian species. Multiple sequence alignments were generated with the UCSC genome browser and Clustal Omega. Amino acid color scheme: red, hydrophobic or aromatic (AVFPMILWY); blue, acidic (DE); magenta, basic (RHK); green, hydroxyl, amine, basic, and glutamine (STYHCNGQ). Consensus symbols: The asterisk (*) indicates positions that have a single conserved residue, colon (:) indicates alignment with similar residues, and no symbol indicates residues that are not conserved. Substituted amino acids are indicated with arrowheads.

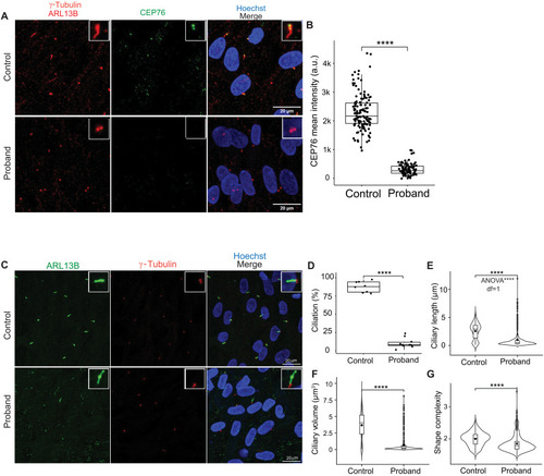
CEP76 deficiency in the family 7 proband fibroblasts impairs both primary cilium formation and structural integrity.

(A) Representative fluorescence images, costained with an axoneme marker (ARL13B) and centrosome/basal body marker (γ-tubulin) (red), CEP76 (green), and nuclei (Hoechst; blue). (B) Quantification of CEP76 intensity (a.u.) at centrosomes/basal bodies of control (n = 130 nuclei) and proband (n = 90 nuclei). (C) Representative fluorescence images, costained with an axoneme marker (ARL13B; green), centrosome/basal body marker (γ-tubulin; red), and nuclei (Hoechst; blue). (D) Percentage ciliation in control (n = 612 nuclei, 10 tiles) and proband (n = 965 nuclei, 8 tiles) fibroblasts, with each tile measuring 300.9 by 301.29 μm. (E to G) Quantification of cilium structure using CiliaQ. Cilium length (E), volume (F), and shape complexity (G). Cilia with <0.07-μm size were excluded to minimize segmentation artifacts. Each data point represents one primary cilium with data combined from three independent technical replicates (control, n = 487; proband, n = 426). (B and D to G) Box plots: center line, median; hinges, first/third quartiles; whiskers, 1.5× interquartile range; outliers shown individually in violin plots. In (A) and (C), subpanels are shown at the same magnification; insets at the top right of each image display zoomed views of representative cilia. Statistical comparisons: (B and D) Student’s t test; (E to G) nonparametric Mann-Whitney test and (E) ANOVA, where indicated. Each assay was conducted in three technical replicates with consistent results. Significance level: ****P < 0.0001.

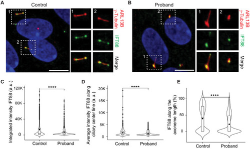
Cilia in proband fibroblasts exhibit impaired localization of anterograde IFT proteins.

Immunofluorescence analysis of serum-starved fibroblast cell lines derived from the family 7 proband and a control, stained for IFT88 (anterograde IFT marker), ARL13B (primary cilium axoneme marker), and γ-tubulin (basal body marker). (A) Representative images of cilia in control-derived fibroblasts. (B) Representative images of ciliated fibroblasts from the proband display a range of ciliary abnormalities, ranging from stunted cilia to abnormally long cilia. Long cilia show partial, although irregular, IFT88 protein localization. (C to E) Quantification of IFT88 signal in control and proband cilia. Each data point represents the analysis of a single primary cilium with data combined from two technical replicates (control: n = 1161; proband: n = 1294). Scale bars, 10 μm. In the violin plots, the center line of the box plot corresponds to the median value; the lower and upper hinges represent the first and third quartiles, respectively. Whiskers extend to values within the 1.5× interquartile range; outliers are shown beyond the whiskers. P values were calculated using the Mann-Whitney test. Significance level: ****P < 0.0001.

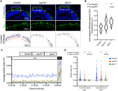
cep76 zebrafish mutants have retinal and visual function deficits at 5 dpf.

(A) Top row: Immunofluorescence staining on retinal cryosections derived from control, cep76−/−, and bss4−/− larvae at 5 dpf. Rhodopsin and nuclei are labeled in green and blue, respectively. Mislocalization of rhodopsin to the inner segment (IS) is demarcated by white arrowheads. Hoechst nuclear staining (blue) shows the cell bodies of rod cells and the barrier at which measurements were taken. Middle row: Zoomed images of white dashed box insets of the top panels with only rhodopsin staining shown. Bottom row: Inverted fluorescence images show rhodopsin staining only from the top panel images. Inner segment, bounded by the red dashed area; outer segment (OS), bounded by the purple dotted area. Panels of each row are scaled to the same magnification. (B) Quantitative analysis of rhodopsin mislocalization observed in retinal sections shown in (A) (bottom row of panels). Unpaired t test with Welch’s correction, *P < 0.05 and ***P < 0.001. Error bars represent standard deviation. n = 7 to 10 specimens per genotype; n = 2 to 4 sections per specimen. (C) The timed graph showing DanioVision locomotion assay in 5-dpf zebrafish larvae plots the average activity mean during 2 min of light followed by 10 s of dark. The representative cycle is shown. h, hours; mm, minutes; ss, seconds. (D) Cumulative activity mean of DanioVision locomotion assay data in light (2 min) and dark (10 s). Statistical significance was calculated using an unpaired t test with Welch’s correction. ****P < 0.0001 and ***P < 0.001. n = 24 to 48 fish per genotype.

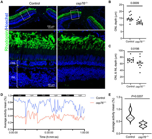
Adult zebrafish cep76 mutants show retinal degeneration and visual function deficits.

(A) Immunofluorescence staining on retinal cryosections derived from control and cep76−/− zebrafish adults at 5.5 mpf. Rhodopsin and nuclei are labeled in green and blue, respectively. The bottom row represents zoomed images of white dashed boxes in the top row. The thickness of the ONL and INL is indicated by white brackets. (B and C) Quantification of photoreceptor nuclear layers. The thickness of the ONL and INL as indicated in (A) (white brackets) was measured. n = 14 to 15 specimens per genotype; n = 2 to 4 sections per specimen. (D) Timed graph of DanioVision locomotion assay on adults at 4 mpf. Readings were taken in alternative dark and light cycles (six total; three dark and three light cycles; 10 min each) during a 1-hour recording period. (E) Cumulative activity mean across the 60-min recording period [light and dark, from (D)]; n = 4 to 6 fish per genotype. Statistical differences were calculated using an unpaired t test with Welch’s correction. Experiments were replicated at least twice with the investigator masked to the genotype.

In vitro assays indicate that CEP76 variants confer the loss of function.

(A) Representative high-resolution confocal images of nuclei along with centrosomes are shown for each transfected condition. U20S cells were cotransfected with centrosomal markers CETN1 [GFP (green fluorescent protein)–tagged] and CEP76 (mCherry-tagged), followed by independent siRNA transfections (siNS or siCEP76, a siRNA targeting 3′UTR of endogenous CEP76-NM_024899.4). An empty mCherry-vector backbone was used as a vehicle control. Nuclei are labeled in blue with Hoechst 34580. For each condition, the representative merged image is shown on the left, and zoomed images of centrioles/basal bodies, as indicated in dotted boxes, are shown on the right. A common variant in CEP76 (p.Ser172Asn) was used as a population control. Scale bar, 10 μm. All images are scaled to the same magnification. (B) Bar graphs show the percentage of cells with more than four centrin dots in transfected U20S cells (n = 140 to 220 transfected cells per condition; replicated twice). Statistical significance was calculated using Fisher’s exact test, and P values are shown (P vs siCEP76 represents the P value against CEP76 knockdown, and P vs WT represents P values against WT CEP76 rescue). Error bars represent 95% confidence interval. ORF, open reading frame; ns, not significant; (−), not present; (+), present.

Pull-down and MS analyses expand the CEP76 interactome.

(A) Graphical representation of seminative co-IP assay. mCherry-tagged DNA plasmids (WT CEP76 or p.Val24Asp CEP76 or empty mCherry vector) were independently overexpressed in U2OS cells, harvested in IP lysis buffer at 60 hpt and immunoprecipitated with an anti-mCherry antibody. The interaction partners were detected by MS analysis and validated by antigen-specific immunoblotting (n = 3 biological replicates). (B) Molecular interactions of CEP76. Interaction partners identified in MS analysis were plotted in Cytoscape (https://cytoscape.org/), and known and predicted protein-protein interactions from String were integrated into the experimental data to generate the CEP76 interactome. Proteins identified in the CEP76 precipitate that were part of an established network are shown on the right, and candidate CEP76-interacting proteins are on the left inside a dotted red circle. (C) Western blots of coimmunoprecipitated proteins. One-fifth of the IP eluate was migrated on 4 to 15% polyacrylamide gels, and proteins of interest (CEP76, CCP110, LUZP1, and mCherry) were detected by protein-specific antibodies (n = 3 biological replicates).

Acknowledgments
This image is the copyrighted work of the attributed author or publisher, and ZFIN has permission only to display this image to its users. Additional permissions should be obtained from the applicable author or publisher of the image. Full text @ Sci Adv