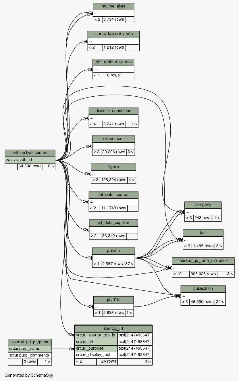
| Table zfindb.public.source_url | Generated by SchemaSpy |
| |||||||||||||||||||||||||||||||||||||||||||||||||
Table contained 24 rows at Wed Sep 15 00:41 PDT 2021 | |||||||||||||||||||||||||||||||||||||||||||||||||
Indexes:
| Column(s) | Type | Sort | Constraint Name |
|---|---|---|---|
| srcurl_source_zdb_id + srcurl_url + srcurl_purpose | Primary key | Asc/Asc/Asc | source_url_primary_key |
| srcurl_purpose | Performance | Asc | srcurl_purpose_index |
| srcurl_source_zdb_id | Performance | Asc | srcurl_source_zdb_id_index |
|

