FIGURE

Fig. 2

ID
ZDB-FIG-080324-30
Publication
Navankasattusas et al., 2008 - The netrin receptor UNC5B promotes angiogenesis in specific vascular beds
Other Figures
All Figure Page
Back to All Figure Page
Fig. 2

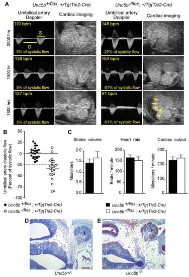
Physiological assessment of embryos. (A) Doppler flow analysis of umbilical arteries and hearts in utero. For longitudinal follow-up of umbilical artery Doppler flow, Unc5b+/flox; +/Tg(Tie2-Cre) and Unc5b-/flox;+/Tg(Tie2-Cre) embryos were monitored on E12 at the time intervals indicated on the left. The ratio of diastolic (D) flow (time velocity integral) over systolic (S) flow is shown as a percentage with a negative number indicative of reverse flow. The ratio decreased progressively over time in the mutant embryo and preceded pericardial effusion (arrows) and bradycardia. (B) Quantitation of umbilical artery diastolic flow reversal. The ratio of umbilical diastolic flow (time velocity integral) over systolic flow was used to quantitate the degree of end diastolic reverse flow and the ratio of -25% of systolic flow (broken line) was chosen as a threshold for significant reversal; 24 Unc5b+/flox; +/Tg(Tie2-Cre) and 23 Unc5b-/flox;+/Tg(Tie2-Cre) embryos were sampled at a single time point at E12.5. (C) The stroke volume, heart rate and cardiac output were recorded at the onset of significant diastolic reverse flow; data from four Unc5b+/flox; +/Tg(Tie2-Cre) and three Unc5b-/flox;+/Tg(Tie2-Cre) are reported; error bars are standard deviation. (D,E) Increased hypoxia in Unc5b-/-embryos. Pregnant females were injected with pimonidazole 2 hours prior to sacrifice and removal of embryos. Sections (10 μm) from the hindbrain region of E12.5 Unc5b+/- (D) and Unc5b-/- (E) embryos were probed with antibodies directed against pimonidazole and HRP-conjugated secondary antibodies, stained for HRP activity (brown, indicated by arrows) and counterstained with hematoxylin (blue). V, trigeminal ganglion. Scale bar: 100 μm.

Expression Data

Expression Detail
Antibody Labeling
Phenotype Data

Phenotype Detail
Acknowledgments
This image is the copyrighted work of the attributed author or publisher, and ZFIN has permission only to display this image to its users. Additional permissions should be obtained from the applicable author or publisher of the image. Full text @ Development